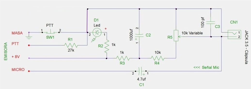
CIRCUITO MANOS LIBRES
(Circuito original EA4AOJ)

 



Cerrar ventana