CIRCUITO CONMUTADOR AUTOMATICO DE RELE
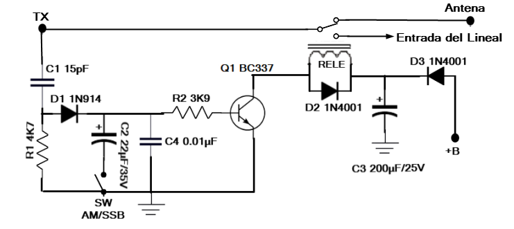
Circuito 1 (Mac-120)

Su funcionamiento es sumamente facil este toma parte de la señal excitadora atraves de C1 esta se rectifica por D1 transformando la señal de rf en un voltaje continuo R2 polariza a Q1 para llevarlo a la zona de saturacion para poder energizar el rele y por ultimo D2 elimina los pico.
Componentes
| R1 = 4700Ω | D1 = 1N914 |
| R2 = 3900Ω | D2 = 1N4001 |
| C1 = 15pF | D3 = 1N4001 |
| C2 = 22µF / 35V | Q1 = BC337 |
| C3 = 200µF / 25V | RELE = 6 o 12Volt / 2 polos 2 posiciones. |
| C4 = 0.01µF | SW = Comutador 1 polo 2 posiciones. |
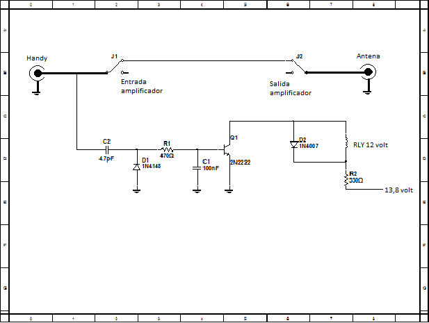
Circuito 2 (Por LU4XAE)

Su funcionamiento es sumamente facil este toma parte de la señal excitadora atraves de C2 esta se rectifica por D1 transformando la señal de rf en un voltaje continuo R1 polariza a Q1 para llevarlo a la zona de saturacion para poder energizar el rele y por ultimo D2 elimina los pico que produce L1, como verán no es nada complejo.
Antes que me olvide el resistor R2 es opcional el que tenga un rele de 12 volt de colocar un puente en lugar de esta resistencia, esto se debe en que no tenia ningún rele con bobina de 12 volt.
Componentes:
C1 = 100 nFCircuito 3

Para conmutar automaticamente el rele, he optado por un simple ciercuito.
El condensador de 2.7pF ( este debe de ser aumentada si la potencia de entrada es alta a 3.3pF), cuando la señal de RF entra en el circuito, es rectificada por el
1N4148 y filtrada por 10 nF obteniendo un nivel de tensión más que suficiente para llevar a la conducción del BC547 que activará el relé durante Tx. En SSB, se conectará el condensador electrolítico a masa, el cual se descargará durante los intervalos de modulación a través de RV2 y el transistor hacia masa.
Como se ha visto, el circuito teórico de este amplificador es muy sencillo y los constructores más experimentados podrán efectuar su configuración particular; control de la conmutación desde PTT exterior.
Las conecciones Rele a y b, van conectadas al amplificador de RF.
No mucho mas de este circuito, espero les sea de utilidad, un saludo 73´s
Circuito 4 ( PoralPMR )

Circuito 4

Circuito 5
