CARGADORES DE BATERIAS
Cargador de Baterias con desconexión automática
Circuito 1 (leer artiulo)

Circuito 2 (leer articulo)

Circuito 3 (leer articulo)

Circuto 4 (leer articulo)

Circuto 5 (leer articulo)
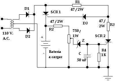
Circuito 1:
El sistema consiste de un sistema rectificador de onda completa (diodos D1 y D2 en el diagrama). El voltaje pulsante resultante (en forma de "m") se aplica directamente a la batería que se desea cargar a través del tiristor (SCR1).
Cuando la batería o acumulador está bajo de carga, el tiristor (SCR2) está en estado de corte (no conduce y se comporta como un circuito abierto). Esto significa que a la compuerta del tiristor (SCR1) le llega la corriente (corriente controlada por el resistor R1) necesaria para dispararlo.
Cuando la carga se está iniciando (la batería está baja de carga) el voltaje en el cursor del potenciómetro (la flechita) es también bajo. Este voltaje es muy pequeño para hacer conducir al diodo zener de 11 voltios. Así el diodo zener se comporta como un circuito abierto y SCR2 se mantiene en estado de corte.
A medida que la carga de la batería aumenta (el voltaje de la batería aumenta), el voltaje en el cursor del potenciómetro también aumenta, llegando a tener un voltaje suficiente para hacer conducir al diodo zener. Cuando el diodo zener conduce, dispara al tiristor (SCR2) que ahora se comporta como un corto.
Cuando el tiristor SCR2 conduce se crea una división de voltaje con los resistores R1 y R3. La división de voltaje causa que el voltaje en el ánodo del diodo D3 sea muy pequeño para disparar al tiristor (SCR1) y así se detiene el paso de corriente hacia la batería (dejando de cargarla).
Cuando esto ocurre la batería está completamente cargada. Si la batería se volviese a descargar el proceso se inicia automáticamente.
El capacitor C, se utiliza para evitar posibles disparos no deseados del SCR2.
Lista de Materiales:
- Tiristores: 1 (SCR1) común de 1 amperio, 1 (SCR2) común de 5 amperios o más
- Resistores: 3 de 47Ω (ohmios), 2 watts (vatios), 1 potenciómetro de 750 Ω (ohmios), 2 watts (vatios), 1 de 1 KΩ (kilohmios), (1000Ω = 1 Kilohmio)
- Capacitores:1 capacitor electrolítico de 50 uF, 12 voltios o más, (uF = microfaradios)
- Diodos: 3 diodos rectificadores de 3 amperios, 1 diodo zener de 11 Voltios, 1 watt (vatio)
- Transformador: 1 transformador con secundario de 12 Voltio c.a., 4 amperios
Circuito 2:
Este es muy facil e fabricar y se desconetara automaticamente al llegar a la carga maxima de la bateria.
| 1N4742 Zener 12v 1A | puente rectificador de 3A | D 1N5407 |
| transf 12V 3A | LD1 Led de 5mm |
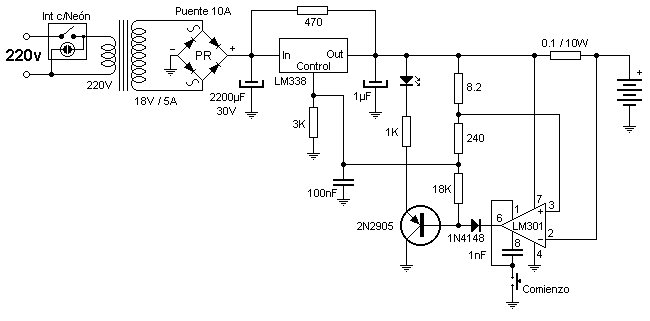
Circuito 3:
R1 1 500 Ohm 1/4 W Resistor
R2 1 3K 1/4 W Resistor
R3 1 1K 1/4 W Resistor
R4 1 15 Ohm 1/4 W Resistor
R5 1 230 Ohm 1/4 W Resistor
R6 1 15K 1/4 W Resistor
R7 1 0.2 Ohm 10 W Resistor
C1 1 0.1uF 25V Ceramic Capacitor
C2 1 1uF 25V Electrolytic Capacitor
C3 1 1000pF 25V Ceramic Capacitor
D1 1 1N457 Diode
Q1 1 2N2905 PNP Transistor
U1 1 LM350 Regulator
U2 1 LM301A Op Amp
S1 1 Normally Open Push Button Switch
Fuente, vea circuito:

C1 1 6800uF 25V Electrolytic Capcitor
T1 1 3A 15V Transformer
BR1 1 5A 50V Bridge Rectifier / 10A 50V Bridge Rectifier
S1 1 5A SPST Switch
F1 1 4A 250V Fuse
* U1 Necesita un buen disipador.
* Para utilizar el circuito conctarlo a la fuente de alimentacion, luego a la bateria y solo presionar S1, solo resta esperar que el circuito termine.
* La primera vez que se utiliza el circuito controlar que este trabajando correctamente y que la carga de la bateria no se excede.
Circuito 4:

Montaje:
En la figura 3 tenemos el diagrama completo del cargador.
La mayoría de los componentes es de grandes dimensiones y las corrientes en muchos puntos del circuito son intensas, lo que exige el empleo de la placa de circuito impreso adecuada. El dibujo de esta placa aparece en la figura 4. En la figura 5a y 5b mostramos otra versión de placa de circuito impreso, hecha con el programa PCB Wizard 3.
El SCR1 es un diodo controlado de silicio para por lo menos 6 A de corriente y tensión mínima de 50V. Los tipos TIC116 y TIC126 sirven para esta aplicación. El disipador de calor usado debe ser de buenas dimensiones.
El transformador tiene bobinado primario de 110 y 220V y secundario de 15 + 15V con corriente de 5A ó más.
Los diodos rectificadores deben ser de por lo menos 50V con 3A de corriente ó más. Diodos como el BYM56A y equivalentes de mayor tensión para 3,5A sirven. El diodo tener D4 es del tipo BZX79C5V1 ó BZX79C5V6 y el SCR2 puede ser el TIC106 con tensión a partir de 50V ó equivalentes. Los leds son comunes, pudiendo ser de cualquier color.
El instrumento es un amperímetro de hierro móvil (de menor costo) o de bobina móvil (más preciso), con fondo de escala en 5A o más.
Los resistores son de 1/2W y los fusibles deben ser montados en soportes apropiados.
El trimpot es común y para la conexión a la batería deben usarse cables gruesos dotados de pinzas cocodrilo. El capacitor electrolítico C1 es de 10µF con tensión de trabajo de 12V o más.
Como sistema de aviso puede usar cualquier buzzer u oscilador que funcione con 12V.
Prueba:
Conecte una batería cargada en el circuito y ajuste el trimpot P1 para que el sistema de alarma toque y el LED2 se encienda. La corriente en el amperímetro, al tocar la alarma, debe caer a cero. Después, conecte una batería descargada o con carga parcial. El LED2 no debe encenderse y la alarma debe ser ajustada, para no tocar, en su trimpot (no en el trimpot del cargador).
Si la corriente sube a más de 5A, se debe usar el resistor Rx con su valor aumentado. Si se desea una corriente de carga menor, el valor de Rx debe ser alterado de modo de obtener esta corriente. El tiempo de carga depende del tipo de batería, debiendo por lo tanto ser consultado al fabricante.
Para usar el cargador basta conectar la batería al circuito y conectar la unidad. Cuando la batería se encuentre cargada, el led se enciende, la carga es interrumpida y, si se usara el circuito de alarma, el mismo emitirá un sonido agudo.
Para baterías de 6V se puede usar el mismo circuito, pero se rehará el ajuste del trimpot y se cambiará el zener D4. Este circuito no admite la carga en serie o paralelo de baterías, sino solamente una batería por vez.
SCR
TIC 106 / 116 / 126

Lista Materiales:
SCR1 = TIC116 o TIC126 - SCR 50V / 8A Poner disipador de calor
SCR2 = TIC106 - SCR 3 o 4 Amp.
D1, D2 = 50V / 3A
D3 = 1N4002, 1N4003, 1N4007
D4 = 5,6V / 400mW - Diodo Zener
R1, R2 = 1 KΩ
R3 = 560 Ω
R4 = 470 Ω
R5 = 10 KΩ
Rx = 1 Ω / 10WATT
P1 = 4,7 KΩ - Tripot
C1 = 10µF / 12V
LEDS = Uno rojo y uno verde
F1 = 2Amp.
F2 = 5Amp.
S1 = Interruptor unipolar
M1 = 0 a 5Amp - Amperimetro
T1 = Secundario 15V / 5A; Primario 110 o 220V
Placa de circuito impreso
Las resistencias estan dadas en Ohms, el SCR requiere un disapador de calor, las caja para el montaje puede ser de plastico o de metal.
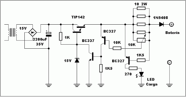
Circuto 5
Para cargar bien una batería de éstas se necesita un microprocesador, con un programa específico, pero teniendo en cuenta dos parámetros fundamentales se las puede cargar aceptablemente:
1) la tensión no debe superar nunca los 14V
2) la corriente de carga no debe superar nunca la décima parte de la corriente máxima que entrega la batería. En este caso, al ser de 7Ah la máxima corriente debe ser de 700mA.

Vemos aquí un circuito sencillo. Consta de un TIP142 y un zener (en la placa se pueden agregar un par de diodos si es necesario) para que en el emisor del Darlington tengamos entre 14 y 15 Volt. Luego se conecta a la batería por medio de una resistencia de 2,5 ohm formada por 4 resistencias de 10 ohm 2W y un diodo tipo 1N5408 para evitar conectar la batería al revés. Esta resistencia es sensora de corriente. Vemos un BC327 conectado a un LED, cuando circulan por esta resistencia unos 200mA se enciende el LED de "carga", indicando que la batería está tomando corriente. El otro BC327,que está conectado a un preset, está asociado a un BC337 que cuando la corriente supera un punto elegido por el usuario (unos 600mA por ejemplo) la tensión cae. Esto hace que a corriente se limite a no más de 1/10 de la capacidad de carga de la batería, fundamental cuando está descargada, para que no genere gases y se infle. El ajuste se hace conectando una lámpara a la salida y regulando con un amperímetro la corriente de salida (con el preset).
Vemos aquí la plaqueta, hecha con el método PFL (ver entrada anterior). Las medidas son 10cm x 7cm
Aquí vemos la isposición de los componentes en la placa. El TIP142 debe montarse en un disipador. Los diodos que vemos en serie con el zener pueden no ser necesarios, normalmente se puentean. Van en el caso de tener un zener de 13V o parecido, se ponen para aumentar la tensión en la base del TIP.

Cargador Baterìas Li-lio
Todo técnico conoce que para cargar una batería o pack de Ni-Cd ó de Ni-MH basta con colocar un resistor en serie que limite la corriente de una fuente de poder para efectuar una carga eficiente. Pero no sucede lo mismo con las celdas de Ión de litio (Li-Ion) las cuales son de mayor capacidad que las anteriores y no requieren ser descargadas completamente para rellenarlas, pero a cambio exigen una carga rigurosamente controlada.
Si hablamos de tiempos las celdas de Ión de litio se cargan en una tercera parte de tiempo con respecto a un pack de Ni-MH o a una sexta parte que una igual de cadmio. Pero para esto se necesita proveer de relativamente alta corriente a la celda durante el proceso de carga y debe ser provisto en trenes de pulsos controlados.
En este tipo de baterías la carga por goteo descontrolada (habitual en sistemas de alarma, por ejemplo) o la carga por resistor en serie con la fuente llevan, sin excepción, a la destrucción de la misma.
Pero han surgido una serie de componentes activos, semiconductores, capaces de efectuar la carga, control y mantenimiento de estas celdas con casi ningún componente externo adicional.

En el diagrama observamos un circuito típico de cargador de baterías de Li-Ion, donde se comprueba que es mas fácil que realizar un sistema de similares prestaciones con electrónica discreta. El chip se encarga tanto de medir el estado de la batería (a través de su terminal de FeedBack) como de controlar la tensión a mandarle por el terminal de salida (Out). Los capacitores actúan como filtros de posibles parásitos de RF y el potenciómetro de 50 permite ajustar el sistema según la tensión de trabajo de la celda.
Este circuito puede ser alimentado por una tensión continua de entre 6 y 10v con una corriente igual a 1.5 veces la capacidad de la celda a cargar.
Al encenderse o al colocar una batería el circuito verifica el estado de carga de la misma y, de ser necesario, efectúa la carga. Una vez completada la carga el circuito entra en modo de espera, controlando periódicamente el estado de la celda por si debe continuar cargando.
El circuito está pensado para una batería con una única celda de Li-Ion. Es importante destacar que este tipo de baterías no pueden ser cargadas ni en serie ni en paralelo, por lo que debe armarse un sistema por cada celda que se quiera cargar simultáneamente.
Para mayor información consultar la hoja de datos del componente.
Cargador Baterias Ni-Cd y Ni-MH (Cargador de pilas)

Aquí tenemos un cargador de baterías universal que es fácil de construir y puede ser útil para
cargar prácticamente todas las pilas más comúnmente utílizadas de NiCd y NiMH. El único
pequeño inconveniente, si es que se puede llamar inconveniente, es que no es un cargador rápido,
porque trabaja con la corriente de carga estándar de una décima parte de la capacidad de la
batería en combinación con un tiempo de carga de 10 a 14 horas.
Con la ventaja de que las baterías recargables de hídruro de metal niquel tienen mayor capacidad,
no siendo necesario preocuparnos por el efecto memoria. Esto significa que para una carga
completa se utilizará una corriente de carga a cualquier tiempo, y si esto se hace utilizando la
mencionada corriente de una décima parte de la capacidad de la batería, el tiempo de carga no es
crítico.
En otras palabras, se garantiza que la batería se cargará completamente después de estar
de 10 o 14 horas, sin que exista peligro de sobrecarga,
por lo que no importa si, por descuido, dejamos la carga durante 20 horas. Si estamos seguros de
que la batería está sólo a media carga, podemos restablecer su capacidad completamente
cargándola alrededor de 6 o 7 horas.
Normalmente las pilas tipo AA tienen una capacidad de 1500 a 1800 mAh (miliamperios-hora), por
lo que la corriente de carga debe ser de 150 a 180 mA. Si queremos cargar varias pilas al mismo
tiempo, simplemente las conectaremos en serie, porque la misma corriente de carga circulará a
través de todas las pilas, lo que hará que se carguen de forma simultánea.
La cuestión ahora es como obtener una corriente de 180 mA. La solución más elegante y precisa es
usar una fuente de corriente. Aquí hemos usado un regulador de tensión tipo LM317 como
regulador de corriente. Este conocido regulador de tres terminales LM317 está diseñado para
ajustar su resistencia interna entre los terminales IN y OUT para mantener una tensión constante
de 1,25V entre los terminales OUT y ADJ. Sí elegimos un valor de (1,25 / 0,180) = 6,94 ohmios para
R2, circulará exactamente una corriente de 180 mA. En la práctica no podemos comprar una
resistencia con este valor por lo que elegiremos un valor de 6,8 ohmios, que sí está disponible. Por
conveniencia, se ha añadido un indicador a LED al cargador. Este LED se ilumina sólo cuando la
corriente de carga está circulando, por lo que lo podemos usar para verificar que las baterías están
haciendo un buen contacto.
Para conseguir que circule una corriente de 180 mA necesitaremos una cierta tensión. La máxima
tensión en una pila durante la carga es de 1,5V y la fuente de corriente necesita unos 3V. Si sólo
cargamos una pila, una tensión de alimentación de 4,5 V puede ser adecuada. Si cargamos varias
pilas en serie, necesitaremos 1,5 V por el número de pilas, mas 3 V. Para cuatro pilas esto significa
una tensión de alimentación de 9V. Si esta tensión de alimentación es demasiado baja, la corriente
de carga será demasiado baja. Una tensión de
alimentación grande no será mucho problema porque el circuito asegura que la carga no excede
de 180 mA.
La tensión requerida se puede obtener de forma conveniente desde un adaptador de red no
estabilizado (o "eliminador de batería") de unos 300 mA, ya que necesitamos 180 mA.
Normalmente es posible seleccionar varias tensiones diferentes con un mismo adaptador por lo
que recomendamos elegir la tensión más baja para la cual el LED indicador de la fuente de
corriente se ilumine bien.
Deberíamos mencionar un par de puntos prácticos. Primero, podemos usar cualquier color de LED,
pero lo que sí debe ser es de alta eficiencia (bajo consumo), porque dicho LED se ilumina con una
corriente de 2 mA, que es la que se utiliza aquí.
Por último, notar que el LM317T (la 'T' se refiere al tipo de encapsulado) se debe fijar con un
disipador. Aunque no hay peligro de que se destruya por sobrecalentamiento, no es conveniente
tocarlo con los dedos porque estará caliente y nos podremos quemar. Un disipador de tipo SK104
(de unos 10K/W) será adecuado aquí.

Materiales:
R1 = 180 ohm
R2 = 6,8 ohm
C1 = 10 μF 25 V electrolítico
T1 = BC547B
IC1 = LM317T
D1 = Diodo led de alta eficiencia (bajo consumo)
X1 = Bornera para circuito impreso 2 contactos
X2 = Bornera para circuito impreso 2 contactos
Cargador Baterìas Ni-Cd(1)

El valor de la resistencia R vendrá determinado por la capacidad C de la batería que queramos cargar. Los valores de R recomendados según C serían:
20C [ma/h] |
20R [Ω] |
20Potencia [w] |
20Tiempo de carga [h] |
150 |
2082 |
0.25 |
2014-16 |
500 |
2024 |
0.25 |
2014-16 |
650 |
18 |
0.25 |
14-16 |
800 |
15 |
0.25 |
14-16 |
1100 |
11 |
0.25 |
14-16 |
1200 |
10 |
0.5 |
14-16 |
1300 |
9.1 |
0.5 |
14-16 |
1500 |
8.2 |
0.5 |
14-16 |
1600 |
7.5 |
0.5 |
14-16 |
1700 |
6.8 |
0.5 |
14-16 |
1800 |
6.2 |
0.5 |
14-16 |
2300 |
5.1 |
0.5 |
14-16 |
4300 |
2.7 |
1 |
14-16 |
5000 |
2.4 |
1 |
14-16 |
5700 |
2.15 |
1 |
14-16 |
Cargador Baterías Ni-Cd, Ni-Metal, Li-lio

Pulse en la imagen para ampliar
Este es un cargador automatico para pilas, al llegar a la carga cortaria solo.
La ventaja de este circuito es que ademas de cargar Ni-Cd, carga Ni-Metal, Li-Ion; esto es debido a que entrega una carga continua.
Cargador Baterías Pb

Como se puede apreciar el circuito es una fuente de alimentación convencional, seguida de un regulador LM338 el cual es controlado por medio de un amplificador operacional que se encarga de controlar el estado de la carga para detectar el momento preciso en que debe detenerse y accionar el Led indicador.
El divisor resistivo de tres etapas permite, por un lado tomar la tensión de referencia para el amplificador operacional y, por el otro, controlar el regulador LM338 por medio de la salida del operacional. De esta forma, el corte de carga se produce cuando la corriente cae por debajo del medio amperio, cuando el circuito comienza a oscilar haciendo conducir el transistor que hace pasar corriente al Led haciéndolo brillar para indicar el fin de la carga.
Nótese que el puente rectificador es de 10 amperios (tensión igual o superior a 50V) por lo que no es para soldar en circuito impreso sino atornillar a la caja metálico del equipo y conectar por medio de terminales crimpeadas. El condensador de filtrado inicial puede ser soldado sobre la placa o puede ser abrazado en la caja por medio de dos precintos plásticos y soldado en paralelo con los terminales positivo y negativo del puente de diodos. EL interruptor general es del tipo que tiene en su interior la lámpara de gas de neón que se ilumina al encender el equipo. Prestar mucha atención a como se conecta este interruptor dado que es muy común confundir las terminales y poner en corto la línea de 220V. El regulador LM338 debe ser montado fuera del circuito impreso sobre un adecuado disipador de calor de no menos 10 x 10 cm. de superficie. Si se quiere, se puede colocar un amperímetro de CC en serie con el borne positivo de la salida hacia la batería para monitorizar visualmente el estado de corriente de la carga.
Este instrumento puede ser análogo o digital indistintamente, aunque hoy día es mucho mas vistoso uno digital. El borne positivo del instrumento se conecta con el circuito y el negativo va hacia la batería (hacia su borne positivo). La resistencia de 0.1 Ω debe ser montada sobre la plaqueta, pero levantada 2 o 3 cm. de esta para impedir que el calor altere el pertinax. Es posible colocar un buzzer que suene al tiempo que brilla el Led. Este se debe conectar entre el ánodo del Led y el emisor del transistor y debe ser del tipo electrónico, con oscilador incluido en su interior.
Para utilizarlo basta con colocar la batería a cargar, encender el sistema y presionar el pulsador que da comienzo a la carga. Al terminar el Led se iluminará y se deberá apagar el sistema y quitar la batería de los bornes.