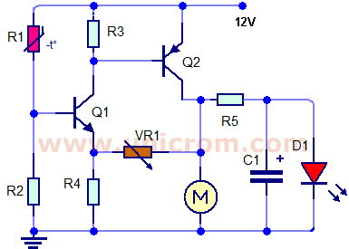
Este controlador de velocidad de un ventilador por medio de temperatura, establecerá la velocidad del motor según la temperatura que se esté sensando. A mayor temperatura, a más velocidad girará el motor.

Para variar la velocidad del motor DC, se varía el voltaje que se aplica entre sus terminales. Para medir la temperatura se utiliza un termistor (R1) que debe colocarse lo mas cercano posible del lugar donde se desea sensar le temperatura. Del diagrama, se puede observar que el termistor (R1) y el resitor (R2) forman un divisor de voltaje.
Se recomienda que el valor de R2 sea mas o menos un décimo del valor de R1. Al subir la temperatura el valor del termistor disminuirá causando que el transistor Q1 se sature cada vez más (condusca cada vez más corriente). El voltaje de colector de Q1 está conectado a la base de Q2. El voltaje en la base de Q2 disminuirá
Al disminuir le voltaje en la base de Q2, este se saturará cada vez más, haciendo que el voltaje colector-emisor (VCE) sea cada vez menor y por consiguiente se incremente el voltaje en el terminal superior del motor. El valor máximo aplicable al motor CC es ligeramente menor de 12 voltios. Como elemento adicional, y que no es necesario para el correcto funcionamiento del circuito, para conocer la temperatura a controlar y velocidad del motor se coloca un diodo . Este diodo aumentará su intensidad de su luz a medida que la velocidad del motor aumente.
Nota: El motor DC puede ser diferente al que usa en la fuente de una computadora – ordenador. Sólo hay que ver el consumo en corriente que este tenga para que no supere la capacidad del transistor Q2. (máxima corriente 1.5 amperios). Mejor no sobrepasar 1 amperio y utilizar disipador.
Control de temperatura con comparador y ventilador
Control de temperatura con comparador y ventilador
Este control de temperatura con comparador permite controlar la activación y desactivación de un ventilador de 12 voltios con un termistor (resistencia que varía su valor con la temperatura).
¿Cómo funciona el control de temperatura?
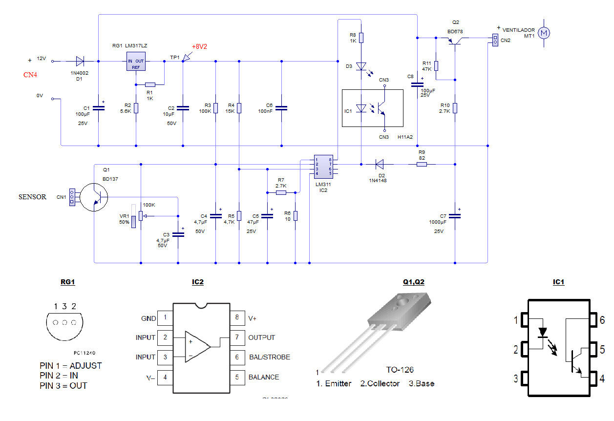
Este control de temperatura con comparador y ventilador utiliza el comparador sencillo LM311 como componente principal, y trabaja en modo ON/OFF (encendido/apagado).
Como se ve en el diagrama del circuito las dos patitas de entrada del comparador tienen voltajes variables, Una de ellas cambia con la variación del valor de la termistor (F) y el otro voltaje se varía de acuerdo a nuestra conveniencia (a la temperatura que deseamos que se active) con un potenciómetro (VR1).

El valor del termistor F, que es de coeficiente negativo, disminuye con el aumento de la temperatura, y causa la disminución del voltaje entre sus terminales.
Dependiendo del valor del voltaje en el pin 2 del integrado (dado por el potenciómetro), el valor del voltaje en el pin 3 disminuirá y será menor al voltaje del pin 2. Esto causará que en la salida del U1 (pin 7) haya un voltaje alto que activará el transistor Q1.

El transistor Q1 entra en saturación y activa el relé que permite el paso de energía al ventilador. El ventilador del diagrama funciona con 12 VDC (puede ser un ventilador que se usa en las computadoras). A veces el transistor no se satura completamente, entonces si se tiene a mano un relé de 9 o 10V, se puede hacer la prueba con uno de ellos.
Con ligeros cambios se puede conectar a un ventilador que necesite 110/220 VAC.

Lista de componentes:
| R1: resistencia de 10K, 1/4 watt R2: resistencia de 470 ohmios, 1/4 watt VR1: potenciómetro de 10K F = NTC: termistor TTC3A103 (10K +/-5%) U1: comparador LM311 D1: diodo 1N4148 RL1: relé (relay) de 12V Q1: transistor 2N3904 o similar |
-
Temperatura de funcionamiento de 0 ºC a 150 º C maximo
La temperatura es una magnitud que se debe controlar con bastante frecuencia en los circuitos electrónicos, sobre todo cuando trabajamos con elementos de potencia que disipan calor, las temperaturas extremas pueden llegar ser muy destructivas.
Con un control eficaz de temperatura, bien por una desconexión del circuito o por ventilación forzada, podemos prever daños en el circuito, impidiendo que al final pueda terminar deteriorándose. También una de las ventajas del uso de un control de temperatura en un circuito de potencia con un apoyo de ventilación forzada, es que con esto se reduce considerablemente el tamaño de los elementos disipadores, con el consiguiente ahorro en el peso, tamaño y también repercutiendo en coste final del circuito, en circuitos con baterías también repercute en la duración de las mismas porque la ventilación solo se activa cuando es realmente necesaria ahorrando energía acumulada en las mismas.
POR PROBLEMAS CON EL Q2 (BD678), ES RECOMENDABLE SUSTITUIRLO POR EL MODELO BDX54C, LA POSICIÓN DE LAS PATILLAS ES DIFERENTE, COMO REFERENCIA SE PUEDE MIRAR EL CIRCUITO
Debido a un error al dibujar el C2 en el PCB, las pistas no están en la posición correcta con respecto a masa. Si se monta con el PCB de la página no se debe poner el C2. Eliminar el C2 del circuito no afecta a su funcionamiento, ya que con el filtrado del C6 es suficiente.

PULSE EN LA IMAGEN PARA AMPLIAR
El circuito está pensado para sea lo más sencillo posible, con componentes normales y baratos, pero que a la vez sea lo más flexible posible y que se pueda utilizar como modulo en diferentes aplicaciones. El circuito empieza por la alimentación de 12V CC en el conector CN4 y con el diodo D1, el D1 es una protección contra descuidos por inversión de polaridad. lo sigue un regulador del tipo ajustable que es súper conocido lm317, pero en versión mini el LM317LZ que puede entregar como máximo unos 100mA, este circuito se ha fijado a una tención de 8,2V por medio de un divisor de tención compuesto por R1 y R2.esta tención es la que alimenta el IC2 LM311 y le sirve como referencia fija de tención por medio de las resistencias R4,R5.el sensor es el transistor Q1 muy común un BD137, el ajuste de la temperatura se realiza por medio de un trimmer VR1, este tiene que ser multivuelta para que el ajuste sea lo más preciso posible. En la salida del IC2 patilla 7, por una parte tenemos un LED D3 indicador de funcionamiento y en serie un optoaislador que sirve como posible comunicación externa del circuito. Por otra parte tenemos un driver construido a partir de un transistor Darlington el Q2.el Q2 junto con R9, R10, R11 y C7 implementan un temporizador que al producirse la desconexión del circuito, ralentizan poco a poco el giro del ventilador hasta detenerlo, con esto se evita en gran medida la posible histéresis del circuito y le da un margen de actuación
CIRCUITO IMPRESO
Pulse en las imagenes para ampliar a tamaño real
CONECTORS:
| CN1. CONECTOR PARA EL SENSOR SI SE UTILIZA EXTERNO, PARA TEMPERATURA AMBIENTE Q1 EN PCB CN2. SALIDA VENTILADOR CN3. COMUNICACIÓN EXTERNA DEL MODULO CN4. ALIMENTACIÓN DEL MODULO 12V CC |
LISTA DE MATERIALES:
| CONDENSADORES C1,C8 = 100uF 25V C2 = 10uF 50V C3,C4 = 4,7uF 50V C5 = 47uF 25V C6 = 100nF 65V C7 = 1000uF 25V RESISTENCIAS R1 ,R8 = 1k 1/4w R2 = 5K6 1/4w R3 = 100K 1/4w R4 = 15K 1/4w R5 = 4K7 1/4w R6 = 10 1/4w R7,R10 = 2K7 1/4w R9 = 82 1/4w R11 = 47K 1/4w VR1 = 100K MULTIVUELTA SEMICONDUCTORES D1 = 1N4002 D2 = 1N4148 Q1 = BD137 Q2 = BD678 IC1 = H11A2 IC2 =LM311 RG1 =LM317LZ |
FOTOS DEL MONTAJE TERMINADO