PROBADOR
DE CRISTALES Y
TRANSISTOR BIPOLARES
Este
probador, utiliza un oscilados pierce.
El probador funciona bien en rango de frecuencias superiores a los 455 Khz (
0,45 Mhz ). S1, S2; es una sola llave bipolar inversora que se cambiara dependiendo
si el transistor es NPN o PNP.
Las pruebas de los transistor, se realizaron con cristales de 10 Mhz, variando
la capacidad del condensador ( 10, 50, 150 ), dependiendo de la frecuencia del
cristal, cuanto mas baja sea la frecuencia de oscilación, mayor sera
la capacidad del condensador.
En lugar del transistor ( BC548 ), podemos poner cualquier otro transistor a
efectos de probar si funciona.
Para saber la frecuencia de resonancia de los cristales, basta con ponerlo serca
de un equipo de aficionados en banda corrida y ver la frecuencia de oscilación
en el digital, tambien podemos usar un frecuencimetro digital.
Este circuito fue probado por mi estación, dandome muy bueno resultados.
Gracias por vuestra visita.
Cualquier comentario o duda, envieme un E-Mail

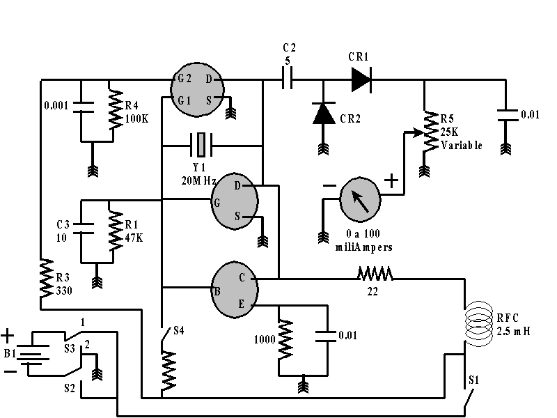
Medidor de Transistor y Efecto de Campo
Con este circuito podrá probar transistores, npn, pnp, TEC de juntura y TECMOS
de doble compuerta; también genera una frecuencia patrón de 20 MHz exactos,
que sirve para saber si el transceiver esta en frecuencia, esto es debido
a que el circuito es un simple oxilador. En el lugar donde van los componentes a testear, se colocan zócalos
o pinzas cocodrilos, depende de cada persona.En caso de querer verificar un
TECMOS sin protección, se debe de cortocircuitar los terminales de
este hasta ser colocado en el zócalo. El medidor es un instrumento
de 0 a 100 mA, yo en la practica use un simple vumetro de audio, dando buenos
resultados. Las lecturas altas del instrumento, sugiere que el componente
a probar está construido para frecuencias muy elevadas ( VHF - UHF
), por el contrario las lecturas bajas sugiere que es apto para frecuencias
elevadas ( HF ), y que tiene muy poca ganancia.
El circuito es el siguiente:

Los componentes:
Componente |
Tipo |
Descripción |
B1 |
Bateria de 9 Volts |
|
CR1, CR2 |
Diodos 1N34 |
|
J1, J2, J3 |
Zócalos |
|
M1 |
Miliamperimetro 0 a 100 |
|
R5 |
Potenciometro 25 Kohms |
Se recomienda uno lineal |
RFC |
Choque
de RF, 2.5 mH |
|
S1 |
Lla
ve corte unipolar |
|
S
2, S 3 |
Llave
bipolar, doble |
Punto 1 = NPN Punto 2 = PNP |
S4 |
Llave
unipolar |
Abierta = TEC Cerrado = Bipol. |
Y1 |
Cristal
de 20 MHZ |
Aproximadamente |
Las resistencias estan en ohms, y los condensadores en microfaradios, salvo especificaciones.
Probador de Cristales
El circuito utiliza un oscilador Pierce. Este tiene como principal función probar cristales, pero también puede ser utilizado para probar transistor bipolares. El transistor a utilizar puede ser: 2N4124; MPS3563 o HEP53. Este probador funciona bien con cristales que tengan frecuencias superiores a 455 KHz. S1, es una llave unipolar, cuanto más baja sea la frecuencia del cristal, mayor será la capacidad del condensador. Si poseemos un cristal con frecuencia desconocida, podemos colocar un frecuencimetro a la salida del colector del transistor, para verificar la frecuencia del cristal. Si no poseemos un frecuencimetro digital, con un equipo de banda corrida, podemos averiguar la frecuencia, en este ultimo caso deberemos acercar el oscilador al equipo y buscar batido cero en el transceptor.
Este es el circuito :
Las resistencias estan en ohms, y los condensadores en microfaradios, salvo especificaciones