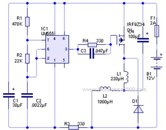
Circuito 1: ( web original pulse aqui )
En este artículo les vamos a presentar un recuperador de baterías de Plomo ácido.
Es la consecuencia real de la reacción química por la descarga de la batería, donde el plomo (Pb) y el dióxido de plomo (PbO2), la reacción con ácido sulfúrico (H2SO4) durante el procedimiento de la descarga, el cambio en sulfato de plomo (PbSO4). La capa de sulfato de plomo no es capaz de disolverse en agua y esto crea una capa de aislamiento real entre las baldosas de la batería y el electrolito. A menudo lleva a formar sulfato de plomo, debido al desuso de la batería por mes y por lo tanto no hay manera de recuperar la carga completa.
¿Cómo puede el recuperador desulfator restaurar una batería de plomo?
Cuando está conectado a una batería débil durante unas horas (a veces días), simplemente se disuelve la capa de sulfato de plomo (PbSO4) que cubren las baldosas de la batería. Por supuesto, este circuito tiene que ser utilizado sólo si la batería no está dañado, únicamente si está sulfatada, si la batería está roto, en corto o con elementos colapsados, el desulfator no puede hacer su función. El consumo de corriente de este desulfator es 32-33 mA.
El circuito



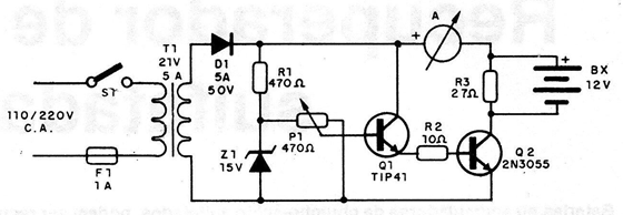
Circuito 2: ( web original pulse aqui )
Las placas de un acumulador de plomo-ácido sulfatan cuando éste se queda sin uso por mucho tiempo y por eso es llevado a la descarga completa.
En estas condiciones el acumulador no acepta más la carga, y aunque ocurra una pequeña carga se pierde en poco tiempo.
El proceso más utilizado para recuperar un acumulador que llegó a este punto, consiste en hacer cargas y descargas rápidas durante un cierto tiempo de modo que el proceso de sulfatación se revierte y las placas vuelvan a las condiciones normales de funcionamiento.
Sin embargo, la carga y descarga en ciclos controlados debe realizarse con cuidado, ya que un exceso de corriente puede causar un problema aún mayor que inutiliza por completo la batería o acumulador: las placas se deforman o incluso se agrietan.
Con el aparato que describimos en este artículo los ciclos de carga y descarga rápidos se pueden realizar de modo controlado y automáticamente permitiendo así la recuperación de acumuladores de plomo-ácido usado en coches o incluso motos, con 12 V de tensión.
Pequeños cambios en el circuito permiten trabajar con acumuladores para otras tensiones.
Características:
Tensión de entrada: 110/220 V
Tensión de salida: 13 a 15 V
Corriente de carga: picos de 5 A
Corriente de descarga: 0,5 A
Duración del ciclo: 1/60 segundos
COMO FUNCIONA
Nuestro circuito simple consiste en una fuente de alimentación en la que tenemos un transformador de bobina secundario único, de aproximadamente 21 Vrms.
La tensión del secundario de este transformador es rectificada obteniendo pulsos de aproximadamente 35 volts de pico que entonces se aplican a un paso regulador con dos transistores de potencia en la configuración de Darlington.
La tensión de referencia para este regulador es dada por un divisor formado por R1 y un diodo zener de 15 a 16 Volts que determinará la tensión máxima en la batería en recuperación.
P1 determina el ajuste que fijará la corriente en la batería en recuperación, y que es monitoreada por el amperímetro.
La batería se conecta al circuito de forma que se carga, pero sólo recibe los semiconductores positivos rectificados por Dl, de modo que tenemos la aplicación de pulsos de corta duración con picos que llegan a los 5 A en el ajuste máximo, como muestra la fig. 1.
Entre los semiciclos aplicados en la carga, el acumulador se descarga a través del resistor R3 que, en función de su valor, determina la corriente de descarga.
Los valores entre 22 ohmios y 27 ohmios se pueden utilizar, fijando la corriente así alrededor de 500 mA.
El tiempo de recuperación de un acumulador depende de su estado pudiendo ir de algunas horas hasta días.
EL CIRCUITO

Evidentemente, dadas las intensidades de las corrientes principales, el uso de hilos gruesos en lugar de la placa es incluso preferible.
Los resistores R2 y R3 deben ser de alambre con al menos 5 vatios de disipación, mientras que Z1 es un zener de 1 W con aproximadamente 15V de tensión (se pueden conectar dos zeners de 400 mw y 7, 5V en serie.
El resistor R1 es de 1/2 vatios y los dos transistores deben estar dotados de radiadores de calor apropiados.
El diodo D1 es de 5A x 50 V o más, y el potenciómetro es común de carbono.
El amperímetro, para menor costo puede ser del tipo hierro móvil, si bien tiene menos precisión, sirve perfectamente para la aplicación en cuestión.
El transformador debe tener un devanado primario de acuerdo con la red local y para la conexión de la batería en recuperación sugerimos el uso de cables polarizados conteniendo garras en las extremidades.
Estos cables se fijan en el puente de tornillos de salida.
PRUEBA Y USO
Conectando el aparato y ajustándose P1 debemos tener una corriente indicada en el instrumento de 500 mA dada la presencia de R3. Con la conexión de un acumulador en la salida, estando el mismo descargado, la corriente debe subir llegando a picos de 5 A.
La tensión en la salida debe llegar a un máximo de 13 a 15 V medidos con el multímetro, sin carga o aún más.
Comprobada la presencia de tensión en la salida, basta con conectar el acumulador sulfatado y dejar el equipo en acción durante períodos de 6 a 24 horas.
Después de eso, se coloca el acumulador en un cargador normal para verificar si se ha recuperado.
MATERIALES:
Q1 - TIP41 - transistores NPN de potencia
Q2 - 2N3055 - transistores NPN de potencia
D1 - 5 A x 50 V - diodo rectificador de silicio
Z1 - 15 V - diodo zener de 1 W
A - amperímetro 0 - 10 A
S1 - Interruptor simple
F1 - 1A - fusible
T1 - Transformador con primario según la red local y secundaria de 21 V x 5A
P1 - 470 ohms - potenciómetro
R1 - 470 ohms x ½ W - resistor (verde, azul, marrón)
R2 - 10 ohms x 10 W - resistor de hilo
R3 - 27 ohms x 10 W - resistor de hilo
Varios: radiadores de calor para los transistores, caja para montaje, terminales para conexión de la batería, cable de alimentación, botón para el potenciómetro, hilos, soldadura, soporte para el fusible, etc.