DIP METER PARA HF Y VHF
INTRODUCCION
El Dip Meter o medidor de mínimo que es como se le llama en la actualidad, tiene su origen en la época de las válvulas termoelectrónicas, se le conocía como “grid dip meter” o medidor por mínimo de reja. Cave añadir, que es un instrumento muy popular y apreciado dentro del mundo de la radioafición, como se verá más adelante por sus aplicaciones.
En cuanto a las funciones y precio, se le puede considerar como un aparato versátil y de un costo monetario asequible, ya sea su origen comercial o construido por uno mismo cual es nuestro caso. En este reportaje que hoy se presenta, además de la descripción técnica y constructiva, se pone de manifiesto alguna limitación en materia de aplicación que suelen conllevar la mayoría de estos instrumentos, así como también la manera de darle solución en lo posible, como se verá en la descripción y posterior aplicación.
En términos generales las dos versiones de dichos instrumentos, tanto la de válvula como la transistorizada, constan de un oscilador de RF capaz de cubrir un amplio margen de frecuencias por segmentos a base de bobinas L intercambiables, un sistema detector de RF y un medidor que suele ser un instrumento de cuadro móvil, como indicador del punto de resonancia.
CARACTERISTICAS
Las características más importantes de este Dip Meter para HF y VHF, son las que se indican a continuación:
|
Margen total de frecuencia |
: De 0,76 a 206 MHz en siete rangos. |
|
L1, de 0,76 a 1,93 MHz. |
|
|
L2, de 1,86 a 5,04 •• |
|
|
L3, de 3,73 a 9,91 •• |
|
|
L4, de 7,76 a 20,5 •• |
|
|
L5, de 14,7 a 39,0 •• |
|
|
L6, de 30,9 a 84,0 •• |
|
|
L7, de 69,8 a 206 •• |
|
|
Modos de funcionamiento |
: dip meter o medidor de campo relativo. |
|
Lectura de la frecuencia |
: analógica dial de 0 a 100 o digital exterior. |
|
Indicación del Dip o Campo |
: por instrumento c/m, ambos modos. |
|
Alimentación |
: red de 220 V AC. |
|
Dimensiones y peso |
: 90x185x65 m/m y 1 Kg. |
DESCRIPCION Y CONSTRUCCION
Tal como se ha apuntado al principio, básicamente la función Dip Meter está fundamentada en un oscilador de RF de amplio margen el cual, es capaz de inyectar señal de RF por acoplamiento inductivo, sobre el circuito LC exterior bajo prueba. Se entiende que al entrar ambos circuitos en sintonía, por el desplazamiento manual de la frecuencia del oscilador, se produce un bache en la indicación del instrumento de c/m sobre la señal de RF detectada, ello es consecuencia de una disminución de la impedancia en el circuito tanque LC del oscilador, dicha impedancia se hace más pequeña a medida que el acoplamiento mutuo es más fuerte y por lo tanto, la señal de RF que se genera disminuye más de amplitud. Esta condición extrema de acoplamiento, hará que varíe también la frecuencia del oscilador situación no deseable que se evitará con un acoplamiento flojo, este punto se vera en la aplicación del instrumento.
En la función de medidor de campo relativo, no hay oscilación de RF al quedar suprimida la alimentación de +5V del circuito oscilador y por lo tanto el circuito tanque LC, es capaz de captar el campo electromagnético de la señal exterior de RF, de proceder a su detección y presentarla en el instrumento de c/m como indicador, del nivel relativo de la intensidad de campo de RF en una determinada frecuencia, según la indicación del dial o contador digital externo.
Hasta aquí de manera sintetizada, el principio de funcionamiento de un dip meter no obstante, es necesario apuntar alguna de las limitaciones funcionales que presentan una buena parte de los instrumentos ya existentes, como es la disminución del Dip en las frecuencias más bajas atribuible en buena parte, a la bajada progresiva del Q en las bobinas por aumento de la inductancia y también en las más altas, por la perdida de señal en el oscilador de RF y es que el margen total de frecuencia resulta muy ancho (0,76 a 206 MHz). Esta problemática sobre la disminución del Dip, ya ha sido tomada en consideración por parte de otros autores con buenos resultados, de los cuales haré mención en este trabajo. El montaje de este Dip Meter para HF y VHF, comprende las siguientes partes: Oscilador de RF, detector, amplificador y presentador del Dip o Campo, fuente de alimentación y juego de bobinas intercambiables L.
Oscilador de RF: El oscilador de RF es del tipo Colpitts muy similar al Hartley, la única variante es que el Colpitts utiliza un divisor capacitivo en lugar de inductivo, véase la figura N°1. Como elemento activo de este oscilador, tenemos el transistor Q1 (2N3572) NPN UHF, las frecuencias que puede generar este oscilador, están determinadas por el circuito tanque LC en paralelo que comprende, un condensador variable C de 2×150 pF como sintonía manual y siete bobinas intercambiables L mediante conector macho/hembra, una para cada rango de frecuencia según se indica en las características. La sintonía en cada uno de los rangos, corre a cargo del condensador C dispuesto en serie con lo cual, se consigue un divisor de tensión capacitivo equilibrado en todos los rangos de frecuencia y en todo el recorrido de la sintonía.

Figura N° 1: Esquemas eléctricos de principio de dos osciladores de RF. En primer lugar el (A), que representa la versión Colpitts y el (B) el circuito Hartley, decir de paso, que los nombres corresponden al de sus respectivos autores. Ambos ejemplos demostrativos, son amplificadores de RF con realimentación positiva la cual se hace, a partir de un divisor de tensión sobre el tanque L-C. El tipo de divisor de tensión, es capacitivo en (A) circuito Colpitts, e inductivo en (B) circuito Hartley. Los dos sistemas, tienen el mismo principio de funcionamiento, cuya toma referencial a masa, sobre el divisor de tensión capacitivo C o sobre el divisor inductivo L, es la que establece el nivel de realimentación, entre la salida y la entrada del amplificador de RF, generándose la oscilación según las constantes L-C. Cave añadir que la parte activa del oscilador, que en esta aplicación, es un transistor bipolar NPN de silicio, debe de ser apto para poder trabajar dentro de un amplio margen de frecuencias, como así lo indican las características del Dip Meter y por ello, es necesario al hacer su elección, el considerar además de la frecuencia máxima de transición, el factor de amplificación o transconductancia con señales pequeñas. Estos parámetros que se han indicado, son importantes para conseguir que el oscilador de RF, sea eficiente en frecuencias elevadas, por ejemplo, al tener que comprobar circuitos y antenas en VHF.
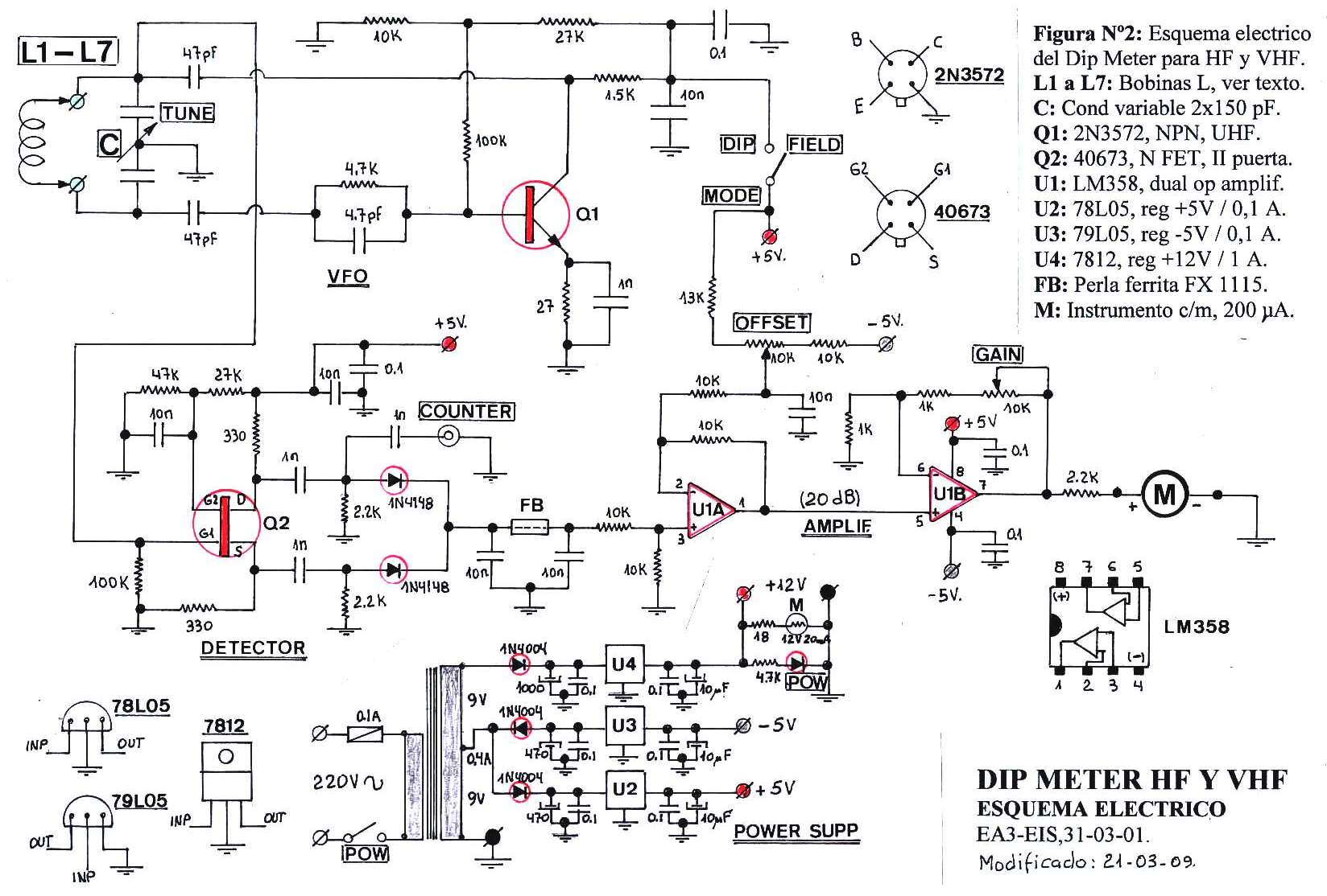
Este último aspecto, es muy importante para conseguir un comportamiento estable en la amplitud, buena forma de onda y un arranque seguro de la oscilación, dentro del margen total de frecuencia de 0,76 a 206 MHz. Los dos condensadores de paso y bloqueo de 47 pF, permiten el acoplamiento simétrico del tanque LC de sintonía sobre Q1, ambas capacidades es importante que sean iguales. La señal hacia el detector, se extrae del tanque LC lado colector de Q1. La alimentación es a +5V estabilizados, quedando anulada esta por el interruptor Dip – Field, cuando el instrumento opera como medidor del nivel relativo de campo. Ver la figura N°2, para esquema general.
Detector: El detector que admite la señal de RF, ya sea del oscilador local o bien de una señal exterior sintonizada por el circuito LC, está formado por el transistor Q2 (40673) N FET de doble puerta para VHF y UHF, conectado como separador inversor con dos salidas en contrafase; la entrada por la puerta G1, es de alta impedancia y está acoplada directamente sobre el tanque LC del oscilador; la otra puerta de control G2, es alimentada a partir de +5V por un divisor de tensión resistivo que establece la condición optima de trabajo de Q2; la salida simétrica en contrafase, es por drenador D y surtidor S mediante condensadores de bloqueo de 1 nF y resistencias de carga de 2,2 K hacia dos diodos de silicio 1N4148 como detector o rectificador de onda completa, el circuito Pi formado por los dos condensadores de 10 nF y la ferrita FB, es un filtro paso bajos para eliminar el posible rizado de la componente continua variable resultante. Partiendo del drenador D por condensador de bloqueo de 1 nF, se ha previsto una salida de señal Counter (0,7 a 0,2 Vrms) para excitar un frecuencímetro exterior mediante conector BNC. La alimentación es a +5V estabilizados. Para esquema eléctrico, ver la figura N°2.
Amplificador y presentador del Dip o Campo: La señal de RF ya detectada y filtrada, es aplicada a un amplificador de corriente continua formado por dos etapas U1a y U1b (LM358), amplificadores operacionales dispuestos en cascada y acoplamiento directo. El operacinal U1a, está conectado como amplificador no inversor de ganancia unidad, actúa de centrador controlable mediante el mando exterior Offset por potenciometro de 10 K; la salida de este primer operacinal, va hacia otra etapa U1b el cual, como amplificador no inversor con una ganancia variable máxima de 10 (20 dB) también por mando exterior Gain por potenciometro de 10 K. La salida de U1b, mediante una resistencia limitadora de 2,2 K va hacia el instrumento de c/m presentador del Dip o Campo, que es un microamperimetro pequeño de 200 uA.
Esta disposición viene a solucionar en buena parte, el inconveniente al que se ha hecho mención al principio de la descripción. La operación consiste, en aumentar voluntariamente la ganancia sobre la señal detectada, mediante el mando Gain a medida que la frecuencia de trabajo disminuye o va en aumento, pero como la señal puede llegar a ser grande y sobrepasar ampliamente el límite de la escala del instrumento de c/m, es necesario el disponer de un sistema de desplazamiento o de centrado Offset, que permita controlar y visualizar de manera más cómoda el Dip dentro de la escala del instrumento. Esta es la razón de haber añadido con éxito, el tal dispositivo amplificador dotado de mandos exteriores para su ajuste en función de la frecuencia de trabajo. La alimentación es a +5 y a -5 V estabilizados, con tal de tener un amplio margen, tanto de ajuste de la ganancia como de centrado de la señal. Para esquema eléctrico, ver la figura N°2.
Fuente de alimentación: Para poder alimentar el oscilador de RF, detector, amplificador y centrador de la señal continua variable una vez hecha la detección, se hace necesario disponer de alimentaciones de +5 y -5V estabilizados, además de una tensión de +12 V / 150 mA estabilizados para el contador de frecuencia externo opcional. Estas tensiones parten de un transformador, primario 220 V y secundario de 9 + 9 V /400 mA, mediante tres rectificadores de media onda por diodos D3, D4 y D5 (1N4004) y filtros generosos para reducir el rizado de entrada, estas tensiones son estabilizadas mediante reguladores de tensión: U2 (78L05), U3 (79L05) y U4 (7812). La fuente queda protegida y controlada manualmente por fusible de 0,1 A, e interruptor y led verde Power. Para esquema electrico, ver la figura N°2.

Juego de bobinas intercambiables: Para poder cubrir sobradamente el margen total de frecuencia de 0,76 a 206 MHz, se hace mediante siete bobinas L intercambiables por conector macho de cuatro patillas de las cuales solo se utilizan dos y una base hembra montada en la parte superior del instrumento, lo más cerca del condensador variable de sintonía “C”. Las características de cada una de las bobinas, son las siguientes:
|
L1 |
: de 0,76 a 1,93 MHz, inductancia 814 uH. |
|
L2 |
: de 1,86 a 5,04 •• , •• 104 •• . |
|
L3 |
: de 3,73 a 9,91 •• , •• 25,6 •• . |
|
L4 |
: de 7,76 a 20,5 MHz, inductancia 5,92 uH. |
|
L5 |
: de 14,7 a 39,0 •• , •• 1,63 •• . |
|
L6 |
: de 30,9 a 84,0 •• , •• 0,36 •• . |
|
L7 |
: de 69,8 a 206 •• , •• 0,05 •• . |
Todas las bobinas excepto L7 son tipo selonoide, sobre formas tubulares de metacrilato y PVC, hilo esmaltado de distintos calibres, con espiras juntas las de mayor inductancia y espiras separadas a partir de L4 con tal de conseguir los datos que se indican en el listado y de acuerdo con las capacidades: máxima y mínima del condensador variable.
El tipo de conector de las bobinas, es el que se utilizaba en la conexión de los altavoces de los receptores a válvulas, que tiempos aquellos, puede valer otro tipo de conector como el DIN de cuatro o cinco contactos el cual, ya ha sido utilizado por algunas marcas comerciales. Evidentemente el diseño y diámetro de la bobina, estará condicionado por el conector que se utilice. En la bobina L1, ha sido necesario añadirle capacidades en serie de 4,7 y 3,3 pF con la toma intermedia a masa mediante una de las patillas sobrantes y en paralelo con L1, para mantener la oscilación en la parte mas alta del rango de frecuencia (1,93 MHz), recuerdese que es un circuito Colpitts que está trabajando en este punto, con la mínima capacidad de C.
Las bobinas una vez acabadas, comprobadas e identificadas con letreros, han sido cementadas con Araldit, con el fin de darles una protección eléctrica y consistencia mecánica. Para más detalles constructivos ver las figuras N°3 y N°4.

Figura N° 3: En esta presentación tenemos, los detalles constructivos de las bobinas Ll a L7 así como también, la tabla de datos de las mismas. Remarcar que las formas de las bobinas, son todas de tubo de metacrilato y el hilo utilizado es de Cu esmaltado. La cuestión del conector de las bobinas, se ha resuelto mediante conectores de altavoz tipo antiguo de cuatro patas, se puede utilizar otro tipo de conector del mercado actual. Cada bobina y su conector respectivo, se han unido y fijado, mediante pegamento Araldit. Una vez terminadas las bobinas, se les ha aplicado un cementado de metacrilato líquido, con tal conseguir consistencia entre espiras. Las medidas que se expresan, tanto en los dibujos de las bobinas, como en la tabla, son en milímetros.

Figura N°4: Conjunto de bobinas L, enchufables mediante conector de altavoz tipo antiguo de cuatro patillas. Los devanados sobre tubo de metacrilato y PVC, urna vez acabados se han cementado con Araldite. Para poderlas identificar, se han añadido letreros con el N° y el rango de frecuencia. En primer término, aparece el sistema antiguo de captación modo medidor de campo el cual, ha sido modificado. También se ha añadido una bobina que hace un total de siete, para cubrir la parte baja del margen de frecuencia (0,76 a 1,93 MHz) que tampoco aparece en la foto
La construcción, de la circuiteria, se ha hecho sobre plaquetas en fibra de vidrio Repro circuit, respetando al máximo la distribución de los componentes tanto activos como pasivos y dejando el interconexionado, lo más corto posible sobre todo en lo que respecta al oscilador de RF tanque LC y detector. El amplificador de corriente continua y la fuente de alimentación, también se han dispuesto con el mismo estilo constructivo. El resto de componentes dado el poco espacio disponible, ha sido necesario el ubicarlos dentro la estructura interna hecha con plancha de aluminio y separadores exagonales M3 de manera compacta y accesible.
Para hacer más cómoda la sintonía del condensador C, se dispone de un reductor de velocidad entre el eje y mando exterior relación 3:1 el cual, incorpora un disco con escala graduada de 0 a 100 y el correspondiente índice fijado en el exterior de la caja la cual, lleva adosada una tabla de equivalencias entre dicha escala y las frecuencias de cada rango o bobina. Para el conector de base hembra de las bobinas, se ha improvisado uno de cuatro contactos con la misma distribución y formato, utilizando contactos de viejos conectores de las primera tarjetas de CI a base de contactos dorados con refuerzo de muelle de acero con el fin de asegurar una conexión más fiable y duradera, montados entre dos piezas de bakelita y metacrilato tipo sándwich.
La caja es de mercado Supertronic tipo unibloc modelo S3N pintada de color gris. Para la comprobación de antenas, cables coaxiales, circuitos LC y señales externas, se ha previsto un accesorio de acoplamiento inductivo consistente, en una bobina de dos espiras y conector BNC montados en un soporte regulable el cual, queda fijado en la parte superior de la caja justo al lado del conector de las bobinas L. Para detalles de todo lo expuesto, ver las figuras N°5 y N°6.

Figura N°5. Vista interior del Dip Meter, de izquierda a derecha la bobina L enchufada en la base, el oscilador de RF con el condensador variable C y el detector en la parte superior. A continuación y no visibles, el amplificador e indicador de señal y la fuente de alimentación. Véase también, la tabla de correspondencia entre el dial de 0 a 100 y la frecuencia en MHz fijada én le tapa.

Figura N°6: Vista exterior del Dip Meter, de izquierda a derecha además de la bobina L enchufable, el soporte del sistema de captación. A continuación, el selector de Modo, el mando de sintonía, la salida de señal de RF Counter, el indicador del Dip o nivel de campo y los mandos de ganancia, centrado y Power. Se ha añadido un toma auxiliar de +12V que no aparece en la foto.
PUESTA A PUNTO, APLICACION Y COMENTARIOS FINALES
La puesta a punto de este Dip Meter, ha consistido en hacer un taraje según la tabla correspondiente de 0 a 100 e ir anotando las frecuencias con la ayuda de un contador de frecuencia externo, no hay ningún ajuste dado que los extremos de frecuencia en cada uno de los rangos, quedan solapados de manera sobrada. La señal de RF en la salida Counter, resulta bastante plana con 0,7 Vrms y cae hasta 0,2 Vrms, en los extremos de la parte más baja y alta del margen total de 0,76 a 206 MHz. La forma de onda resultante, hasta donde me ha permitido visualizar mi osciloscopio (50 MHz), es aceptable y apta para excitar un contador de frecuencia con entrada de alta impedancia de 1 Mg, este ha sido un complemento de control muy útil y preciso.
En la función Dip Meter conviene tener muy en cuenta, el acoplamiento inductivo sobre el circuito LC bajo prueba el cual, deberá ser lo más flojo posible con tal de evitar que baje demasiado la impedancia del tanque del oscilador de RF. La no observancia de esta recomendación, puede ocasionar saltos en la frecuencia de dicho oscilador y en consecuencia errores en las mediciones.
Sobre las aplicaciones en el modo Dip Meter, creo que no es necesario el extenderse demasiado, pues todo son conceptos que se fundamentan en el comportamiento de los circuitos acoplados inductivamente, lo único que puede variar, es el circuito resonante bajo prueba. Si es un circuito LC cerrado formado por una bobina y condensador asociados, se puede acoplar el Dip Meter directamente sobre la bobina en cuestión y teniendo en cuenta lo dicho en el apartado anterior. Pero si es un circuito LC abierto, cual es una antena o una línea de transmisión, es necesario el contar con un sistema de acoplamiento el cual, puede consistir en dos espiras sobre un conector BNC que ha de permitir la conexión con el elemento bajo prueba. Véase de una manera gráfica y resumida, como efectuar diversos ensayos en este modo, según la Figura N°7.

Figura N°7: Ensayos en el modo Dip Meter, en (A) circuitos resonantes LC en general. En (B) y (C) acoplamiento sobre antenas dipolo y vertical. En (D) y (E) medida del factor de velocidad en una línea de transmisión tipo coaxial de baja impedancia. En los ensayos: B, C, D y E, es necesario utilizar el sistema de captación, que consiste en una bobina de dos espiras sobre conector BNC y soporte. También si está complementado con un contador de frecuencia, se le puede utilizar como señal de referencia en recepción. En el modo medidor de campo relativo, ya sea para controlar una señal de un oscilador de RF, para monitorizar un transmisor o amplificador lineal, acoplados sobre una carga artificial o bien, en una antena determinada para hacer un diagrama de radiación, se puede utilizar el sistema de captación mencionado, añadiéndole una pequeña antena conectada en el conector BNC, con ello se puede aumentar la sensibilidad del medidor.
En la función medidor de campo relativo, el aparato trabaja como un ondámetro de absorción y es capaz de captar y detectar señales externas de RF cuya frecuencia y nivel, estén en concordancia con la sintonía y la sensibilidad del medidor. En cuanto a las aplicaciones, estas pueden ser diversas y siempre sobre circuitos activos de RF por ejemplo, como medidor de campo al monitorizar una señal Tx de un transmisor acoplado a una antena o carga artificial y determinar de manera relativa, la señal fundamental y sus armónicos de orden superior; sobre osciladores de RF y amplificadores de RF con el mismo fin; para confeccionar el diagrama de radiación de una antena determinada. Finalmente la recomendación una vez más, del mínimo acoplamiento inductivo y la precaución, ante los circuitos LC que puedan estar bajo tensión al efectuar los ensayos.
La máxima señal de oscilación en frecuencias altas, no dependerá solamente de la frecuencia de transición de Q1 sino también, del factor de amplificación o transconductancia con señales pequeñas de este elemento activo. En este montaje, se ha utilizado el 2N3572 con buenos resultados, pero no ha sido así con otros transistores (BFY90, BF689, BF960, BFW92 y BFR96), en versiones comerciales se han utilizado transistores bipolares: 2SC717 y MRF502.
No quiero terminar este reportaje, sin dejar constancia de mi reconocimiento hacia los autores y publicaciones que me han permitido llevar a término este trabajo. Muchas gracias y saludos de Joan, EA3-EIS.
BIBLIOGRAFIA
Larry Cicchinelli, QEX October 1993.
The ARRL Handbook 1998, A Dip Meter with digital display, 26.16. Tony Bailey G3WPO, Radio Communication April 1987.