FILTROS DE LINEA EN CC Y CA
Todo sistema necesita ser alimentado por alguna fuente de energía y con ello se abre la posibilidad de un nuevo punto de conflicto en cuanto al tema ruido se trata.
Podemos dividir la fuente de energía en dos grandes sectores:
- Sector de Energía Alterna.
- Sector de Energía Continua.
1.- FILTRO DE C.A
Aquellos sistemas que pueden alimentarse desde la red de canalización (220v / 110v),
Tienen la posibilidad de ser afectados por los ruidos eléctricos presentes en la misma, producto de la conexión y desconexión de grandes cargas inductivas, descargas atmosféricas, conmutaciones varias, etc.. Estos sobre impulsos de tensión pueden transmitirse a todo el sistema provocando mal funcionamiento o en algunos casos hasta la reducción brusca de la vida útil del microcontrolador.
Ahora, una pregunta que alguna vez todos nos hicimos es ... ¿porqué se transmiten los ruidos de línea eléctrica si en la mayoría de los circuitos de alimentación tenemos presente un transformador?... ¿No debería aislar galvanicamente al circuito? .... ¿Como pasan los ruidos si la respuesta en frecuencia de un transformador de potencia, en el mejor de los casos, llega a los 400HZ?....
La explicación es simple, el transformador de potencia se comporta más como un capacitor (cuyas placas son los bobinados primario y el secundario) que como un transformador ante las componentes de alta frecuencia del pulso de ruido, por lo que es un camino muy fácil para las perturbaciones. Como regla general, es importante bloquear el ingreso de pulsos al transformador, ya que luego del mismo se hace muy difícil eliminar o disminuir los ruidos.
Para atacar los ruidos de línea, generalmente se utilizan en forma conjunta más de una técnica, mejorando de esta manera la eliminación o disminución de la interferencia.
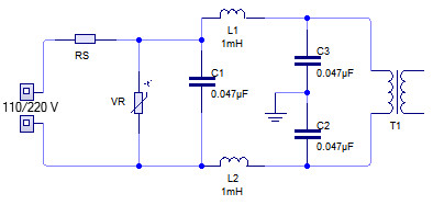
En la figura podemos ver un resumen de todas las técnicas “anti-ruidos”.
Analizando el circuito de la figura 3, nos encontramos después de los terminales de línea con un circuito “supresor de Transitorios” formado por el resistor RS y el varistor VR.
Este circuito supresor permite limitar las excursiones de tensión al primario del transformador a valores seguros. Para el diseño optimo de este circuito, se deben calcular los valores de los componentes de forma que no interfieran con el normal funcionamiento de la fuente de alimentación, pero que limiten al máximo las sobre excursiones de la tensión de entrada. El resistor RS puede ser del tipo termistor “PTC” o bien un “polyswitch” (Fusible polimérico auto reseteable) de unos pocos ohms, de forma tal que limite la corriente máxima a circular por el circuito cuando el varistor recorte las sobre excursiones de tensión.

A continuación, en el circuito, se puede observar un típico “filtro Pi” en cada rama de la línea. Este filtro Pi, está formado por C1, L1, L2, C2, C3, y tiene por misión atenuar bruscamente las componentes de alta frecuencia de los pulsos presentes en la línea.
Mientras que C1 , L1, L2 y el capacitor equivalente de la serie de C2 / C3, funcionan como un filtro “pasa bajos” para los ruidos de línea en “modo diferencial” (ruido en una sola rama de la línea y en la otra no), L1, L2, C2, C3 funcionan como un filtro pasa bajos pero para los ruidos de línea en “modo común” (ruido presente en ambas ramas de la línea).
Cabe aclarar que, para que funcione correctamente el filtro en modo com ún, se debe contar con una toma de “tierra” exterior que sirve para derivar las corrientes de alta frecuencia en modo común. Los capacitores utilizados en el “filtro Pi” deben ser del tipo Polyester de alta tensión (400v o superior). L1 y L2 son choques del orden de los milihenrios (mHy), capaces de soportar la corriente de trabajo del sistema.
Otra técnica complementaria para disminuir los ruidos en la sección de alterna, es utilizar un transformador de poder con pantalla electrostática, la misma funciona como verdadero “blindaje” entre los bobinados primario y secundario, ya que la pantalla al estar conectada a tierra, deriva las corrientes de alta frecuencia a potencial de tierra.
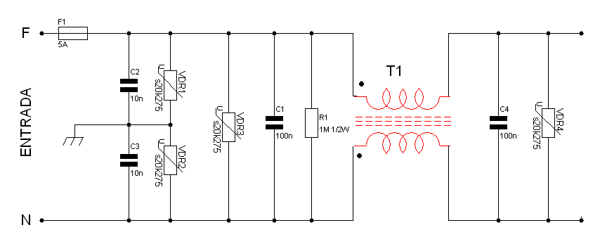
2.-FILTRO DE C.A

Como podemos ver el circuito, esta pensado para proteger contra parásitos y transitorios en modo diferencial y común. En modo diferencial tenemos las redes, C2, C3 que ponen a tierra las corrientes parásitas asimétricas y VDR1, VDR2 los posibles transitorios. Los condensadores C1, C4 y varistores VDR3, VDR4 forman parte de la red en modo común, que suprimen los parásitos y transitorios simétricos. La resistencia R1 se encarga de descargar los condensadores cuando falta la tensión de red, evitando posibles descargas accidentales. la inductancia del filtro T1, pude variar de un mínimo de 1mH a 3mH o más.
Y por ultimo decir que no debemos incrementar los valores los condensadores C2 y C3, ya que por ellos se deriva una pequeña corriente a tierra.
Para construir la bobina debemos utilizar un núcleo toroidal con factor AL lo mas elevado posible. el diámetro del hilo de acuerdo con la carga y los dos bobinado con el mismo numero de espiras, para reducir al mínimo de lo posible saturación del núcleo.
AWG gauge |
Diameter mm |
Maximum amps for chassis wiring |
Maximum amps for power transmission |
OOOO |
11.684 |
380 |
302 |
OOO |
10.40384 |
328 |
239 |
OO |
9.26592 |
283 |
190 |
0 |
8.25246 |
245 |
150 |
1 |
7.34822 |
211 |
119 |
2 |
6.54304 |
181 |
94 |
3 |
5.82676 |
158 |
75 |
4 |
5.18922 |
135 |
60 |
5 |
4.62026 |
118 |
47 |
6 |
4.1148 |
101 |
37 |
7 |
3.66522 |
89 |
30 |
8 |
3.2639 |
73 |
24 |
9 |
2.90576 |
64 |
19 |
10 |
2.58826 |
55 |
15 |
11 |
2.30378 |
47 |
12 |
12 |
2.05232 |
41 |
9.3 |
13 |
1.8288 |
35 |
7.4 |
14 |
1.62814 |
32 |
5.9 |
15 |
1.45034 |
28 |
4.7 |
16 |
1.29032 |
22 |
3.7 |
17 |
1.15062 |
19 |
2.9 |
18 |
1.02362 |
16 |
2.3 |
19 |
0.91186 |
14 |
1.8 |
20 |
0.8128 |
11 |
1.5 |
21 |
0.7239 |
9 |
1.2 |
22 |
0.64516 |
7 |
0.92 |
23 |
0.57404 |
4.7 |
0.729 |
24 |
0.51054 |
3.5 |
0.577 |
25 |
0.45466 |
2.7 |
0.457 |
26 |
0.40386 |
2.2 |
0.361 |
27 |
0.36068 |
1.7 |
0.288 |
28 |
0.32004 |
1.4 |
0.226 |
29 |
0.28702 |
1.2 |
0.182 |
30 |
0.254 |
0.86 |
0.142 |
31 |
0.22606 |
0.7 |
0.113 |
32 |
0.2032 |
0.53 |
0.091 |
Metric 2.0 |
0.200 |
0.51 |
0.088 |
33 |
0.18034 |
0.43 |
0.072 |
Metric 1.8 |
0.180 |
0.43 |
0.072 |
34 |
0.16002 |
0.33 |
0.056 |
Metric 1.6 |
0.16002 |
0.33 |
0.056 |
35 |
0.14224 |
0.27 |
0.044 |
Metric 1.4 |
.140 |
0.26 |
0.043 |
36 |
0.127 |
0.21 |
0.035 |
Metric 1.25 |
0.125 |
0.20 |
0.034 |
37 |
0.1143 |
0.17 |
0.0289 |
Metric 1.12 |
0.112 |
0.163 |
0.0277 |
38 |
0.1016 |
0.13 |
0.0228 |
Metric 1 |
0.1000 |
0.126 |
0.0225 |
39 |
0.0889 |
0.11 |
0.0175 |
Si decidimos buscarlo en un aparato averiado debemos tener en cuenta, que pueden ser de varias formas y tamaños, lo normal es encontrarlos tipo transformador, núcleo de ferrita en E o C y mas difícil toroidal, este ultimo es el mejor porque es mas fácil de bobinar.
FILTRO DE LINEA PARA C.C
Muchos de nosotros hemos instalado equipos de radio, generalmente VHF o duales, en nuestros automóviles. Instalamos las antenas, coaxiales, cables energía, etcétera, con altas expectativas. Sin embargo al pedir reportes nos indican que sale un ruido alterno muy fuerte junto con la modulación transmitida. Lo que hay que descartar, previo a cualquier otro análisis, es que los cables de energía sean los correctos, que el alternador esté trabajando bien, que la tierra esté conectada correctamente al chasis del auto, y que haya ferritas en los cables de separación.
En mi experiencia no he tenido problemas con equipos tales como el IC-2200, con el IC-706MKII o con el IC-7000. Sin embargo sistemáticamente he tenido este problema con los siguientes equipos: IC-208H y el IC-2720. Ambos tienen paneles desmontables, es decir el equipo se puede instalar en el portamaleta por ejemplo, y el display en el panel del auto. Es entonces cuando empiezan los ruidos.
Don Patricio, CE2VYP, construyó un filtro de línea, que milagrosamente eliminó el 95% del ruido. Lo interesante es que este tipo de filtros, al contrario de los pequeños que venden para equipos receptores de radio, es capaz de soportar un alto consumo en transmisión, unos 20 amperios, por ejemplo, de modo que los filtros pequeños no sirven. A continuación comentamos la experiencia.
Digamos que un filtro de línea (filtros EMI/RFI - Electro Magnetic Interference y Radio Frequency Interference) es el tipo de filtro electrónico que se coloca entre un equipo electrónico y una línea externa a ella, para atenuar las frecuencias de radio que se conducen entre la línea de energía y el equipo de radio. Un filtro de línea se instala entre la línea de alimentación y el equipo. Una buena documentación se encuentra en: http://en.wikipedia.org/wiki/Electronic_filter
Materiales:
- 4 condensadores de 2 microfaradios cada uno.
- Alambre de #2.5 mm, para hacer una bobina con 15 vueltas.
- Caja metálica y 4 conectores.
- Un núcleo toroidal de ferrita (se parece a una "dona").

