FUENTES PARA LABORATORIO
Fuente 1,25 a 30 Volt
Esta fuente viene de origen para un amper, pero he agregado una modificacion para tener mejor corriente de salida.
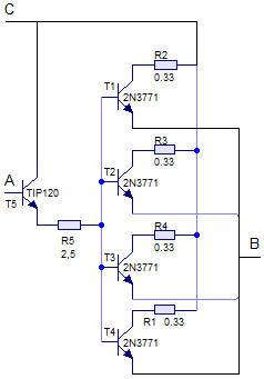
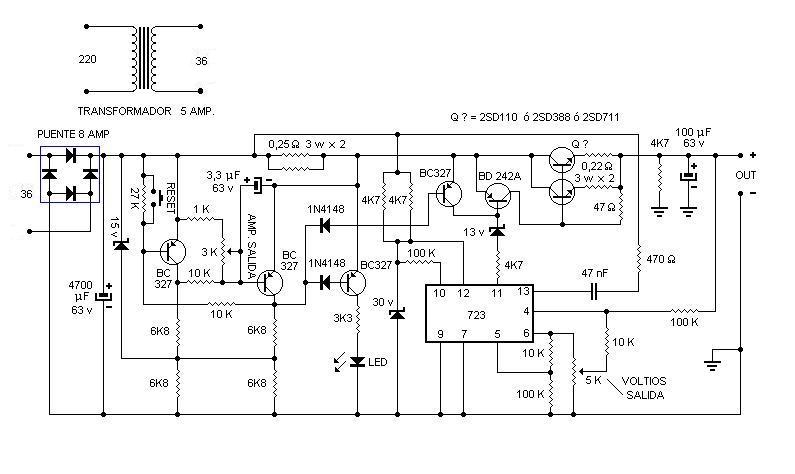
Circuto

El condensador C1, sera de una capacidad de 1000 μF y 35 volt como minimo, en mis pruebas de laboratorio instale uno de 50.000 μF / 50 volt. T1 sera de 24 volt y 2 amper minimo, si usamos la modificacion que esta mas abajo, la corriente de salida sera mayor, yo use uno de 24 volts, 25 ampers. VR1 use un simple potenciometro.
Para la corriente de salida de un amper los puntos A y B iran unidos o puenteados, en el circuito impreso de a continuacion estos puntos estan unidos.

Modificacion

Vemos en la modificacion que en la etapa de salida se agregaron 5 transistors para aumentar la corriente de salida, podremos obtener una alta corriente dependiendo del transformador de alimentacion.
T5 es un TIP120 y T1 a T4, se colocaron 4 x 2N3771 o 2N3773, podres usar tambien 2N3055 ( para menores corrientes de salida )
R1 a R4 son resistencias de 0,33 Ω / 10 vatios cada una; R5 es una resistencia de 2,4 Ω.
Seria recomendable aumentar el valor de C3 a unos 2000 μF.
Insertelo en el circuito en los puntos A, B y C.

Esta fuente de poder fue diseñada siguiendo las enseñanzas derivadas de las vicisitudes por las que atravesamos, tanto técnicos como diseñadores, al momento de emprender alguna tarea relacionada con nuestras experiencias y necesidades.
Todo comenzó con un KIT constituido por un pequeño PCB, unos cuantos diodos, un IC (LM723), un potenciómetro y algunos trozos de cable.
El ensamblaje fue todo un éxito. "FUNCIONÓ"
Esto ocurrió por allá, por 1974, si mal no recuerdo.
Luego comenzaron las preguntas:
¿Donde meto todo esto?, ¿Cómo hago para que no caliente el Transistor Bypass? y los problemas: ¿Cómo conectar la fuente al circuito que se quiere alimentar?, ¿Cómo fijo la tensión en 0,5 V (Esa no llegaba a cero)?, ¿Cómo leer la tensión y/o la corriente?.
Todas esas interrogantes se resolvieron en un lapso de cinco años, unos 5 prototipos entre los más simples y los más sofisticados y la aplicación y diseño de unos tres o cuatro circuitos de protección y control.
Ahora dejo aquí el resultado final de esas experiencias, con el fin de que otros, aficionados y técnicos de la electrónica puedan, no sólo ensamblar esta fuente, sino, además, sacarle buen provecho.
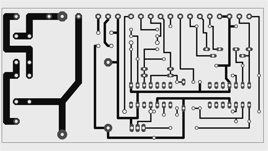
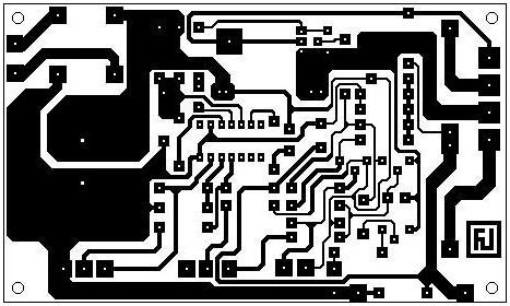
Esta es la Placa Base (PCB) con el emplazamiento de los componentes:

Pulse en la imagen para ampliar

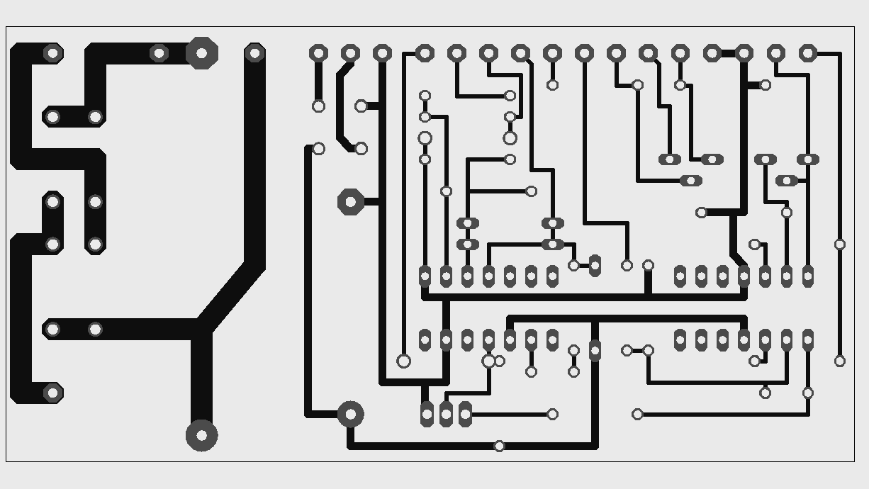
Pulse en la imagen para ampliar
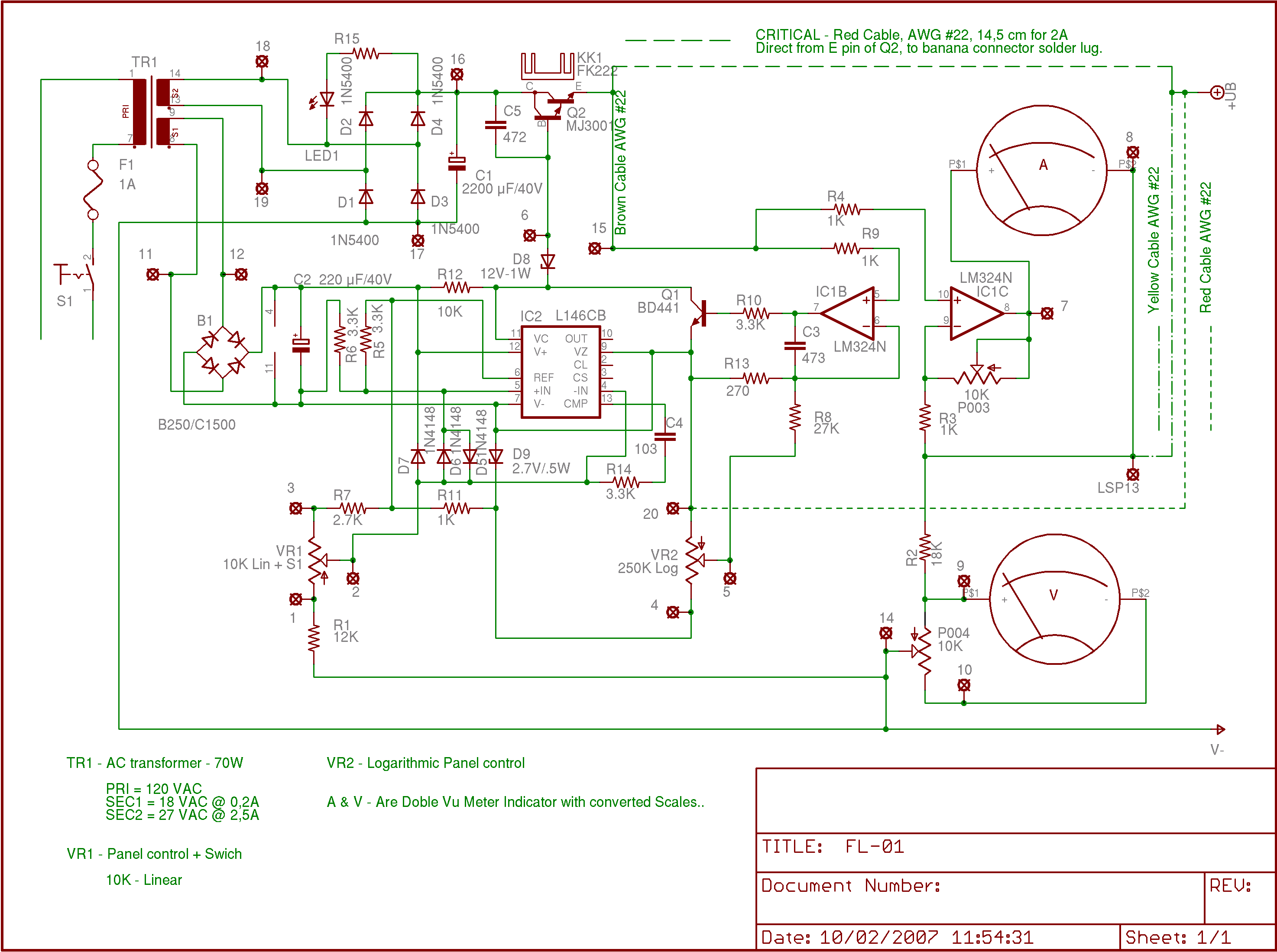
Diagrama Esquemático:

Pulse en la imagen para ampliar
Completado el entorno básico: Presentación, fotografía, datos técnicos, diagramas lista de partes (Les sugiero que no compren nada antes de haber leído todo el contenido de este texto), les suministro unos cuantos detalles que considero serán útiles y conducentes al éxito de esta misión, y los cuales no se evidencian ni en diagramas ni en fotografías.
Le he dado ese nombre porque, de verdad, es el componente más CRÍTICO contenido en este dispositivo. Parece un simple cable y eso es cierto, "Es Un Simple Cable" pero, de él depende la magia del sistema de "Limitación de Corriente y del Sistema de protección".
Al comienzo de este proyecto pensé en utilizar un resistencia, tal cómo la pintan en todos los circuitos de fuentes de poder (Bueno... Casi Todos.). Pero las resistencias limitadoras o, las utilizadas como schunts amperimétricos, al ser atravesadas por corrientes elevadas, se calientan y, aún cuando no lleguen a quemarse, su resistencia se eleva por efecto del calor y comienza así una escalada térmica, casi infinita. Así que busqué una resistencia que no sufriera de calenturas y lo único que pude encontrar que cumpliera con esas característica, fue eso, UN ALAMBRE, o un cable, claro está. En el primer intento dibujé una pista calibrada en el PCB, de 0,008O, y eso se hizo para las primeras 100 fuentes. Luego pensé: para qué tanto lío, un cable también puede servir. Así que, sacando cuentas y verificando datos vi que la resistencia del cable AWG #22 es de 52.9392 O / Km. Por lo tanto, 1 m tendrá una resistencia de 0,05294 O y el "CABLE CRÍTICO" de 14,5 cm, tendrá una resistencia de 0,0077 O, aproximadamente. Un poquito menor de los 0,008 O calculados al comienzo.
Así que ese trozo de CABLE ROJO calibe 22 que parte de la patilla Emisor del Transistor Bypass, suministra al circuito su característica resistiva, más que la conductiva (El color ROJO es para seguir los convenios de definición acordados para marcar los conductores asignados al polo POSITIVO de las fuentes de energía eléctrica).
De estas funciones se encargan 2 de los 4 OP-Amps. contenidos por IC1: LM324. Se utilizó este IC por la única razón de que, en stock, tenía un montón de ellos. Cualquier Op-Amp. de alimentación sencilla (Single Supply OP-Amp.), sólo, doble o cuádruple cómo en este caso, servirá para cumplir con este cometido. Sólo se debe tomar en cuenta que, con un IC de OP-Amp. único, se deberán utilizar dos piezas, mientras que, con ICs múltiples se utilizará sólo una pieza. Sugiero el uso del LS204, dual OP-Amp. en empaque DIL8, cómo alternativa.
Los dos Amplificadores Operacionales cumplen funciones similares. IC1c, lee la tensión generada por la corriente que atraviesa el Cable Crítico (Resistencia Amperimétrica) y, en configuración de amplificador, la eleva para mover la aguja del galvanómetro "A".
IC1b está configurado como Comparador de voltaje, con Vref. variable regulado por VR2, para poder limitar la corriente máxima entregada por la fuente a voluntad y en forma variable continua entre los 0,013 y los 2,0A.
En la sección "AJUSTES", será detallada la manera correspondiente para hacerlos.
VR1 debe ser un potenciómetro de variación lineal, de otra forma será muy incómodo ajustar ciertos voltajes.
VR2 en cambio, debe ser del tipo LOGARÍTMICO pues, sería incómodo ajustar ciertas corrientes.
Se ha utilizado un transistor MJ3000/3001 que es un Darligton NPN bastante común, bipolar. El conocido 2N3055 también funciona pero, debido al bajo "hfe" (Beta) de este transistor, se eleva la corriente que debe entregar IC2, lo cual hace que este se caliente, pero sin llegar a temperaturas alarmantes. Preferí utilizar un darligton y, como ese estaba a la mano y en stock, ese cumplió con los requisitos: capacidad, existencia y disponibilidad inmediata.
Otros tipos pueden funcionar: A la discrecionalidad de quien desee experimentar con ello queda. No pregunten acerca del tema pues, no tengo respuestas.
Para disipar el calor producido por los 80W "máximos" que se pueden generar en condiciones críticas (Ej: Corto Circuito Permanente directo en los bornes de salida), experimenté con diferentes tipos de disipadores disponibles en el mercado. Los que presentaron los mejores resultados eran de dimensiones grandes e igual de grandes sus costos. El criterio de selección empleado fue el de ergonomía de espacio, costo y funcionalidad: "Se debía instalar el dispositivo electrónico en un gabinete que facilitara el soporte de sus componentes, el control de las funciones, muestra de operatividad y lecturas (LED, Amperímetro y Voltímetro, Controles, Conectores); protección de los mismos y del operador, ubicación en bancos de trabajo, manipulación y solidez.".
En primera instancia y, por razones de costo y solidez, había decidido construir el gabinete con lámina de hierro pero, tomando en cuenta las dimensiones necesarias para el gabinete (caja) y las características de propagación térmica de los metales, me di cuenta que la superficie de la base del mismo, superaba con creces la de los disipadores de calor con los cuales se estaba experimentando y que, si aquellos eran de aluminio y el gabinete fuese del mismo metal, los resultados podrían ser muy favorables en cuanto al costo/beneficio esperado.
Así que, EL DISIPADOR de esta fuente de poder, está conformado por la base del gabinete, hecho en lámina de aluminio de 1,5 mm de espesor y cuyo desarrollo superficial es de 600 cm cuadrados aproximadamente. Esa superficie está pintada, por ambas caras, con esmalte sintético debido a que este tipo de pintura, facilita la distribución del calor disminuyendo considerablemente la resistencia térmica entre disipador y ambiente.
Inicialmente, para la primera fuente que ensamble con el KIT, instalé Amperímetro y Voltímetro como el que se ve en la fotografía de la FL01 de la primera página. Es un VU-Meter doble al cual convertí la escala para adaptarlo a mis necesidades. Un prototipo intermedio fue construido con instrumentos separados, galvanómetros del tipo "Banda de Torsión" de 5" (12,5 cm) de dial, con escalas selectables y otros refinamientos. Este prototipo resultó ser muy costoso y, entre colaboradores, patrocinadores y mi persona, decidimos buscar una solución más económica.
Se eligió utilizar el mismo instrumento del primer prototipo. Este es un instrumento de bajo costo y resultó fácil de conseguir como Excedentes de producción. Sus galvanómetros son sensibles - 200 µA aprox. - y sólo se debe convertir la escala.
Si no se puede contar con uno de estos instrumentos, se puede utilizar cualquier instrumento < 1 mA f.s., tomando en cuenta las indicaciones siguientes:
Voltímetro: Voltímetro analógico para panel de 0~30VDC Se conecta en los nodos 13 (positivo) y 14 (negativo). No requiere ajustes y se puede prescindir de R2 y P004.
Amperímetro: Amperímetro analógico para panel de 0~2A - Este tipo de instrumentos básicamente son galvanómetros de 1 mA f.s., con una resistencia Shunt en paralelo a sus terminales. Si el SHUNT es externo (atornillado a los bornes de instrumento), simplemente se retira. Conectar el +(positivo) al nodo 7 y el -(negativo) al nodo 8.
Requiere ajuste que será descrito en la sección correspondiente.
Si se consigue un amperímetro de panel de 0~2A pude utilizarse directamente sustituyendo con él, el CABLE CRÍTICO. En este caso, se puede prescindir de R3, R4, P003 e IC1c.
Los datos aportados aquí delante son los únicos que pueden presentar cierta dificultad, sobre todo para los principiantes con niveles bajos de experiencia. Por lo demás, la circuitería es bastante simple y, utilizando los mismos componentes, placa de Circuito Impreso propuesta, junto al cuidado y observación de simples normas de ensamblaje y ajustes, terminará en un resultado exitoso con un buen equipo para soportar infinidad de proyectos y reparaciones.
Aquellos que tienen suficiente experiencia acumulada y, a su propio criterio, sabrán decidir respecto de cambios y/o modificas diferentes a las propuestas aquí, siempre a sus propias cuentas y riesgos.
En general, este dispositivo se opera a corriente máxima: VR2 a tope derecho (CW).
Mario Carnelutti R., autor de este artículo, no se hace responsable de ningún hecho, de ninguna índole, imputable a la construcción, cambios en la circuitería, usos y manipulaciones del dispositivo aquí descrito, por parte de terceros.