Estos circuitos estan recopilados de la red y nos ayudaran a tener 220 volt en nuestro coche.
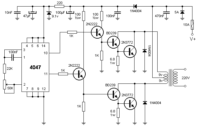
Circuito 1 [12 - 220volt 120 Watt]
Para reducir o elevar una tensión determinada nada se adapta mejor que un transformador, pero este componente no funciona en corriente continua, que es la disponible en baterías o vehículos. Entonces debemos colocar un oscilador que genere una alternancia en la CC para así tener en la bobina del transformador CA. El circuito integrado (CD4047) es un oscilador cuyas salidas son una inversa con respecto de la otra. Esto quiere decir que mientras una está en estado alto la otra está bajo y viceversa. Estas señales son demasiado débiles para mover el trasformador así que se implementa un driver formado por tres transistores en cadena. El diodo en paralelo con cada uno de los transistores finales evita que la corriente inversa producida al retirar la corriente del bobinado queme el transistor. El diodo de 5A colocado en paralelo con la línea de alimentación genera un cortocircuito cuando la polaridad es accidentalmente invertida, haciendo que el fusible salte. El preset de 50K permite ajustar la frecuencia del oscilador, que es directamente proporcional con la frecuencia de la CA producida en el transformador. Para que el oscilador trabaje estable se ha dispuesto la resistencia de 220 Ω como limitador de corriente y el Zener de 9.1v junto con sus condensadores de filtrado. Este conjunto hace que sin importar los cambios en la batería la tensión en el oscilador sea de 9v.
El transformador puede ser uno común de los que se emplean para hacer fuentes de alimentación, solo que en este equipo lo usaremos inversamente. En vez de aplicar tensión en el devanado de 220v y retirarla por el de 18v lo que haremos es ingresar la tensión por el devanado de 18v y retirarla por el de 220v. En realidad los cálculos de este elemento dan como necesario un bobinado de 220v y otro de 9.3v+9.3v, pero como no es común este tipo de valores hemos implementado uno de 9+9 que es muy habitual en los comercios. Dado que esto genera algo más de 220v si quiere puede emplear un transformador de 10+10 (que también está disponible) pero la tensión generada, alimentando el conjunto con 12v será de 204v. UD. decide. En nuestro caso empleamos el de 9+9. La capacidad del mismo debe ser de 100VA
Los transistores de salida deben ser colocados sobre disipador de calor. Respetar las potencias de las resistencias en los casos que sea indicado. Comprobar la posición de los diodos y condensadores electrolíticos. Utilizar cables de sección adecuada para la conexión de la batería. Cables demasiado delgados pueden causar caídas de tensión o funcionamiento errático. Una buena alternativa para comprobar el funcionamiento visualmente es colocar un indicador de neón en la salida de 220V. Así, solo cuando el sistema trabaje adecuadamente el indicador brillará.
Calibración: Basta con alimentar el sistema y colocar un frecuencímetro ú osciloscopio en la salida del transformador. Girar el preset de 50 kΩ ubicado en el 4047 hasta que la frecuencia medida sea de 50Hz. Luego de esto la calibración habrá concluido.
IMPORTANTE:
Este equipo genera corriente alterna cuya forma de onda es cuadrada. Esto es así porque los transistores están dispuestos en corte / saturación. Esto no presenta problemas para los equipos resistivos, como soldadores, lámparas o fuentes. Pero equipos de TV o grabadoras de vídeo que empleen como referencia la frecuencia y onda de la red pueden no funcionar correctamente.
Alimentación :
V max: simple 12V DC
I max: 10A

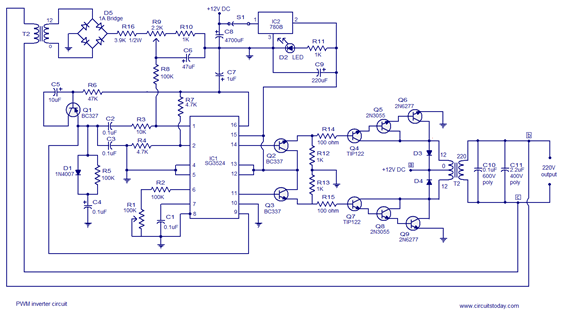
Circuito 2 [12 - 220volt 250 watt]
[www.circuittoday.com]
Aquí se muestra un circuito de inversor 250W PWM SG3524 IC en torno. SG3524 es un circuito de regulador de conmutación integrado que tenga circuitos esenciales requeridos para la fabricación de un regulador de conmutación en el modo single terminado o push-pull. Los trazados de circuito incorporados dentro el SG3524 incluyen modulador de anchura de pulso, oscilador, referencia de tensión, amplificador de error, circuito de protección de la sobrecarga, controladores etc. de salida. SG3524 forma el corazón de este circuito de inversor PWM que puede corregir la tensión de salida contra las variaciones en la carga de salida. En un inversor PWM no el cambio en la carga de salida afecta directamente a la tensión de salida (cuando aumenta la carga de salida de salida disminuye de voltaje y viceversa), pero en un inversor PWM del voltaje de salida permanece constante en un rango de carga de salida.

PULSE EN LA IMAGEN PARA AMPLIAR
Resistencia R2 y el condensador C1 establece la frecuencia del oscilador interno del ICs. PRESET R1 se puede utilizar para templar fino de la frecuencia del oscilador. Patillas 14 y 11 son los terminales de emisor del transistor controlador interno del IC. Los terminales de colector de los transistores driver (pines 13 y 12) están atados y conectados a la + 8V tren (salida del 7808). Dos trenes de pulso de 50Hz que son 180 grados fuera de fase están disponibles en el pin 14 y 15 de la IC. Estas son las señales que conducen a las etapas posteriores del transistor. Cuando alta señal en el pin 14, transistor Q2 está encendido que a su vez hace transistor Q4, Q5, Q6 on los flujos actuales de los + 12V fuente (batería) conectada en el punto un (marcado con etiqueta una) a través de la mitad superior del primario del transformador (T1) y fregaderos a tierra a través de los transistores Q4, Q5 y Q6. Como resultado se induce un voltaje en el transformador secundario (debido a la inducción electromagnética) y esta tensión contribuye a la parte superior de que la mitad del ciclo de la onda de salida de 220V. Durante este período pin 11 será bajo y sus sucesivas etapas estará inactivos. Cuando 11 IC del perno de la alta Q3 consigue encendido y como resultado Q7, Q8 y Q9 se también encenderá. Corriente fluye de la fuente de 12V + (marcado con etiqueta una) a través de la mitad inferior del primario del transformador y hunde a la tierra a través de transistores Q7, Q8, Q9 y el voltaje resultante indujeron en el T2 secundaria contribuye a menor medio ciclo de la forma de onda de salida de 220V.
La sección de regulación de voltaje de salida del circuito inversor funciona de la siguiente. La salida del inversor (salida de T2) se golpea ligeramente de con b de punto, c y suministrado en el primario del transformador T2. El transformador T2 pasos abajo de esta alta tensión, puente D5 rectifica y este voltaje (será proporcional a la tensión de salida del inversor) se suministra en el pin1 (invertir la entrada del amplificador de error interno del IC) a través de R8, R9, R16 y esta tensión se compara con el voltaje de referencia interno. Este error de tensión será proporcional a la variación de la tensión de salida desde el valor deseado y el IC ajusta el ciclo de trabajo de las señales de coche (en el pin 14 y 12) con el fin de traer de vuelta la tensión de salida al valor deseado. R9 preestablecido puede utilizarse para ajustar el voltaje de la salida de inversores que controla directamente la cantidad de voltaje de alimentación del inversor de salida a la sección de amplificador de error.
IC2 y sus componentes asociados producen una fuente 8V de la fuente de 12V para alimentar la IC y su circuitería relacionada. Diodos D3 y D4 son diodos freewheeling que protegen a los transistores de la etapa de conductor de picos de voltaje que se producen cuando se cambian las primarias transformador (T2). R14 y R15 limitan la corriente de base de Q4 y Q7 respectivamente. R12 y R13 son resistencias pulldown para Q4 y Q7 que impide su interruptor accidental en. C10 y C11 se significan para pasar por el ruido de la salida del inversor. C8 es un condensador de filtro para el regulador de tensión 7808 de la IC. R11 límites limita la corriente a través del indicador LED D2.
Circuito 2 [12 - 220volt 300 watt]
[www.electrotekno.com]


Materiales:
r1=10mohms
r2=100ohms
r3=1.2kohms
r4=560kohms
r5-6=2.2kohms
r7-8=56 ohms 5w
ıc1=4060
ıc2=4013
ıc3=4047
c1-2=22pf ceramic
c3=8.2nf 100v mkt
c4=10uf 16v
c5=47uf 16v
c6=470nf 400v
cr1=3.2768 mhz crystal
cx=22pf trimmed capacitor
d1=5v6 0.4w
d2-3=47v 1w
t1=220vac/2x10v 2x2.2a
f1=5a fuse
f2=0.25a fuse
q1-2=bs170
q3-4=bd139
q5-6=bd249
l1=1h smoothing choke
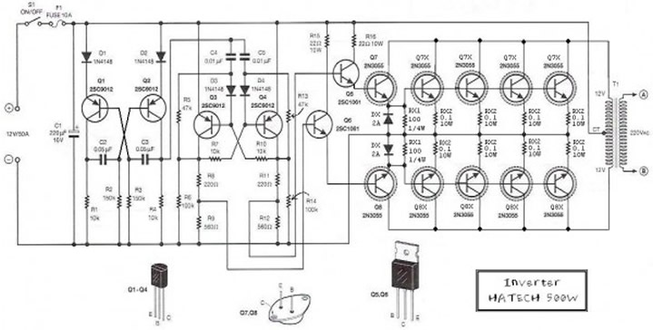
Circuito 2 [12 - 220volt 500 watt]
[www.eleccircuit.com]
Este es el circuito inversor de 12VDC a 220V 50Hz con potencia de 500W.
Es fácil de hacer y de bajo costo.
Favorito de amigos, porque como trabajan al aire libre, o almacenamiento para usar cuando sea necesario.
La mayoría de esto es energía baja del circuito, que no es conveniente para aplicaciones prácticas. Mis amigos dijo que estaría alrededor de 500 vatios.
Es un buen tamaño. Usar con televisores y bombillas de luz también.
En la búsqueda de circuito. Me da dolores de cabeza. Si eres un principiante o no puedo comprar circuitos caros de buena calidad. Requiere un único transistor. O si tienes tiempo libre. Quiero construir circuito viejo está vivo otra vez. Este circuito acomodar todas sus necesidades. Es un circuito simple. El mismo principio, tomo Voltaje 12V de la batería para producir un oscilador de 100 Hz y pasar a un circuito divisor de dos frecuencia es de sólo 50HZ. Y un transformador de 10 amperios con 10 x 2N3055 transistor en paralelo. Por un solo transistor tiene 2A, al utilizar 10 transistores o 5 pares de salida de corriente alta en coche. La complejidad del circuito, pero el principio no es, y es el número de transistores en un básico, fácil de comprar.
Puede ser modificado 100 vatios inversor para el tamaño de los transistores y transformadores, así.

PULSE EN LA IMAGEN PARA AMPLIAR
1. Batería para este proyecto.
Si usted necesita inversor de salida de 500 vatios la batería debe ser 45Ah. (500w/12V = 41A).
Máxima corriente para 1 hora.
2 Si utiliza un cargador de batería solar (voltaje solar de 18 voltios)
Completo amanecer encendido día de 5 horas.
Por lo que necesita corriente de la energía solar es (45A/5 horas = 9A)
o 9A x 18V = 160 vatios.
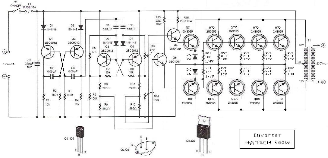
Circuito 3 [12 - 220volt 500 watt]
[www.eleccircuit.com]
Si usted crees que este circuito no es suficiente. Para su trabajo. Es difícil encontrar equipo. Usted no lo tiene ahora. Estos circuitos se pueden ver a continuación.
1. inversor 500W 12V a 220V por IC 4047 + 2N3055
Este circuito puede convertir 12V dc en a 220V Ac. En este
circuito 4047 se utiliza para generar la onda cuadrada de 50Hz y amplificar la
actual y luego amplificar la tensión utilizando el transformador de paso.

PULSE EN LA IMAGEN PARA AMPLIAR
Cómo calcular el grado transformador
La fórmula básica es P = VI y entre la salida entrada de la
transformador que tenemos
Potencia absorbida = potencia de salida
Por ejemplo, si queremos una salida 220W 220V entonces necesitamos 1A en la salida.
A continuación, en la entrada debemos tener por lo menos 18.3V a 12V porque: 12V * 18.3 =
220V * 1
Así que tienes que enrollar el paso transformador 12v a 220v pero la entrada de la bobina
debe ser capaz de soportar 20A.
Circuito 4 [12 - 220volt 3000 watt]
[http://inverter-circuit.com]

Pulse en la imagen para ampliar
Éste es el diagrama de circuito del inversor de la energía 3000W 12V a 230V sinus modificado capaz de entregar sobre la salida de CA de 230V 3000W de la entrada 12V. Este es el circuito del inversor sólo para profesionales.
PCB:
Pulse en la imagen para ampliar
Descargue los circuitos: PULSE AQUI