ZELSCOPE 1.46

Introduccion:
Zelscope es un software de Windows que convierte su PC en un osciloscopio de doble trazo y analizador de espectro.
Utiliza la tarjeta de sonido de su equipo como conversor analógico a digital, presentando un tiempo real de forma de onda o espectro de la señal - que puede ser música, la voz, o la salida de un circuito electrónico. Tiene las caracteristicas de la interface de un osciloscopio tradicional, con un aumento de convencionales, offset, base de tiempo, y los controles de disparo.
Como un analizador en tiempo real del espectro, Zelscope puede mostrar la amplitud y los componentes de la fase del espectro.
Programa
Pulse Aqui para descargar Zelscope 1.46
Interface Simple
Haga su propio osciloscopio usando su ordenador Portátil. Se necesitan estos componentes simples y bastante baratos
Los componentes necesarios:
• Dos 22K ohmios Resistencias
• Dos 82K ohmios Resistencias
• Una 50K Lineal Potenciómetro + Sintonía Knob
• Un metro cable estéreo Escudo
• Un estéreo de 3,5 mm Jack

• La resistencia de 22K sirve como límite de seguridad de tensión en la tarjeta de sonido del ordenador portátil.
• El potenciómetro sirve como resistencia de tensión de entrada. Si el voltaje está por encima de 5 voltios, ajustar el potenciómetro necesariamente para evitar que la tarjeta de sonido de ser dañado por una entrada excesiva de tensión.
• Cable de audio: usar cable apantallado para evitar la inducción alrededor del cable.
• Conecte el estéreo Jack en LINE-IN / MIC
Interface Recomendada por Zelscope
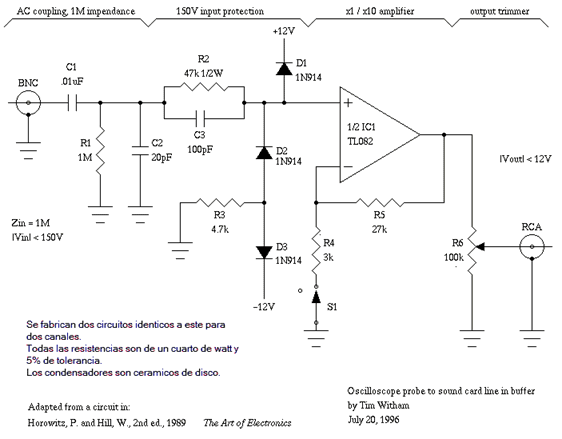
El circuito de la interfase, lleva un circuito integrado TL082, que es un doble amplificador operacional tipo JFet. Este es el integrado:

Si quieren la hoja de datos de este integrado Pulse Aqui.
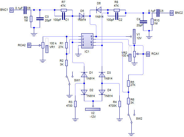
Interfase:
A continuación se muestra un circuito que me construyó como un amortiguador entre las sondas de mi osciloscopio y mi tarjeta de sonido.




Materiales requeridos:
Cantidad |
Tipo Material |
1 |
TL082 |
2 |
3 KΩ |
2 |
27 KΩ |
2 |
47 KΩ |
2 |
1 MΩ |
2 |
100 KΩ Variable |
2 |
0.01 pF |
2 |
20 pF |
2 |
100 pF |
6 |
1N914 |
2 |
BNC |
2 |
RCA |
