Inyectores de señales

Esta es una herramienta muy popular para localizar rápidamente etapas defectuosas en circuitos de Audio, RF y FI. Se trata de un oscilador, compuesto de dos transistores, que genera una señal de onda cuadrada de aproximadamente 1 KHz, la cual produce frecuencias armónicas que pueden alcanzar los 100 MHz. Lo que permite "chequear" no solo circuitos de Audio sino también RF y FI.
Su uso es sencillo, se "Inyecta" la señal en las diferentes etapas amplificadoras de Audio o RF, hasta localizar la etapa defectuosa.
Debido a sus escasos componentes y a que puede ser alimentado con dos pilas (AA o AAA), el dispositivo puede ensamblarse dentro de una linterna de bolsillo con un cable para la conexión del "común" y una punta para la inyección de señal.
Componentes:
Q1, Q2 - Transistores BC108C u otros de similares características (2SC923, ECG199, etc.).
R1 - Resistor 1K 1/4 o 1/8W
R2, R4 - Resistor 680K 1/4 o 1/8W
R3, R5 - Resistor 4.7K 1/4 o 1/8W
C1 - Condensador 10nF (0.01uF) 100V
C2, C3 - Condensadores 1nF (0.001uF) 50V
SW1 - Interruptor tipo pulsador.
Inyectores de señales con Integrado

Este inyector de señal es sumamente sencillo de construir y muy económico.
Es de gran utilidad para comprobar rápidamente la operación de circuitos amplificadores.
Se basa en el uso de circuito integrado LM3909, que puede funcionar con solo 1.5 voltios.
Genera una señal de onda cuadrada (aproximadamente 1 kHz) rica en armónicas. Lo que permite probar no solo circuitos de Audio sino también RF, FI y video.
Debido a los pocos componentes que utiliza y a que solo necesita una pila (1.5V) para su funcionamiento, puede construirse en forma de punta de prueba o sonda.
Su uso es sencillo, se "Inyecta" la señal en las diferentes etapas amplificadoras de Audio o RF, pudiendo localizar así la etapa defectuosa
Componentes:
IC - LM3909 (ECG876)
R1 - Resistencia 2.2Kohms
R2, R3 - Resistencias 4.7Kohms
C1 - Condensador 0.22uF 50V
C2 - Condensador 0.01uF 200V
SW1 - Interruptor preferiblemente del tipo pulsador
Probador de Fugas en Condensadores
Quienes nos dedicamos a la reparación de equipos electrónicos, muchas veces nos vemos en la necesidad de verificar el estado de la aislación de condensadores, en especial, los usados en circuitos críticos, como fuente y salida horizontal de TV y Monitores; ya que en esos circuitos, la más mínima "fuga" de corriente a través del dieléctrico del condensador, puede ocasionar todo tipo de problemas.
Por lo general la mayoría de los ohmetros y multímetros de uso corriente, no son capaces de medir o detectar ese tipo de "fugas" que pueden llegar a ser de unas decenas de Megohms (millones de ohms). En esos casos el técnico se ve obligado a reemplazar todos los condensadores por no poder determinar cual es el causante.
Este sencillo instrumento puede ser construido usando el transformador de algún viejo equipo de tubos de vacío (válvulas), como algún viejo receptor de radio o tocadiscos por ejemplo. De esos que a veces están olvidados en un rincón del taller.

El circuito es sencillo y no necesita mayor explicación.
Los cables para conectar el condensador deben ser cortos.
Los condensadores deben desmontarse totalmente del circuito para ser probados, y no deben tocarlos con la mano durante la prueba, ya que esto puede producir una indicación errónea.
Al momento de conectarlos, se produce en la lámpara (o bombillo) de Neón un destello de luz, durante la carga del condensador (a mayor capacidad, mayor es el destello), para luego si el condensador esta en buen estado, quedar totalmente apagada. Si permanece encendida, el condensador tiene "fugas".
Este probador puede detectar fugas de más de 100 Megohms (100 millones de ohm).
Atención: Cortocircuitar siempre los condensadores, después de realizar la prueba. Pues quedan cargados con una tensión elevada, y pueden producir una desagradable descarga al manipularlos, en especial si se trata de componentes de cierta capacidad.
Componentes:
T1 - Transformador con primario de acuerdo a la red (120 o 220V) y secundario de 230 a 250V x 2 (también puede usarse uno con un solo secundario de 230 a 250V, en ese caso, lógicamente, se debe usar un puente de cuatro diodos para la rectificación)
D1 y D2 - Diodos de 1000V 1A (1N4007 o similar)
R1 - Resistencia de 470 ohm 1/2W
R2 - Resistencia de 220 k ohm 1/2W
C1 y C2 - Condensadores electrolíticos de 4.7mF 350V
Neón - Lámpara o bombilla de Neón
Este sencillo pero eficaz probador también sirve para detectar fugas entre primarios y secundarios de transformadores y entre los bobinados de los Flyback.
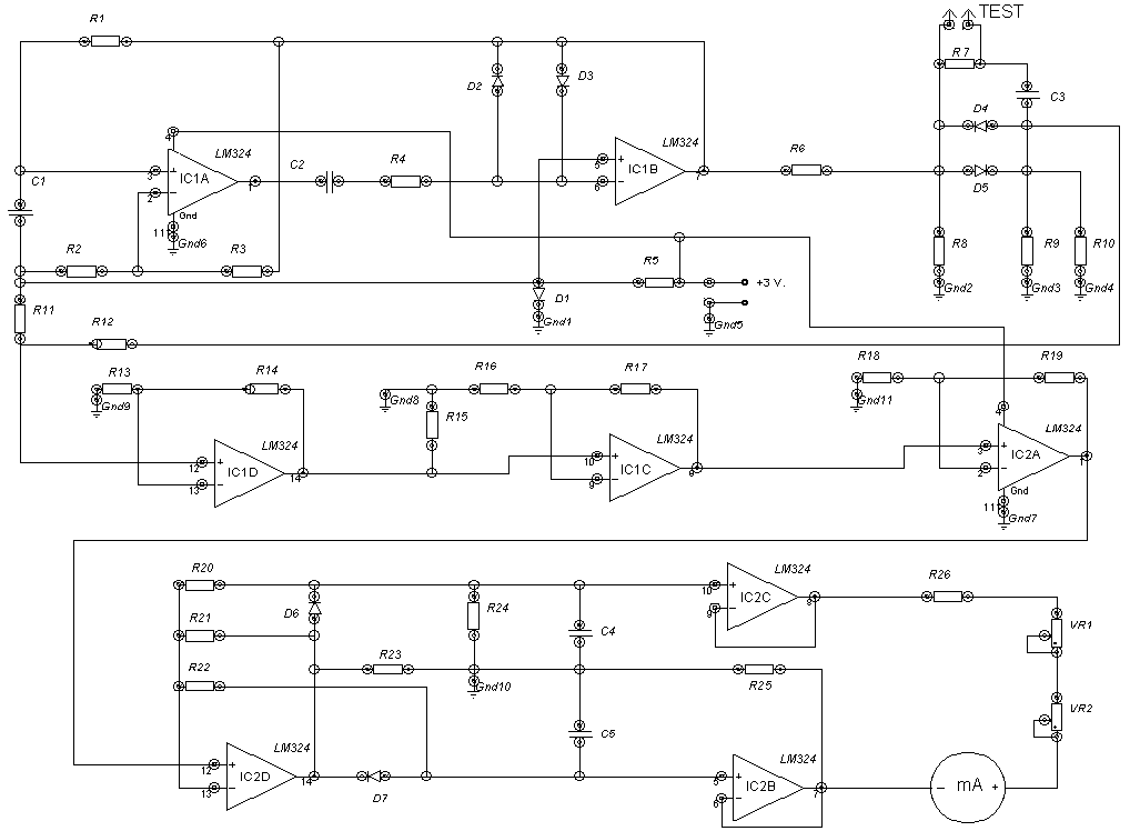
Comprobador de Condensadores Electroliticos
Este comprobador de condensadores (capacitores) electrolíticos es un medidor de ESR (Equivalent Series Resistance), es decir, un óhmetro de corriente alterna que mide la resistencia equivalente en serie de dichos condensadores. La ESR viene a ser la resistencia dinámica pura total que opone un condensador a una señal alterna: incluye la resistencia continua de sus terminales, la resistencia continua del material dieléctrico, la resistencia de las placas y la resistencia alterna en fase del dieléctrico a una frecuencia determinada. Se puede imaginar como una resistencia ideal en serie con el condensador, que sólo puede medirse anulando la reactancia capacitiva del condensador, lo cual se consigue midiendo los ohmios en AC, aplicando una corriente alterna de unos 100 kHz. Un condensador ideal tendría una ESR de 0 ohmios. Los condensadores electrolíticos reales tienen un valor de ESR que depende de sus características (capacidad, voltaje, temperatura, aislamiento del dieléctrico, etc.), pero que nunca supera los 50 ohm. Cualquier variación que un electrolítico sufra en sus especificaciones que aumente su valor de ESR puede provocar problemas en el circuito en que se haga funcionar , aunque el aumento sea tan sólo de 1 o 2 ohm., excepto el cortocircuito entre placas. Un condensador abierto mide infinita ESR.
Un condensador cortocircuitado mide 0 ESR, en cuyo caso puede confirmarse el cortocircuito mediante un óhmetro normal de corriente continua, que todos los multímetros incorporar. Cualquier electrolítico que mida más de 50 ohm. ESR puede considerarse como inservible. Si mide entre 20 y 50 ohm. es dudoso, y sólo puede considerarse bueno si mide entre 1 y 15 ohm ESR, dependiendo de sus características, según las instrucciones que se dan más abajo. El medidor de ESR puede usarse sin desconectar el condensador bajo prueba del circuito, porque los componentes conectados a él no afectan o afectan muy poco a la medida. Solamente las resistencias de muy bajo valor conectadas en paralelo al condensador pueden afectar a la medición, porque las resistencias miden lo mismo en un óhmetro de corriente continua que en uno de alterna.
INSTRUCCIONES DE USO. Efectuar la puesta a cero de la escala cortocircuitando las puntas de prueba y girando el potenciómetro.
Aplicar las dos puntas de prueba (en cualquier sentido, pues en la medición de ESR no hay polaridad) a los terminales del condensador a medir (mejor a los mismos terminales, no usar masas). No es necesario
sacarlo del circuito, a no ser que tenga conectada en paralelo alguna resistencia de muy bajo valor.
Pulse en la imagen para ampliar
La mayoría de las veces el resultado será un valor muy bajo o muy alto de ohm. ESR en la escala. Cuanto más bajo sea, mejor será el estado del condensador, a no ser que esté en cortocircuito (ESR cero, en cuyo caso puede confirmarse con un tester normal), y cuanto más alto, peor. Si el valor medido supera los 50 ohm. hay que cambiarlo. Si mide entre 20 y 50 ohm. puede considerarse bueno si se trata de un condensador de 1 a 50 microfaradios en circuitos de media o elevada impedancia (bases de tiempo, acoplo de señal). Para condensadores de más de 50 microfaradios, el valor de ESR medido multiplicado por el valor del condensador en microfaradios no debe exceder de 1000. Ejemplos:
-para un condensador de 100 mfd, ESR máxima: 10 ohm.
-para uno de 1000 mfd, 1 ohm.
-para uno de 10000 mfd, 0,1 ohm.
Para condensadores de menos de un microfaradio, comparar el valor medido con el de uno nuevo del mismo tipo y características.
Los electrolíticos no polarizados se miden igual que los polarizados.
Si hay que medir condensadores conectados en paralelo, deben separarse y hacerlo uno por uno.
Antes de efectuar la medida, conviene descargar el condensador de filtro principal de la fuente de alimentación del aparato, como medida de precaución. Aunque el medidor está protegido y funciona correctamente incluso en presencia de tensión (con el aparato bajo examen encendido) de hasta 600 v., ignorando incluso un rizado de hasta 10 v. pico a pico a 120 Hz. en el condensador medido (menos a frecuencias más elevadas), no es necesario tener el aparato encendido y es más seguro para el técnico.
El medidor funciona con dos pilas de 1,5 V. tipo AA, que hay que cambiar cuando la puesta a cero no pueda realizarse.
DESCRIPCIÓN DEL CIRCUITO. Los amplificadores operacionales 1A y 1B forman un oscilador regenerativo de 100 kHz. C1 determina la frecuencia junto con R1, cuyo valor permite ajustarla. D2 y D3 recortan los picos superior e inferior de la forma de onda resultante para que el nivel y la frecuencia sean estables ante cambios de tensión de alimentación. R8 es la carga de la salida de 1B. A través de los terminales de prueba se acopla la salida de 100 kHz a la resistencia de carga R9, donde el voltaje que se desarrolla es el indicador del valor de ESR del condensador bajo medición. C3 bloquea cualquier tensión continua presente. D4 y D5 protegen el medidor de corrientes de carga en C3. R7 descarga C3 tras la medición. D1 establece una polarización de 0,55 V. para el oscilador y las etapas siguientes, acopladas en CC en clase A. Esta polarización y la señal ESR de R9 se combinan a la entrada del amplificador operacional 1D, que las amplifica, así como 1C y 2A. El amplificador 2D está configurado como detector pico-a-pico. Cuando la señal de corriente alterna se hace más positiva que el nivel de polarización (unos 0,77 V.), la salida de 2D también se hace más positiva. C4 se carga al valor de pico de la señal alterna. Lo mismo sucede en el pici negativo e D7 y C5. R20 y R21 forman un circuito de realimentación. Las dos salidas del detector pico-a-pico se aplican a dos amplificadores de CC de alta ganancia, que excitan el medidor de 1 mA.
COMPONENTES:
IC1 e IC2 . LM324N
C1 100 pF
C2, C4,C5 10n
C3 470n, 600 v.
R1 1K-3K3 (ajuste 100 kHz)
R2 10K
R3, R4 4K7
R5 3K3
R6 150 ohm, 1% tol.
R7 1 Mohm. 1/2 w.
R8, R9 10 ohm. 1% tol.
R10 opcional, seleccionar para mejorar linealidad escala.
R11, R14, R17, R19 10K, 1% tol.
R12 651 ohm. 1% tol.
R13, R16, R18 5K62, 1% tol.
R15, R23 1K
R20, R22 7K5
R21 330 ohm-2K2 (ajusta linealidad a media escala)
R24 1Mohm
R25 390 ohm.
R26 68-240 ohm (mayor precisión ajuste a cero fondo escala)
VR1, VR2 100 ohm.
D1, D2, D3, D4, D5 1N4001
D6, D7 OA182, OA780, OA95 o equivalente.
Miliamperímetro 1 mA fondo escala.
MONTAJE Y AJUSTE. Antes de montar los componentes, poner el puente JP1 por la parte superior del circuito impreso. Soldar los componentes, conectar el miliamperímetro y alimentación de 3 v. Cortocircuitar las puntas de prueba y ajustar VR1 y VR2 de modo que la aguja marque el fondo de escala (1mA), que corresponderá a 0 ohm ESR. Una de las dos resistencias ajustables debe situarse con accesibilidad en el exterior de la caja donde se monte el comprobador, para hacer el ajuste fino cada vez que se precise. Medir la frecuencia de salida del oscilador, y elegir el valor de R1 para ajustarlo a 100 MHz. Para calibrar la escala en ohm. ESR, úsense algunas resistencias de 10 a 50 ohm. de valor conocido y márquense los puntos que la aguja marque en la medición de cada una de ellas. Si es necesario y/o conveniente, modifíquense los valores de R10, R21, y R26 para fijar la linealidad de la escala. Si no puede conseguirse un miliamperímetro de 1 mA. puede usarse uno de 500 microA. y cambiar VR1 y VR2 por 200 ohm. o 250.

Probador de Transistores, Diodos y SCR en Circuito

Descripción General Funcionamiento del Circuito Por consiguiente, es evidente que si el D.E.P. está:
El propósito de los dos grupos de diodos, conectados en serie con el D.E.P. pueden requerir una explicación: Su función es permitir que el D.E.P. alcance la saturación (conducción total) en un solo sentido, y evitar que ambos LED permanezcan apagados cuando eso ocurre. Recuerde este diseño prueba "en-circuito" (no necesita desoldar ninguna conexión, para aislar un semiconductor sospechoso! ). Para probar SCRs (tiristores) y diodos, se coloca S1 en la posición apropiada (D/SCT), en la cuál se elimina uno de los dos diodos de cada serie. Esto es necesario porque: la caída de voltaje en sentido directo de un diodo o SCR en buen estado, es aproximadamente 0.7 Voltio, entonces tres junturas en serie presentarían aproximadamente 2.1V, por lo cual ambos LED podrían encender |
Lista de partes:
R1 - resistencia 1 Mohm (1.000.000 ohm)
R2 - resistencia 1 Kohm (1000 ohm)
R3 - resistencia 150 ohm
R4 - resistencia 470 ohm
R5 - resistencia 100 ohm
(todas las resistencias de 1/4 o 1/2W)
C1 - condensador electrolítico 2.2 uF - 16V
D1 y D2 - LEDs rojos
IC1 - integrado CD4093 o equivalente (BU4093, NTE4093B, ECG4093B...)
SW1 - interruptor tipo pulsador normalmente abierto
SW2 - interruptor doble polo de dos posiciones (DPDT)
D3, ..., D6 - diodos 1N4148 o similares (ECG/NTE519)
BAT - batería 9V
Probador Transistor Mos-Fet
Este proyecto de "sencilla construcción" permite comprobar el estado de los Mosfet (tipo IRF630; PH6N60; etc), de los cuales es bastante difícil determinar su estado, salvo cuando estos presentan "cortocircuito" entre sus terminales, en ese caso es muy fácil de determinarlo con el multímetro o tester.
El circuito es de tal sencillez que podría ser armado en protoboard en sólo 10 minutos (aprox.); con los componentes a disposición.
Funcionamiento:
Consiste en un oscilador astable formado por las dos compuertas izquierdas en el diagrama y cuya frecuencia de oscilación viene determinada por los valores de R1 y C1 (en este caso una frecuencia cercana a 140 Hertz para evitar el clásico y para mí, molesto parpadeo).
Si el colega quiere bajar la frecuencia (para "destello" por ejemplo) puede hacerlo mediante la fórmula de los osciladores astables:
f =1 /( 0,7 * R1 *C1) [Hz]
Donde R1 [ohms] y C1 [Farads]; y con valores R1=100K y C1= 4,7uF, se obtiene el efecto destello a frecuencia cercana al Hertz.
Nota: C1 conviene que no sea mayor a 10uF por las "elevadas corrientes de fugas" que se presentan, comparables a la corriente inicial de carga de este capacitor en muchos casos. (El capacitor se comportaría como un cortocircuito y nunca se cargaría!).
Los inversores siguientes en pares paralelos (Buffers) aseguran el correcto funcionamiento al entregar la corriente de excitación necesaria a los LED e invirtiendo el sentido de la corriente a través del transistor (drenador-surtidor) en cada semiperiodo de oscilación y solamente cuando la
excitación en la compuerta sea la apropiada con "pulsador activado" y el transistor esté en buen estado, se encenderá el LED correspondiente, indicando su polaridad (Canal N ó Canal P).

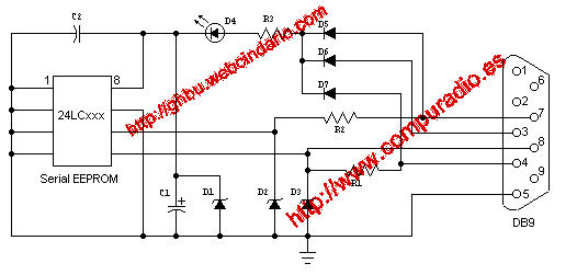
Programador de EEPROM 24Cxx, 24LCxx, 24Wxx...
Versión para puerto serial
Si ya sabes lo difícil que es conseguir una memoria especifica para un TV, del cual te piden modelos y chasis del aparato, este proyecto te puede venir como anillo al dedo, si te lo digo yo, que bastante había sufrido por estos inconvenientes, el detalle está, en la dedicación que pongas en grabar los datos de los TV con EEPROM (Electrically Erasable Programmable Read-Only Memory) que te lleguen al Taller de aquí que tengas buena base de datos y poder después programar tu mismo tus memoria y no tener que pagar dos veces por esos eeprom que por cierto bastante caros que los vende los servicios autorizados.
|
| Nota para el uso de conector de 25 pines (DB25) | |
| DB9 3 4 5 7 8 |
DB25 2 20 7 4 5 |
Este es el resultado de ensamblar siete programadores distintos, con el trauma de que no funcionaron ya sea por la incompatibilidad entre los proyectos y los ordenadores o el software para que estos funcionen el diseño final lo comprobé en diez computadoras diferentes con buenos resultados en nueve de ellas, un PC clon con tarjeta 575 fue el único inconveniente el puerto serial mantenía el LED de encendido semiactivo y me fue imposible trabajar el programador en este PC espero no sea su caso y no esta demás en decir que es bastante económico su elaboración y de gran importancia su realización espero lo puedan disfrutar, yo elegí para ensamblarlo resistencias de 1/4 de Vatio y todo cupo en el mismo conector DB9 (ver imagen) así que más compacto, a la imaginación de ustedes.
Herrera Abraham - Los Teques - Venezuela

Circuito impreso para Programador de EEPROM 24Cxx, 24LCxx,...
Versión para puerto serial

Programador de EEPROM 24Cxx, 24LCxx, 24Wxx, ...
Versión para puerto paralelo
Ante todo quiero hacer un sincero reconocimiento a Abraham Herrera, por que gracias a él, conocí por primera vez que existía el medio de encararnos a esa "nueva" tecnología con la ayuda del PC.
Esta es una versión para LPT1 o "puerto paralelo" del Programador de EEPROM (24C..., 24LC... y 24W...) que el colega Abraham Herrera diseñara para el "puerto serial".
Omar Cuéllar - Colombia
| Componentes |
| C1 - 0.1uF 50V R1 y R2 - Resistencias 2.2 Kohm R3 y R4 - Resistencias 4.7 Kohm R5 y R6 - Resistencias 220 ohm Q1 y Q2 - Transistores BC337 (NTE123AP) Varios: Base para IC 8-pin DIP, conector DB25, etc. |
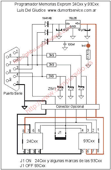
Programador de EEPROM 24Cxx, 24LCxx, 24Wxx y 93Cx6, NMC93x6
Para puerto serial
Partiendo del diseño de Abraham Herrera, del programador (clonador o copiador) para EEPROM de tipo 24Cxx, incorporando algunos componentes, se logra un circuito que permite programar también las memorias del tipo 93Cx6.
El diseño no necesita mayores explicaciones, excepto en lo referente a SW1. Este interruptor debe estar cerrado (ON) cuando se utilice con memorias 24Cxx, y abierto (OFF) cuando se utilice con las del tipo 93Cx6.
No olvidar, seleccionar también el tipo de memoria correcto, en el programa que esté utilizando.
| Componentes |
| C1 - 47uF 10V C2 - 0.1uF D1, D2, D3 y D4 - Zener 5.1V D5, D6 y D7 - Diodos 1N4148 LED - Diodo Emisor de Luz R1, R2 y R3 - Resistencias de 4K7ohm R4 - Resistencia 270 ohm SW1 - Interruptor unipolar dos posiciones Varios: 2 bases para IC 8-pin DIP, conector DB9 (o DB25), etc. |
| Nota para el uso de conector de 25 pines (DB25) | |
| DB9 3 4 5 7 8 |
DB25 2 20 7 4 5 |
Programador de EEPROM 24Cxx, 24LCxx, 24Wxx y 93Cxx, NMC93xx,
para puerto serial
Esta versión mejora el desempaño con memorias del tipo 93Cxx de algunas marcas, también sirve para las del tipo 85Cxx.
Algunas marcas de las 93Cxx, es necesario borrarlas primero antes de regrabarlas con J1 en ON, ya que con J1 en OFF a veces no las graba.
Para borrarlas bien, se utiliza el Pony-Prog que tiene la herramienta para tal fin Versiones 2.05a Beta o la 2.06c Beta. No con las versiones que tienen en (Utilidades Borrar buffer).