Este es un circuito muy simple que no puede faltar en el taller, se trata de un medidor de bobinas o inductancias basado en el timer 555, se requiere únicamente un multimetro o tester que pueda medir tensión continua.
El principio de funcionamiento se basa en un oscilador astable donde generamos una señal cuadrada de al rededor de 100kHz, dicha señal es inyectada a un circuito tanque LC que, como sabemos, responde a la frecuencia variando su inductancia en función de la frecuencia.
Nos aprovecharemos de esto para medir un nivel u otro de tensión en base a la respuesta en frecuencia.
Que quiere decir esto?,
El circuito LC es un circuito que va a obtener una curva de respuesta en frecuencia similar a la de la figura de abajo (donde tenemos frecuencia mas baja a la izquierda, y frecuencia mas alta a la derecha), en el medio podremos ver el punto máximo en donde el circuito tanque LC entra en resonancia, este punto es el que nosotros queremos medir con el multimetro.

Para ello utilizamos un detector de envolvente con un diodo y un filtro RC para eliminar del todo la frecuencia y que solamente midamos la componente continua del sistema.
En este circuito lo que debemos hacer es primero realizar una calibración, para esto vamos a utilizar una bobina conocida (por ejemplo una bobina comercial comprada de unos 100uHy) entonces vamos a medir esta bobina y tenemos que medir en el multimetro 100mV, para esto debemos ajustar el potenciometro de manera que lleguemos a este valor.
Una vez ajustado podremos cambiar la bobina por otra y ver que valor nos da.
En la practica he obtenido muy buenos resultados con bobinas comerciales y caseras.
Este equipo no reemplaza a un medidor comercial pero, puede sacarnos de apuros en muchas ocasiones.
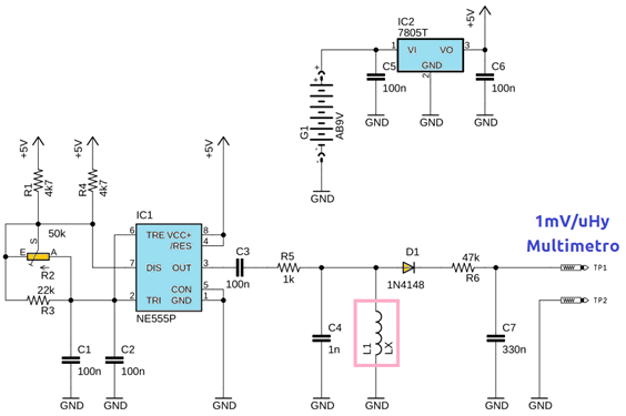
El circuito:

Ver Video: