Introduccion:
Hace tiempo necesitaba de capacitores de diferentes medidas y en el taller tengo bastantes tarjetas con capacitores sin embargo, saber cual es el valor exacto viendo su codigo a veces se dificulta.
En la actualidad ya hay medidores portatiles en los multimetros pero se me a dificultado tener uno de esos medidores, asi que me fabriqué uno para usarlo en la PC por medio del puerto DB9 y usando Visual Basic podemos leer el valor.
El circuito me lo encontré navegando, sin embargo tenía limitantes y además tenía publicidad; así que lo edité, le quité la publicidad y le puse auto rango. Aún me falta ajustar para que pueda medir Capacitores arriba de 1uFd, sin embargo la función deseada para los capacitores ceramicos y SMD está perfecto para usarlo com o referencia.
Programa
Pulse Aqui para descargar Cpacimetro Digital
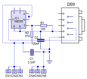
El circuito


Livebire, PCB Wizar
Si quieren el programa en los emuladores, Pulse Aqui para livewire o Pulse Aqui para PCB Wizar
El Circuito Impreso
Este esta en un pdf, Pulse Aqui para descargarlo
Los Componentes
Se necesitan estos componentes simples y bastante baratos
Los componentes necesarios:
•1 resistencia 51K
•1 resistencia 10k
•1 Cap 100n (104)
•1 Cap 3.3n (calibracion)
•1 IC 555
•1 Conector DB9 Hembra
•1 Conector DIP Hembra (puedes usar un conector para Circuitos Integrados
Sobre el DB9
| Pin No. | Name | Dir | Notes/Description |
| 1 | DCD | IN | Data Carrier Detect. Raised by DCE when modem synchronized. |
| 2 | RD | IN | Receive Data (a.k.a RxD, Rx). Arriving data from DCE. |
| 3 | TD | OUT | Transmit Data (a.k.a TxD, Tx). Sending data from DTE. |
| 4 | DTR | OUT | Data Terminal Ready. Raised by DTE when powered on. In auto-answer mode raised only when RI arrives from DCE. |
| 5 | SGND | - | Ground |
| 6 | DSR | IN | Data Set Ready. Raised by DCE to indicate ready. |
| 7 | RTS | OUT | Request To Send. Raised by DTE when it wishes to send. Expects CTS from DCE. |
| 8 | CTS | IN | Clear To Send. Raised by DCE in response to RTS from DTE. |
| 9 | RI | IN | Ring Indicator. Set when incoming ring detected - used for auto-answer application. DTE raised DTR to answer. |

Observacion
El archivo .exe con 2 dlls que quizas necesitarás incluirlos en tu PC dentro del directorio del Capacimetro o quizas los tengas que poner dentro del directorio system32