Los medidores de campo ("Field Strength Meter" en terminología inglesa) son equipamientos empleados para medir las señales transmitidas por transmisores de radio, por lo que tienen su aplicación en el ajuste de la potencia transmitida por emisores de radio, ajustes de antenas, etc..., siendo una herramienta muy útil para los radioaficionados y aficionados a la electrónica que estén interesados en el ámbito de los pequeños emisores de radio.

Los medidores de campo básicos constan básicamente de una antena captadora de señales de radio, opcionalmente (aunque no necesariamente) de un circuito de sintonía LC si se desea emplear el medidor para realizar ajustes en alguna banda de frecuencias concreta, un detector de las señales de radio captadas por la antena (típicamente un diodo de germanio), y un miliamperímetro que ponga de manifiesto la intensidad de la señal captada.
Este tipo de medidor básico es útil para utilizarlo a cortas distancias de la antena emisora y para trabajar con pequeños emisores de radio de baja potencia, a causa de la baja sensibilidad de este tipo de medidor. Para aumentar la sensibilidad del medidor, puede añadirse algún paso preamplificador de RF entre la antena y el diodo detector, algún amplificador de la corriente detectada por el diodo antes de aplicarla al miliamperímetro indicador de señal recibida, etc...

Es importante que el diodo detector sea un diodo apto para detectar altas frecuencias y que tenga un umbral de conducción bajo si queremos que el medidor sea lo más sensible posible, por lo que no se suelen emplear diodos de silicio (umbral de conducción de 0,5-0,7 Volts), sino diodos de germanio (umbral de conducción de 0,2-0,3 V). También son muy aptos los diodos schottky, ya que estos tienen un umbral de conducción que puede ser muy bajo a corrientes muy bajas (del orden de 0,1 Volt para corrientes del orden de 1 mA, umbral que aumenta al aumentar la corriente y la temperatura), e incluso hay modelos de diodos schottky que se pueden usar en frecuencias del orden de UHF y superiores. Básicamente los diodos empleados son tipos encapsulados en cristal y de baja potencia, y los que son aptos para operar a altas frecuencias suelen ser catalogados como diodos detectores de RF y diodos de conmutación de alta velocidad.
Como ejemplo de diodos de germanio se pueden emplear tipos europeos como los tipos OA90, OA91, OA95, AA114, AA116 o AA119, tipos americanos como el 1N34A o el 1N60P, u otros como los tipos SFD104, SFD106 y SFD107. Como ejemplos de diodos Schottky se pueden emplear el tipo BAT85 o el 1N5711. Y como diodos de silicio aptos para altas frecuencias (aunque recuérdese que tienen un umbral de conducción más alto y son por tanto detectores de RF menos sensibles) se pueden emplear tipos de alta velocidad de conmutación como el 1N914, 1N4148, 1N4448. De todas maneras, la elección del diodo a emplear dependerá de las frecuencias más altas a las que se pueda utilizar el medidor de campo (con los diodos indicados, se pueden llegar a emplear perfectamente hasta en frecuencias de VHF).
Por supuesto, al tratarse los medidores de campo de un equipamiento para altas frecuencias, se requiere una construcción acorde con las frecuencias a las que va a trabajar el aparato: Para frecuencias bajas (Onda corta e inferiores) no son necesarias consideraciones especiales en el cableado del circuito, mientras que a medida que subimos la frecuencia de operación, se requiere unas mayores consideraciones en la realización del circuito (al menos en la parte que maneja las señales de RF), en especial en frecuencias de VHF altas y UHF: Conexiones lo más cortas posible, blindajes de las etapas de alta frecuencia, etc..., las típicas que se suelen recomendar para el diseño y montaje de circuitos de altas frecuencias. Y en todo caso, se recomienda alojar todo el circuito del medidor de campo dentro de una caja metálica (la cual además puede actuar de contraantena o plano de masa de la antena, eficaz a frecuencias elevadas, mejorando la sensibilidad de la antena captora empleada).
El medidor de campo detectará las señales captadas recibidas por la antena, no importando que la señal esté modulada en AM, FM, banda lateral única, o no esté modulada. Se puede incluir adicionalmente al miliamperímetro un circuito amplificador de audio para la conexión de un casco auricular y así poder escuchar la modulación de la señal, aunque ello sólo será útil cuando la señal de radio captada esté modulada en AM.
En general, cualquier medidor de éstos es una sencilla herramienta que le permitirá comprobar empíricamente la potencia transmitida por su transmisor, y le permitirá ajustarlo a máxima potencia ajustando las distintas etapas del transmisor (dejando el medidor fijo en un sitio próximo a la antena del emisor, hay que realizar los ajustes mirando las variaciones en las lecturas de la aguja del indicador del aparato). También servirá para experimentar con distintas antenas.
Este tipo de aparato no proporciona medidas precisas y calibradas del valor de la intensidad de campo de RF radiado por una antena, sino medidas relativas momento a momento. Tampoco se asegura cuál es la respuesta en frecuencia de un medidor, tanto si es no sintonizado como si tiene algún tipo de sintonía. Sirve para dejarlo a cierta distancia de la antena emisora, y comprobar a cada momento cómo varía el campo radiado por ésta cuando actúa sobre ésta (ajustes de la antena), o cuando ajusta el equipo emisor (ajustes de potencia de transmisión).
A continuación se muestra una colección de esquemas de medidores de campo, extraídos en su mayoría de Internet. De ellos puede extraer ideas para realizar su propio medidor de campo.
Sencillo medidor de campo sin amplificación
Sencillo medidor de campo para VHF nº 1
Sencillo medidor de campo para VHF nº 2
Sencillo medidor de campo de uso general nº 1
Sencillo medidor de campo de uso general nº 2
Ondámetro toda banda
Medidor amplificado y sintonizado para Ondas cortas y medias
Medidor amplificado para FM kit MK 1
Medidor amplificado para FM kit MK II
Medidor de campo "Sniffer NJQRP"
Medidor de campo para 2,4 GHz
Medidor de campo con diodos Schottky toda banda de Dick Cappels
|
Circuito medidor de campo muy sencillo, y simple, y no es mas que un sencillo detector a diodos de la señal de RF que capta la antena (configurado como rectificador doblador de tensión). La señal rectificada es una corriente continua que es filtrada (allanada) por un pequeño condensador de 1 nf (1 KpF), y aplicada a un microamperímetro de aguja.
Tal como está diseñado, es un medidor de campo aperiódico, esto es, no está sintonizado a ninguna frecuencia en concreto, por lo que puede operar en un amplio margen de frecuencias. Si se desea emplear en bandas de VHF, para obtener la máxima sensibilidad (y una cierta selectividad), se recomienda que cada una de las dos varillas empleadas como antena estén ajustadas a un cuarto de onda a la frecuencia media de la banda de operación (75 cm en la banda de radiodifusión de FM, 50 cm para la banda de 2 metros). Ambas varillas se dispondrán extendidas, en línea (formando una antena dipolo) o en V (dipolo en V).
Empleando como diodos detectores diodos de germanio OA95 o equivalentes (AA119), el medidor puede trabajar bien en bandas de VHF. Usando diodos Schottky BAT85 o equivalentes (1N5711), el medidor puede operar a frecuencias más altas (UHF).
Este sencillo instrumento se puede utilizar para el ajuste de antenas de transmisión, para medir cualitativamente la potencia radiada por la antena y observar las variaciones de ésta cuando se realizan ajustes en la antena o ajustes en la potencia del transmisor.
|
Tal como está diseñado, este sencillo medidor de campo, que también es aperiódico (no sintonizado), está diseñado para frecuencias de VHF, más concretamente en la banda de 80-100 MHz (banda de radiodifusión en FM), aunque ello depende de la bobina L1.
La bobina L1 consta de 4 a 6 espiras de hilo de calibre 20 swg (0,9 - 1 mm de diámetro) arrolladas al aire y algo espaciadas, arrolladas sobre una forma plástica de unos 6-7 mm de diámetro, o algo similar. En su lugar puede utilizar alternativamente una bobina o inductor de valor 0,15 - 0,35 µH. Para bandas de VHF más altas (p.ej, en 140-150 MHz), realice L1 con 2-3 espiras.
Su sensibilidad es baja, y es útil para comprobar equipos y antenas de la banda de radiodifusión de FM próximos. Utilizando un pequeño miniemisor de FM alimentado con una pila de 9 volts, el medidor de campo llega a detectar su señal, moviendo la aguja del indicador, a una distancia de unos 60 cm). Con transmisores de FM de mayor potencia, que dan señales mucho más fuertes, el medidor de campo los detecta a distancias mucho mayores. El indicador utilizado es un microamperímetro de aguja con una sensibilidad de 250 µA a fondo de escala. Con microamperímetros de mayor sensibilidad, el medidor de campo será más sensible.
La señal de RF, tanto si está modulada como si no, es captada por la antena, detectada y convertida en tensión continua por el diodo de germanio (tipo OA91, OA95, 1N34, AA119, o equivalente), y filtrada por el condensador de 100 pF. La pequeña tensión continua es aplicada a la puerta de un transistor FET, polarizada por la resistencia de 3,3 Megohmios. El transistor FET está polarizado en corte gracias a la resistencia ajustable de 10 K, y las corrientes de RF detectadas, al ser aplicadas a la puerta del transistor FET, modifican su polarización y sacan de corte al transistor, por lo que circulará corriente por el FET que hará desviar la aguja del indicador.
El transistor FET empleado es un FET 2N3819, de propósito general. No es necesariamente un transistor FET para altas frecuencias, ya que se emplea como amplificador de tensiones continuas con alta impedancia de entrada. Como antena se emplea una pequeña antena telescópica que sobresalga de la caja metálica donde va contenido el circuito y la pila.
El ajustable de 10 K es utilizado para polarizar el FET a la polarización en corte, esto es, de manera que en ausencia de señales de RF próximas, ha de ajustarse de manera que el indicador del medidor quede a cero, en el punto en que el transistor FET casi comienza a conducir.
|
Similar al anterior, este medidor de campo para VHF es una variante de uno publicado en una antigua revista de 73 Radio Electronics. Se han cambiado algunos componentes respecto al original para mejorar su baja sensibilidad.
Como el anterior, su primera etapa actúa como receptor de cristal. Utiliza un diodo detector de germanio, como el 1N34 o el AA119 (este último más común en Europa). La banda de uso etá determinada por la bobina L, y en menor medida, por C (que no es más que un condensador de filtrado de la señal rectificada por el diodo). Para la banda de FM y VHF, para L arrolle una bobina de 5 mm de diámetro y 6-8 espiras de hilo esmaltado de 1 mm de diámetro. Puede variar la banda de frecuencias espaciando un poco más las espiras o apretándolas. C es mucho menos crítico. Un valor mínimo del orden de 100 pF es válido.
La segunda etapa está basada en el versátil transistor JFET 2N3819, actuando como amplificador de alta impedancia. Con el potenciómetro de 470 K puede regular la sensibilidad del circuito. El ajustable de 1 K es usado para ajustar a cero el miliamperímetro en ausencia de señales de RF próximas (equilibrando el puente de divisores de tensión formado por el FET, el ajustable de 1 K y las dos resistencias de 1,5 K). Como miliamperímetro puede emplear cualquier miliamperímetro de aguja de 50 mA o algo menos que usted pueda conseguir. Y añada un interruptor para cortar la alimentación de la pila cuando no emplee el medidor.
|
Sencillo medidor de campo extraído de freecircuitdiagram.com (y original de Meddium Wave Alliance), es un medidor de campo sintonizado y con amplificación de la corriente detectada por el diodo detector, requiriendo una baja tensión de alimentación (una simple pila de 1,5 voltios).
L1 debe ser elegida para la frecuencia a la que deba operar este medidor, y mediante el condensador variable C1 se ajusta finamente la frecuencia de sintonía del medidor de campo, ajustándolo a máxima desviación de la aguja del indicador analógico en presencia de las señales de RF del transmisor o antena que queremos ajustar.
Las señales captadas por la antena son sintonizadas por L1 y C1, detectadas por D1, filtradas por C2, y aplicadas a la base del transistor de germanio Q1, el cual entra en conducción si las señales detectadas son suficientemente fuertes para polarizar la unión base-emisor de Q1 para que éste entre en conducción (requiere 0,2-0,3 V de tensión detectada).
Debido a las muy débiles corrientes de fugas propias de los transistores de germanio, el indicador analógico puede indicar el paso de una cierta corriente a través del transistor en ausencia de señales de RF, por lo que se deberá ajustar el indicador analógico mediante el ajustable R1 exactamente a cero en ausencia de señales de RF.
Este diseño es muy antiguo, y los transistores originales empleados para Q1 son el 2N107 o el GE-2, tipos muy antiguos que hace bastante tiempo dejaron de fabricarse. No obstante, cualquier transistor PNP (a ser posible de germanio) deberá funcionar correctamente en este circuito. Puede emplearse para ello transistores de germanio europeos como los tipos AF139, AF239, AF267, AF367 o AF369, tipos modernos de germanio que aún se pueden encontrar, e incluso puede probarse con estos tipos más modernos eliminar el diodo detector D1 y el condensador C2, dejando que sea la unión base-emisor del transistor la que actúe como diodo detector, y el propio transistor como amplificador de la señal que él mismo detecta (los transistores indicados pueden operar hasta por encima de los 500 MHz).
Si se emplean transistores PNP de silicio, también funcionará, pero el medidor de campo será menos sensible, ya que se requieren señales de RF de mayor nivel para alcanzar la mayor polarización base-emisor del transistor PNP (0,6 voltios) para que empiece a conducir.
| Q1 | Transistor PNP de germanio, ver texto |
| R1 | Potenciómetro 50 K |
| R1 | 1 K , 1/2 W |
| R2 | 1 K , 1/2 W |
| D1 | 1N34, OA95, AA119 ; (diodos de germanio) |
| J1 | Jack para antena. La antena deberá estar aislada de la caja metálica |
| meter | miliamperímetro, 1 mA de fondo de escala |
| Antena | Antena telescópica o varilla metálica rígida, 30 a 50 cm de longitud. |
| L1, C1 | Elegidos para ser resonantes a la frecuencia deseada, ver texto. |
|
Otro sencillo medidor no sintonizado, extraído de freecircuitdiagram.com, emplea un único transistor, tipo MPSA18 o equivalente , como componente activo, para amplificar y detectar las señales de RF captadas por la antena, y ponerla de manifiesto a través de un miliamperímetro de aguja de 1 mA de fondo de escala.
A destacar la polarización del transistor MPSA18, cuya base está ligeramente polarizada gracias a la resistencia de 1 Megohmio a positivo de alimentación y al diodo de silicio 1N914, conectado a masa, y que al ser un diodo de silicio, limita la tensión de polarización en el punto de unión de ambos componentes a 0,6-0,7 Voltios (caída de tensión directa del diodo de silicio). La muy débil corriente que circula por la resistencia de 1 Megohmio hace que la tensión de polarización de la base del transistor lleve a éste al punto de casi conducción a través del choque de radiofrecuencia de 470 µH (que aísla los dos componentes anteriores de la radiofrecuencia captada por la antena), y el diodo schottky 1N5711, el cual, debido a la pequeña caída de tensión interna que introduce, hace que la tensión de polarización base-emisor del transistor sea inferior a 0,6 volts, pero no nula, por lo que adopta un valor intermedio, que deja al transistor polarizado casi al punto de iniciar la conducción (polarizado en corte). En estas condiciones, las señales recibidas por la antena no necesitan alcanzar una vez detectadas por el diodo schottky la tensión de 0,6 voltios base-emisor necesaria para polarizar en conducción el transistor y así actuar el indicador analógico de aguja.
El auténtico derector de RF es el diodo 1N5711 (un diodo schottky de alta velocidad para aplicaciones de VHF y UHF), y con la polarización indicada para la base del transistor MPSA18, este último se comporta como un amplificador de corrientes continuas de alta sensibilidad. Como equivalente de este transistor americano puede emplearse cualquier otro transistor NPN de alta ganancia en continua (equivalentes directos del MPSA18 son el BC349C y el 2N3904). Como antena puede emplear un trozo de alambre metálico rígido de 15-20 cm de longitud, o una antena telescópica.
Debido a la presencia del choque de RF de 470 µH, éste puede entrar en resonancia con el condensador ajustable de 20 pF del circuito de antena para señales de frecuencias bajas, por lo que este medidor de campo puede ser empleado como medidor de campo sintonizable en frecuencias de Onda Media y en la parte más baja de la Onda Corta. En este caso se ha de ajustar el condensador variable de 20 pF a máxima lectura del indicador analógico de aguja en presencia de señales de RF próximas, buscando así la resonancia del circuito de antena del medidor a estas señales. Ello será útil para ajustes de antenas y transmisores en la banda de radioaficionados de 160 metros (1,8 MHz), o los pequeños emisores en la parte alta de la Onda Media que en Norteamérica están autorizados legalmente su construcción y uso por parte de cualquier aficionado (con las restricciones legalmente establecidas para ello).
Mientras no hayan señales de RF próximas que puedan actuar el medidor de campo, el consumo de éste es despreciable (alrededor de los 10 µA, debido a la corriente de polarización que circula por la resistencia de 1 Megohmio), por lo que el autor no consideró necesario un interruptor para cortar la alimentación cuando no se emplee, aunque hay versiones posteriores de este circuito que incorporan un interruptor de alimentación. La alimentación empleada es proporcionada por una pila de 9 voltios.
|
Se trata de un equipo muy sencillo pero muy eficaz que puede ser utilizado como equipo medidor de campo, o como frecuencímetro a lectura directa, de mucha utilidad para el radioaficionado y para los diseñadores de pequeños emisores de radiocontrol. Es un montaje antiguo que apareció publicado en el libro "Radioteléfonos - Radiocontrol" (de Fernando Estrada Vidal, Editorial Electrónica "Jancer", Barcelona, Julio 1967).
Es un medidor de campo sintonizado, que emplea un condensador variable Cv de 75 pF máximo como condensador de sintonía.
Mirando el esquema, L1 es el arrollamiento de sintonía, que se sintoniza a la frecuencia deseada mediante el condensador variable Cv. L2 es un segundo arrollamiento, muy próximo a L1, y al cual se conecta la antena y el diodo detector de germanio.
Los arrollamientos L1 y L2 se arrollan sobre un mismo tubo no metálico o aislante, y se puede realizar un juego de tres bobinas de sintonía, para cubrir todo el rango de frecuencias de 5 MHz a 160 MHz. El tubo empleado para soportar los arrollamientos L1 y L2 de cada bobina es de 14 mm de diámetro externo, y el hilo empleado para realizar los arrollamientos es hilo esmaltado de 3/10 de mm. Los arrollamientos se realizarán a espiras juntas, y dejando una cierta separación entre L1 y L2.
|
Los datos para confeccionar las tres bobinas son los siguientes (número de espiras de L1 y L2):
| A : 5-16 MHz | B : 16-50 MHz | C : 48-160 MHz | |
| L1 | 30 | 7 | 1 |
| L2 | 5 | 2 | 1 |
El arrollamiento L1 forma el circuito de sintonía LC con el condensador variable Cv, y es independiente del circuito detector y medidor propiamente dicho, al cual se acopla mediante el arrollamiento L2, no sintonizado. La tensión de RF inducida en L2 es detectada por el diodo D y filtrada por el condensador C1, siendo aplicada la tensión continua obtenida a la base del transistor Tr, el cual conducirá más o menos dependiendo del nivel de la tensión continua aplicada.
En el colector del transistor se dispone de un miliamperímetro M de 1 mA a fondo de escala (o inferior). Mediante el ajustable Pot se ajusta para que en ausencia de señales de RF, el miliamperímetro esté en reposo, esto es, no indicando circulación de corriente alguna. Cuando hay presente una señal de RF en la entrada, una vez detectada, polariza la base del transistor Tr, el cual entra en conducción, y desequilibra el circuito del miliamperímetro, mostrando éste el paso de una corriente que es proporcional al nivel de la señal de RF captada por el aparato.
El circuito se coloca en el interior de una caja metálica, y al eje de condensador variable se le puede poner un botón de mando tipo dial, el cual estará dispuesto sobre una escala de frecuencias que deberemos realizar y graduar (una escala por cada bobina empleada).
El equipo se calibra de una vez para siempre. Para ello deberemos disponer de un generador de frecuencias que cubra las bandas que cubrirá este equipo (5 a 160 MHz).
Se conecta el generador de frecuencias y se acerca la antena del medidor a la salida del oscilador del generador, se enchufa la primera bobina, por ejemplo, que cubre de 5 a 16 MHz, y con el generador se van seleccionando distintas frecuencias en este margen, por ejemplo, de MHz en MHz. En cada caso, se mueve le condensador de sintonía del medidor, hasta que éste detecte la señal del generador y el instrumento de medida indique máxima señal. Entonces en la escala asociada al mando del condensador variable se hace una marca a lápiz.
Una vez calibrada la escala, se realiza una nueva comprobación, para comprobar el correcto calibrado de la escala, y si no hay variaciones, se puede proceder a rotular en dicha escala de manera definitiva las marcas realizadas, con indicación de la frecuencia de algunas de ellas.
Las otras dos escalas, correspondientes a las otras dos bobinas (para 16-50 MHz y para 48-160 MHz), se calibrarán con el mismo procedimiento.
Aunque no se indica en el artículo original, las bobinas se deben hacer enchufables, para el intercambio de una por otra cuando deseemos cambiar de banda de frecuencias. Una manera de hacerlo es montar el tubo que soporta los arrollamientos L1 y L2 de cada bobina sobre un conector DIN de audio de 5 patillas macho, soldando a 4 de éstas los terminales de los arrollamientos L1 y L2. En la caja se dispondrá del correspondiente conector DIN hembra donde se insertarán los conectores DIN macho con la correspondiente bobina. Como se puede deducir, la bobina que se enchufe quedarán por fuera de la caja.
Es muy recomendable que las conexiones entre los terminales del conector hembra dispuesto en la caja con el resto del circuito sean lo más cortas posibles: a frecuencias altas, como puede ser por encima de los 90-100 MHz, las conexiones largas ya introducen una inductancia apreciable, que se sumarán a los valores de inductancia de los arrollamientos L1 y L2.
Al tratarse de un circuito antiguo, los componentes semiconductores empleados son antiguos y hace bastante tiempo que ya no se fabrican. El diodo de germanio, un antiguo tipo SFD106, puede ser sustituido por los más modernos AA114, AA116, 1N60, u otros modelos de germanio detectores de RF. El transistor de germanio SFT315 era un delicado transistor de pequeña potencia (10 mA de corriente de colector máximo), que se puede reemplazar por tipos más modernos como el tipo europeo AF124 (también obsoleto) o el tipo americano 2N990.
El potenciómetro y las dos resistencias R1 y R2 de 1K se pueden eliminar si se emplea un moderno transistor de silicio de alta ganancia, y en todo caso, R2 puede ser sustituido por un potenciómetro para regular la sensibilidad del miliamperímetro M.
La razón de estos componentes en el montaje original está en el uso de un antiguo transistor de germanio, y este tipo de transistores solían presentar pequeñas corrientes de fugas en las uniones PN del transistor. Las corrientes de fuga de la unión colector-base pueden polarizar ligeramente la base del transistor, alcanzando una cierta tensión de polarización directa de la base, y ello provoca a su vez que el transistor entre ligeramente en conducción, y la débil corriente de colector que circula por éste es puesta de manifiesto por el miliamperímetro M, ello en ausencia de señales de RF. Por ello R1 y R2 por un lado, y Pot y la resistencia que presenta en reposo el transistor Tr, constituyen las dos ramas de un puente de Wheatstone, que se equilibra mediante el potenciómetro Pot, y se desequilibra al entrar en conducción Tr cuando la antena capta señales de RF. El miliamperímetro está conectado entre los puntos medios de ambas ramas, por lo que cuando el puente está en equilibrio, ambos puntos están a la misma tensión, y el miliamperímetro no registra circulación de corriente).
Incluso si se emplea un pequeño transistor de silicio que opere bien a altas frecuencias y tenga buena ganancia, se puede eliminar el diodo de germanio D y el condensador C1, dejando que la unión base-emisor del transistor actúe como diodo detector, y por tanto el transistor como detector-amplificador. Además, los transistores de silicio no sufren de los problemas de corrientes de fugas en sus uniones.
En lugar del transistor de silicio puede probarse emplear un transistor PNP de germanio moderno de pequeña potencia capaz de trabajar bien a elevadas frecuencias, como son los tipos AF139, AF239, AF267, AF367 o AF369 (capaces de operar en VHF e incluso en UHF, hasta los 800 MHz), algunos de los cuales aún se pueden encontrar en el mercado. Siempre será más sensible el medidor de campo empleando como transistor detector-amplificador uno de germanio que uno de silicio, a causa del menor umbral de conducción de las uniones de germanio que las de silicio. El circuito del ondámetro quedaría similarmente al siguiente circuito:
|
Incluso en este montaje, el empleo de un buen transistor de germanio para altas frecuencias no debería de dar los problemas debidos a las corrientes de fuga: eléctricamente la base del transistor está conectada directamente al potencial de masa (a través de L2), por lo que las débiles corrientes de fuga de la unión colector-base son derivadas a masa y no llegan a polarizar ligeramente la base del transistor: En ausencia de señales de RF, no hay circulación de corrientes de colector (salvo las de fugas, muy débiles).
|
Sencillo medidor de campo pensado para bandas bajas (Ondas cortas y medias), sintonizado y con una amplificación de las señales captadas por la antena antes de la detección, lo que aumenta su sensibilidad.
El circuito de antena está sintonizado mediante un juego de bobinas conmutables (L1, L2 y L3) y el condensador variable C1, donde la elección de cada bobina permite cubrir un margen de frecuencias concreto. El conmutador S1 selecciona la bobina, y por tanto, un margen de frecuencias dado, por ejemplo:
L1 (220 µH) – 480 kHz a 2,4 MHz
L2 (15 µH) – 2,4 MHz a 12 MHz
L3 (1 µH) – 12 MHz a 40 MHz
Se emplea un transistor MOSFET de doble puerta como amplificador de RF (tipo 3N140, 3SK35, 3SK37, o equivalente), que amplifica las señales captadas por la antena, y cuya amplificación es regulable mediante P1. Las señales de RF amplificadas son detectadas por el diodo de germanio D1, y puestas de manifiesto por el microamperímetro analógico (de aguja) M1 (100 µA de fondo de escala). Como antena puede emplearse una vara metálica de 30 cm de longitud o una antena telescópica.
|
Medidor de campo comercializado en forma de kit por talkingelectronics.com, especialmente diseñado para el ajuste de pequeños emisores en la banda de radiodifusión de FM de baja potencia (pequeños radiomicrófonos de FM).
El medidor consta de una etapa amplificadora de alta frecuencia, una etapa detectora a diodos, y un transistor amplificador de corriente continua (DC). Para poner de manifiesto las señales detectadas, se emplea un multímetro cualquiera en la escala de 10 voltios DC.
El amplificador de RF está diseñado para operar desde 80 a 300 MHz aproximadamente; el límite máximo está impuesto por el transistor empleado, y el límite inferior está impuesto por el condensador de 100 pF de emisor. A 100 MHz la etapa presenta una ganancia en tensión del orden de 12, y el condensador presenta una reactancia de 16 ohmios (mientras que a 10 MHz presenta una reactancia de 160 ohmios y la etapa una ganancia aproximada de 2). Ello evita que señales de frecuencias bajas captadas por la antena sean amplificadas y falseen las medidas. Puede aumentarse el valor del condensador de emisor y aumentar el número de espiras de la bobina de antena para que el medidor trabaje bien a frecuencias más bajas y aumente su ganancia en frecuencias altas, pero existe riesgo de que la etapa entre en autooscilación. La presencia de la bobina del colector mejora ligeramente la ganancia de esta etapa en RF.
La señal de RF amplificada es entregada a través de un condensador de bajo valor (100 pF), pero suficiente, a la etapa detectora, que es una etapa rectificadora con diodos en configuración de doblador de tensión. Los diodos empleados son de silicio aptos para altas frecuencias (1N4148 o equivalente). Los diodos están ligeramente polarizados en corriente continua conectados al positivo de alimentación a través de la resistencia de 47K y el ajustable de 100 K, el cual actúa como control de sensibilidad. Sin embargo, la tensión de polarización de ambos diodos es de 0,6 volts como máximo, ya que queda limitada a este valor por la presencia de la unión base-emisor del transistor amplificador de corriente continua (DC). Por tanto, cada diodo está polarizado en directo por una tensión de aproximadamente 0,3 voltios, lo que implica que prácticamente no estén en conducción. Sin embargo, el transistor sí está en conducción, y mediante el potenciómetro de 10 K se ajusta la aguja del multímetro a la máxima desviación.
Cuando las señales de RF pasan al par de diodos rectificadores, los semiciclos negativos de las ondas hacen que disminuya la tensión de polarización a través del par de diodos, y por tanto disminuya la tensión base-emisor del transistor amplificador de DC, con lo que la conducción de éste disminuye, y ello hace que la aguja del medidor se desvíe hacia el cero. Las indicaciones funcionan al revés que para la mayoría de medidores de campo: En ausencia de señales, la aguja del multímetro ha de estar a máxima desviación (ajustada mediante el potenciómetro de 10K), y al detectar señales de RF, la aguja tenderá a desviarse hacia cero.
El medidor requiere unos 300 mV de señal en el detector para que el multímetro comience a detectar la señal recibida, y dado que la ganancia de la etapa amplificadora de RF es de 12, ello implica que se requieren como mínimo unos 30 mV entregados por la antena, lo que hace que el medidor no sea muy sensible, y sólo funcione con señales bastante próximas, evitando así que señales más débiles y distantes perturben las medidas que se realicen. En pruebas, el medidor puede detectar la señal emitida por un miniemisor de FM de muy poca potencia a una distancia de 10 cm de éste.
El circuito es alimentado con una pequeña pila de 12 voltios, y consume 3,5 mA, lo que permite unas 12 horas de operación. Los condensadores empleados son todos cerámicos, y las resistencias son de carbón de 1/4 o 1/2 w. El transistor amplificador de alta frecuencia empleado es el PN3563, pero puede ser sustituido por el 2N2222A (o PN2222A). También puede emplearse este transistor en lugar del BC547 usado como amplificador de corriente DC. Las bobinas pueden realizarse con hilo esmaltado de 0,5 mm de diámetro, arrollando a espiras juntas sobre un diámetro interno de 6-7 mm, 15 espiras para la bobina de antena, y 13 espiras para la bobina de colector del transistor amplificador de RF. Emplee una antena de unos 30 cm de longitud con este medidor (sirve una vara metálica de esa longitud, o una pequeña antena telescópica).
Una vez correctamente montado el circuito, y conectado el multímetro, para ajustar el medidor, en primer lugar lleve el potenciómetro ajustable de sensibilidad (ajustable de 100 K) a su mínima resistencia (lo que provocará la plena conducción del transistor amplificador de DC), y a continuación ajuste el potenciómetro ajustable de 10K a la máxima deflexión de la aguja del multímetro (a 10 voltios en la escala de 0-10 volts). Una vez hecho esto, reajuste el potenciómetro de sensibilidad (100 K) lentamente hasta el momento justo en que vea que la aguja del multímetro comienza a desviarse hacia los cero voltios. Déjelo aquí, el medidor de campo queda ya ajustado a su máxima sensibilidad y listo para su uso.
![]() Placa de circuito impreso con los componentes |
![]() Medidor conectado a un multímetro |
![]() ![]() Placa impresa y patillaje de los transistores |
|
Se trata de otro medidor de campo comercializado en forma de kit por talkingelectronics.com, también diseñado para el ajuste de pequeños emisores en la banda de radiodifusión de FM de baja potencia (pequeños radiomicrófonos de FM). Es un medidor de campo sintonizado, que puede funcionar (con su bobina de sintonía original) en el margen de frecuencias de 75 MHz a 140 MHz.
A diferencia del modelo MK-I, no requiere de un polímetro externo para leer la señal captada por la antena, sino que emplea un juego de tres diodos Leds que se encienden a distintos niveles de señal recibida (alto, medio y bajo). Su alimentación es a 6 Voltios, y dado el bajo consumo del circuito, dicha alimentación se proporciona con dos pilas de botón de 3 Voltios. Además, la amplificación de alta frecuencia está realizada con tres pasos amplificadores a transistor, a diferencia del modelo MK 1, que sólo emplea un transistor amplificador. La siguiente figura muestra su diagrama de bloques:
|
El diagrama de bloques es suficientemente explicativo. La etapa frontal sintonizada consta de una inductancia (realizada en la placa impresa, aunque también se podría realizar una bobina convencional de 5-6 espiras al aire), sintonizada a la frecuencia deseada mediante el condensador de 47 pF y el trimmer ajustable de 4-40 pF. A ella se conecta una antena de unos 5 cm de longitud (sirve un trozo de alambre de cobre rígido). Con el condensador en serie con el trimmer ajustable se consigue que la capacidad total de sintonia del conjunto varíe entre 3,5 pF y 20 pF. Las señales de RF captadas por la antena son derivadas a masa a través del circuito LC, excepto para un estrecho margen de frecuencias, que corresponde a la frecuencia de resonancia del circuito LC, que al ser un circuito LC paralelo, presentará alta impedancia al paso de la frecuencia de resonancia a masa.
Siguen tres etapas amplificadoras de RF transistorizadas, que operan en el rango de los 75 a 140 MHz. La primera (transistor Q1), es una amplificadora general de RF. La segunda (transistor Q2) es una etapa amplificadora convencional autopolarizada, con baja ganancia a frecuencias bajas (debido al bajo valor del condensador de emisor de Q2, lo que representa alta reactancia a bajas frecuencias), y la tercera etapa (transistor Q3) añade una amplificación adicional, para así entregar señales suficientemente amplificadas a la etapa detectora, constituida por dos diodos de silicio en configuración de rectificador doblador de tensión. La tercera etapa amplificadora (Q3) está polarizada de manera que pequeñas señales en la base del transistor (Q3) no sean amplificadas y aparezcan en el colector del transistor Q3, evitando así que el ruido generado por las dos etapas anteriores sea amplificado y alcancen los diodos detectores.
Las señales detectadas (y filtradas por el condensador de 100 nF) se aplican a la base de tres transistores amplificadores de corriente continua, con distinto umbral de activación en sus respectivas bases (ver valores en el esquema), que hace que con señales bajas se active la conducción primero del transistor Q6, haciendo lucir al LED asociado ("low"), con señales más altas se activará la conducción de Q5, haciendo lucir su led asociado ("med"), y finalmente con señales fuertes, se activará la conducción de Q4, haciendo lucir su led asociado ("high"). Debido a las resistencias existentes entre las bases de los transistores y la salida del rectificador y condensador de filtrado, la tensión en este último punto no queda limitada por la tensión base-emisor del transistor Q6, de 0,65 volts, por lo que la tensión rectificada aumentará al aumentar la intensidad de las señales recibidas, y poniendo progresivamente en conducción a Q6 (al alcanzar 0,6 V en base), Q5 (para 1,2 V en base) y Q4 (para 1,8 V en base).
Podría variarse el circuito del medidor de campo, y emplear diodos de germanio en lugar de silicio para hacerlo más sensible, sustituyendo además el conjunto de transistores y Leds por un miliamperímetro analógico de aguja controlado por un potenciómetro regulador, obteniéndose así un medidor de campo más tradicional.
En el kit original, la bobina de sintonía está realizada en el propio circuito impreso. El consumo del circuito (a 6 Voltios de alimentación) es de unos 3 mA en ausencia de señal (sólo luce el led indicador de alimentación), y de 10, 18 y 26 mA aproximadamente a medida que se van encendiendo los tres leds indicadores de señal.
Este medidor de campo, al estar sintonizado, puede ser empleado como ondámetro o frecuencímetro básico, para determinar la frecuencia aproximada a la que emite un miniemisor de FM que estemos probando, siempre que transmita en el rango de frecuencias de 75 a 140 MHz, ya que variando la sintonía del circuito de entrada mediante el condensador variable, el medidor indicará un máximo de señal detectada en el momento en que el circuito de sintonía esté sintonizado a la frecuencia del miniemisor de FM.
Aunque este condensador variable es un trimmer de ajuste, se puede soldar a su eje un trozo de alambre rígido a modo de puntero, el cual puede moverse sobre una escala graduada de frecuencias entre 75 y 140 MHz. Dicho puntero también le servirá como mando manual para ajustar el trimmer, en lugar de emplear un destornillador de ajuste. De hecho, en el kit original MK II, hay una escala serigrafiada en la placa de circuito impreso del medidor, ver en las siguientes imágenes cómo está realizado esto. En todo caso, la indicación de frecuencia es sólo aproximada, y por otro lado, al soldar el puntero al eje del trimmer de sintonía, haga una soldadura rápida (el calor puede deteriorar el trimmer), y recuerde que el puntero ha de apuntar a los 75 MHz de la escala cuando el trimmer esté completamente cerrado (placas del trimer completamente superpuestas, máxima capacidad) y hacia los 140 MHz cuando esté completamente abierto (placas con superposición mínima, mínima capacidad).
![]() Placa de circuito impreso del MK II. Observe la escala graduada de frecuencias serigrafiada en la placa impresa, y la bobina de sintonía realizada en éste. |
![]() Componentes ya montados en la placa impresa. Observe el puntero indicador sobre la escala de frecuencias soldado al trimmer de sintonía (izquierda) y las pilas de botón de 3 V (dos pilas apiladas) a la derecha. En este caso, el puntero está soldado en posición incorrecta al trimmer, ya que éste está casi completamente abierto, y el puntero tendría que estar indicando en la zona de frecuencias próxima a los 75 MHz. |
Este equipo es un medidor de campo multibanda sintonizable para bandas de HF, diseñado por el radioaficionado norteamericano Joe Everhart (N2CX), y que ha sido distribuido en forma de kit por el New Jersey QRP Club (NJQRP Club), un club de radioaficionados norteamericanos que son aficionados al QRP (transmisiones con bajas potencias).
Este medidor de campo emplea un circuito detector de RF mejorado que mejora la sensibilidad del medidor, y un amplificador de dos etapas para proporcionar una buena sensibilidad a señales muy débiles. En conjunto, es un medidor de campo de gran sensibilidad, destinado a operar con señales de RF débiles (por ejemplo, para el ajuste de pequeños emisores de HF), no estando recomendado su uso con señales de RF fuertes, que pueden incluso llegar dañar el medidor.
Debido a su gran sensibilidad, emplea una antena de sólo unos pocos centímetros de longitud, no se recomienda una antena de más de 15 cm de longitud, ya que puede captar y detectar señales de RF presentes en el entorno, además de las que se desea medir. Se sugiere el uso de una pequeña antena telescópica o un alambre de cobre rígido. El uso de una pequeña antena telescópica le permitirá una cierto control de la sensibilidad del medidor regulando su longitud.
Las señales captadas por la antena son llevadas al circuito resonante paralelo constituido por L1-L2-C1. El condensador variable C1 es de dos secciones (de 10-266 pF cada una), parecido a los usados en los receptores de radiodifusión que incluyen la Onda Media, y las bobinas, han sido realizadas en el kit original en toroides de ferrita. El uso de las dos bobinas y el condensador C1 en la disposición mostrada en el esquema del circuito hace que el medidor sea resonante en dos frecuencias simultáneamente, lo que permite que pueda cubrir desde la banda de 80 metros (3,5 MHz) a la de 10 metros (28-30 MHz) de forma continua, sin necesidad de introducir algún tipo de conmutador de banda (que conmute bobinas de sintonía).
Las señales captadas por la antena tienden a ser derivadas a masa a través del circuito L1-L2-C1, excepto aquellas a las que es resonante este circuito, ya que presenta a éstas una impedancia muy elevada (típica de la resonancia L-C paralelo). Ello permite filtrar las señales recibidas y entregar al circuito detector a través del condensador de paso C2 las señales que realmente interesa medir (y a las que se debe sintonizar el circuito resonante).
El diodo detector de RF es el diodo de germanio D2 (1N34A, OA95, AA119, o similar), y el nivel de corriente continua que entrega, proporcional a la intensidad de la señal de RF detectada, es amplificada por las dos etapas de un amplificador operacional (U1a y U1b) y mostrada por el microamperímetro M1 de 200 microamperios de fondo de escala. Pero el bloque detector es más sofisticado que el simple uso del diodo D2, ya que debe adaptarse al modo de trabajo del amplificador operacional U1 para que el medidor de campo trabaje correctamente. D2 de hecho está polarizado por una cierta corriente continua que es fijada por R1 y R3. C2 bloquea también el paso de la corriente continua hacia el circuito de antena.
El bloque detector además está diseñado para obtener una mayor sensibilidad. Está constituido por los dos diodos de germanio del mismo tipo D1 y D2, las resistencias R2 y R3, y el ajustable R1, formando una red en puente equilibrado. A través de las resistencias y el ajustable se polarizan en continua ambos diodos, de manera que, mediante el preciso ajuste de R1, la tensión en los ánodos de ambos diodos sea la misma, momento en que el puente queda equilibrado. Cuando a través de C2 aparecen señales de RF en el diodo D2, y debido a las características poco lineales de los diodos de germanio, varía la conducción de D2 de forma ligeramente distinta frente a los semiciclos positivos y los negativos de la señal de RF, por lo que el puente se desequilibra, y la tensión promediada en el ánodo de D2 ya no será exactamente la misma que la del ánodo de D1.
La variación de tensión entre ambos diodos es muy pequeña para señales débiles (a menudo inferiores a 1 mV para señales de RF muy débiles), por lo que casi no podrían ponerse de manifiesto con un miliamperímetro conectado entre los ánodos de ambos diodos. Se necesita un amplificador de DC (corriente continua) que amplifique estas leves variaciones de tensión antes de aplicarlas al miliamperímetro del aparato. De ello se encargan las dos unidades amplificadoras contenidas en el amplificador operacional U1, las cuales tienen una muy alta impedancia en sus entradas.
La primera etapa amplificadora, U1, está configurada como amplificador diferencial, lo que significa que comparará las tensiones presentes en sus dos entradas y amplificará la diferencia de tensión entre ambas. Ambas entradas están conectadas (a través de sendas resistencias de 100 K) a los ánodos de los diodos D1 y D2 respectivamente, y dado que el puente rectificador está equilibrado en ausencia de señales de RF, y los ánodos de ambos diodos están a la misma tensión, también lo estarán las dos entradas de U1a, pero cuando D2 recibe señales de RF provenientes del circuito de antena, las leves variaciones de la tensión continua promediada en el ánodo de D2 desequilibran el puente rectificador y son aplicadas a la entrada no inversora (patilla 3) de U1a, con lo cual ahora habrán diferencias de tensión entre ambas entradas, siendo acusadas por U1a.
U1a está configurado como amplificador de ganancia unidad, al tener las resistencias R4 a R7 el mismo valor. El papel fundamental de U1a es el de poner de manifiesto en su salida las variaciones en el puente rectificador en presencia de señales de RF sin afectar al funcionamiento de éste, gracias a los altos valores resistivos de R4, R5 y de las entradas de U1a. Además, por el modo de funcionamiento de U1a, éste asume también la función del condensador de filtrado de la señal de RF rectificada por D2, ya que como se observa en el esquema del circuito, no hay ningún condensador real que realice esta función.
Hay que mencionar el papel del diodo LED-2 (un diodo LED rojo de 2,5 mm), el cual proporciona en su ánodo una tensión de aproximadamente 1,5 voltios, que es empleada como tensión de referencia para polarizar adecuadamente a U1 y eliminar así la necesidad de disponer de una fuente de alimentación doble para ello. R13 y C4 completan esta fuente de referencia. Por el LED circula una corriente de aproximadamente 780 µA, lo que provoca una caída de tensión de aproximadamente 1,5 volts en el LED, y C4, de 10 µF, proporciona estabilidad al circuito y una baja impedancia a masa para las señales de ruido. La tensión de referencia así generada es aplicada a las entradas no inversoras de U1a y U1b (a través de R7 y R9 respectivamente) y al puente de diodos.
En la salida de U1a (patilla 1) estarán presentes las variaciones de tensión existentes entre sus dos entradas, debidas a las señales de RF detectadas por el diodo D2. Estas variaciones de tensión se han de medir respecto a la tensión de referencia de 1,5 volts proporcionada por el diodo LED-2, ya que si se mide la salida de U1a respecto a masa, las variaciones de tensión estarán superpuestas a una tensión de 1,5 voltios correspondiente a la tensión de referencia establecida por LED-2.
La salida de U1a está conectada a través de R8 (de 100 K) a la entrada inversora de la segunda etapa amplificadora, U1b. Dado que la resistencia de realimentación R10 entre la salida de U1b (patilla 7) y la entrada inversora es de 10 Megaohmios, y el valor de R8 es de 10 K, la ganancia de esta etapa amplificadora de corriente continua es R10/R8 = 100 , lo que implica que las señales aplicadas en la entrada inversora de U1b serán amplificadas 100 veces en tensión hacia la salida de U1b. Pero como las señales de entrada están superpuestas a una tensión continua de 1,5 voltios, es necesario que U1b sólo amplifique las pequeñas señales correspondientes a la RF detectada, y no amplifique esta tensión fija de 1,5 voltios.
Para ello U1b está configurado también como amplificador diferencial, estando polarizada su entrada no invertida (patilla 5) por la misma tensión de referencia de 1,5 Voltios proporcionada por el diodo LED-2. Con ello, en reposo, las dos entradas del amplificador U1b estarán a la misma tensión, y sólo amplificará las variaciones de tensión en la entrada no inversora debidas a las señales de RF detectadas. U1b opera, pues, similarmente a U1a, pero introduciendo una ganancia en tensión de 100 para las señales a amplificar, por lo que a la salida de U1b el nivel de las señales amplificadas ya es lo suficientemente alto para actuar sobre el microamperímetro.
El microamperímetro tiene un alcance de 200 µA de fondo de escala, y está protegido de corrientes elevadas que pudieran ser entregadas por la etapa amplificadora U1b para evitar que éstas lo puedan dañar: Por un lado está la resistencia limitadora R11 de 1 K a la salida del amplificador U1b, en serie con el microamperímetro, y por otro lado la presencia del diodo LED-1 conectado a masa y que polarizado por la resistencia R12, proporciona en su ánodo una tensión de 1,5 Voltios aproximadamente, a la cual se conecta el otro polo del microamperímetro.
El valor de 1K para la resistencia R11 ha sido tomado considerando que la salida de U1b puede alcanzar los 7 voltios para señales de RF fuertes. Por tanto, con este valor, la intensidad máxima que puede proporcionar la salida de U1b sobre el microamperímetro será:
Imax = (7-1,5 volts) / 1000 ohm = 5500 µA
valor que excede bastante los 200 µA máximos del microamperímetro, pero que sólo se dará con señales de RF fuertes, y por otro lado ello asegura que el medidor de campo tenga una buena sensibilidad en el rango de señales de RF débiles.
La presencia del LED-1 proporciona la tensión de 1,5 Voltios necesaria para mantener a cero cuando no hay señales de RF captadas por la antena del medidor de campo. Si no estuviera equipado este LED (y el microamperímetro estuviera conectado a masa), las pequeñas diferencias de tensión entre la tensión de referencia de 1,5 voltios proporcionadas por el LED-2 y el nivel DC proporcionado por la salida de U1a pueden impedir ajustar a cero el microamperímetro en ausencia de señales de RF. Recuerde que aunque LED-1 y LED-2 son del mismo tipo (diodos LEDs rojos de pequeño diámetro: 2,5 mm), sus caídas de tensión no serán idénticas, aunque están en torno a los 1,5 voltios.
La resistencia R12 de 10 K se introduce para proporcionar una cierta corriente de polarización a LED-1 con el fin de ayudarle a establecer la tensión de 1,5 voltios, pero serán las señales de RF detectadas las que harán que la salida de U1b proporcione la mayor parte de la corriente de polarización del LED-1, a través del microamperímetro. Ante señales de RF fuertes, incluso observará como LED-1 llegará a lucir.
Como medida de protección adicional del microamperímetro se introduce el diodo de germanio D3 en paralelo con el microamperímetro y polarizado directamente. Cuando la tensión entre extremos del microamperímetro alcanza el umbral de conducción del diodo D3 (0,2-0,3 volts), éste entra en conducción, absorbiendo los excesos de corriente y limitando con ello la que circula por el microamperímetro. Esto protege al microamperímetro en caso de medir inadvertidamente una señal de RF fuerte, o bien al ajustar incorrectamente el operador el trimmer de ajuste R1 del circuito detector. En estos casos las corrientes que circulen por el microamperímetro posiblemente aún resulten excesivas y hagan que la aguja del indicador golpee el final de la escala, pero el indicador no resultará dañado.
En el medidor de campo original "Sniffer NJQRP" se incluye un jack de audio RCA para la conexión de la antena (jack J1), se usa un conmutador de palanca S1 como interruptor de alimentación, R1 es un pequeño potenciómetro de ajuste al que se puede acoplar un botón de mando manual, y las bobinas L1 y L2 están realizadas en toros de ferrita: L1 se realiza con 23 vueltas de hilo esmaltado de calibre 28 AWG (0,32 mm de diámetro) en un toro de ferrita tipo T50-6 (pintado de amarillo), mientras que L2 se realiza con 34 espiras de hilo esmaltado de calibre 28 AWG en un toro de ferrita T50-2 (pintado de rojo). Con estos datos, L1 = 2,1 µH, y L2 = 5,4 µH.
Recuerde que el medidor es resonante en cada momento en dos frecuencias. Los valores aproximados de las resonancias medidas en el medidor original "Sniffer NJQRP" son los siguientes:
Giro C1 Capacidad C1 F_baja F_alta
% pF MHz MHz
------- ------------ ------- --------
0 10 14,6 51,5
10 35,6 7,7 27,4
20 61 5,8 20,9
30 87 4,9 17,5
40 112 4,3 15,4
50 138 3,9 13,8
60 164 3,5 12,7
70 189 3,4 11,8
80 215 3,2 11,0
90 240 3,0 10,5
100 266 2,8 10,0
Para ajustar el medidor de campo, desconecte la antena o asegúrese que no hay señales de RF próximas, y manteniendo apagado el medidor, lleve el trimmer de ajuste R1 hacia su posición media. Conecte entonces la alimentación (mediante S1) y reajuste lentamente R1 hacia un lado y hacia otro hasta que observe que la aguja del microamperímetro quede en la posición de cero, a punto de moverse de ésta. Déjelo ajustado aquí.
A continuación, foto del medidor original del New Jersey QRP Club (NJQRP).
![]() |
Posición de los componentes en la placa impresa original desarrollada para dicho medidor (cara de los componentes). Puede intentar deducir los trazados de las pistas entre componentes en la otra cara de la placa utilizando para ello el esquema del medidor (nota: en la placa original, la cara de los componentes es toda de cobre, conectada a masa, excepto las isletas con las perforaciones por donde han de pasar los terminales de los componentes hacia la otra cara, donde están las pistas impresas. Es típico de los montajes de Altas Frecuencias).
![]() |
Placa impresa desarrollada por Joe Porter (W0MQY) estilo "Pittsburg", y colocación de los componentes. Tamaño de la placa: 2,25" x 2,75" (5,7 mm x 70 mm). Los componentes se colocan directamente sobre la cara con las pistas impresas (soldados a las isletas para soldaduras de las pistas). La otra cara es recomendable que sea enteramente de cobre y conectada a masa.
![]() |
![]() |
Fotos de este último medidor.
![]() |
(Todas las fotografías proceden del sitio web del New Jersey QRP Club (NJQRP Club).
|
Este sencillo medidor de campo fue diseñado por el radioaficionado australiano John Samin VK1EME y publicado en www.mrx.com.au en el apartado de antenas para WiFi (o Wireless). Es un sencillo medidor de campo pensado para la banda de 2,4 GHz (lo cual ya está casi en el ámbito de las microondas), cuyo uso principal es la comprobación de los pequeños dispositivos que emiten en la banda de 2,4 GHz, como son los dispositivos de interconexión inalámbrica WiFi y Bluetooth, y también podría servir para comprobar la radiación que se escape hacia el exterior de los hornos microondas (que operan también en los 2,4 GHz), y como no, también para el trabajo en la banda de radioaficionados de 2,4 GHz (que por cierto, se solapa en parte con la banda de frecuencias asignada para WiFi).
Básicamente es un medidor de campo sintonizado, que emplea como elemento de sintonía la propia antena, que es de tipo "quad" de dos elementos, antena que además proporciona directividad (no es omnidireccional). Como diodo detector el autor empleó un diodo para microondas de la marca Microtek, aunque indica que pueden servir otros diodos para microondas de cualquier otra marca (diodos detectores de punto de contacto, con capacidades detectoras hasta los 12 GHz, como son los tipos 1N21B, 1N21D, 1N23ER, 1N416B, 1N416E, ...).
La antena es del tipo QUAD de 2 elementos, formando un diamante, lo que permite tener una buena respuesta tanto en polaridad horizontal como vertical. Para construir la antena el autor empleó un conector BNC acodado, aunque se puede emplear cualquier otro conector que funcione bien en estas frecuencias, y lo importante es dotar al conjunto de rigidez, y a su vez hay que acortar al máximo el cableado para reducir al mínimo las pérdidas de señal. Piénsese que este medidor ha de operar en frecuencias de casi microondas (en la parte alta de la UHF), y cualquier longitud de más en el cableado del circuito representa importantes valores de autoinducción en estas frecuencias, que pueden originar pérdidas importantes y desintonizaciones del circuito. Aparte del conector BNC, también se necesitará algún tipo de conector que nos permita conectar el conector BNC a un voltímetro.
También al operar a frecuencias tan elevadas, hay que procurar realizar los elementos de la antena lo más próximo a las medidas que se indican, a fin de conseguir un funcionamiento óptimo. Ello asegurará que la antena absorberá la máxima energía en la frecuencia de 2,4 GHz. La longitud de onda a las frecuencias de 2,4 GHz es de sólo 12,5 cm , y una variación de sólo muy pocos milímetros en alguna de las medidas indicadas puede representar una importante desintonización de la antena (son los inconvenientes de la operación en frecuencias muy altas, en las que se ha de trabajar "más fino" para obtener buenos resultados).
Como se ve en el esquema, el elemento excitado (el que recoge la señal de RF, "driven" en el esquema) tiene 28 mm de lado, mientras que el elemento reflector tiene 30 mm de lado. La separación entre los dos elementos de la antena debe ser de 10 mm (con los planos de ambos elementos paralelos entre sí).
La antena muestra una cierta ganancia y direccionalidad, por lo que para efectuar las medidas de señales de 2,4 GHz, hay que apuntar la antena, orientando el elemento excitado (o "driven") hacia la fuente de radiación.
Se puede conectar el medidor directamente a un microamperímetro analógico (de aguja), pero se obtienen medidas claramente superiores si se conecta a un voltímetro electrónico. En las pruebas realizadas por el autor, la posición que mejores resultados le ha dado ha sido en la escala de milivoltios del voltímetro electrónico. Otra pieza que empleó en la construcción de la antena es el separador cilíndrico de plástico de color amarillo que se puede ver en las imágenes. Su longitud es de 10 mm, y su única función es la de mantener la estructura recta, manteniendo separados los dos elementos de la antena. Para que quede todo bien montado se puso un poco de silicona para unir el plástico con la antena.
A continuación podemos ver detalles del medidor, su antena, y su conexión a un voltímetro digital (fotografías originales del autor, John Samin VK1EME). El medidor funciona verdaderamente bien. Para las pruebas podemos apuntar con ella al Sol y veremos que tenemos alguna lectura (el Sol radía en un amplísimo rango del espectro electromagnético). Apuntando la antena directamente a un horno microondas en funcionamiento, podemos llegar a obtener una lectura que exceda la escala de milivoltios. Para ajustarla correctamente hay que ajustar el condensador variable empleando un destornillador de plástico, con el fin de obtener la máxima lectura apuntando a una fuente de RF emitiendo en 2,4 Ghz, como puede ser por ejemplo una de nuestras tarjetas LAN Wireless de nuestro ordenador (si dispone de conexión WiFi) o a un punto de acceso de una red WiFi.
|
|
Observe algunos detalles construcitivos del medidor. Por un lado el uso de alambres de cobre rígido (de 1,5 ó 2 mm de sección), necesario para dar rigidez al conjunto. El elemento reflector ha de estar completamente aislado eléctricamente del resto del circuito, aunque mantenido rígidamente al conjunto mediante silicona al conector BNC y el separador cilíndrico plástico amarillo para mantenerlo separado del elemento excitado. El diodo empleado por el autor es la pieza cilíndrica con un extremo blanco y el otro extremo metálico. El trimmer de ajuste está soldado entre los dos extremos del cuadro director (al cual se ha dejado un rabillo de la longitud adecuada para conectarlo al terminal central del conector BNC), es de tipo cerámico, con un valor de 5 a 15 pF. No se recomienda para estas frecuencias el uso de trimmers de plástico.
Modificando adecuadamente el tamaño de la antena (tamaño de los cuadros y separación entre ellos) proporcionalmente a la longitud de onda, se puede realizar este medidor de campo para la banda de 1800 MHz (longitud de onda: 16,6 cm), donde puede ensayar con él con teléfonos móviles de tercera generación (3G, UMTS), dispositivos DECT (Tecnología de enlace inalámbrico digital para telefonía doméstica y privada), ya que operan en esta banda de frecuencias. Basta aumentar los tamaños de la antena en 1,33 veces (= 16,6/12,5).
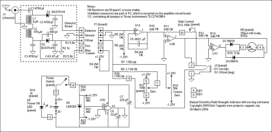
Este medidor de campo fue proyectado en 2009 por Dick Cappels y publicado en su conocido sitio web de proyectos de electrónica http://www.projects.cappels.org.
Similarmente al medidor de campo Sniffer NJQRP visto anteriormente, se trata de un medidor de campo de alta sensibilidad que emplea una etapa detectora especial, en este caso constituida por dos diodos de tipo Schottky compensados en temperatura y ligeramente polarizados en continua, y el medidor de campo, que no es sintonizado, empleando los diodos Schottky indicados, puede operar desde frecuencias bastante bajas (unos cuantos KHz) a frecuencias casi ya del orden de las microondas, pudiendo indicar la presencia de señales en la banda de 2,4 GHz.
El medidor consta del detector a diodos Schottky polarizados, un amplificador de corriente continua (DC), un circuito generador de tensiones de referencia, y un microamperímetro de aguja como indicador. La siguiente imagen muestra el esquema de todo el conjunto:

El medidor de campo consta de un detector a diodos Schottky polarizados y compensados en un amplio rengo de temperaturas y con un ajuste de offset (ajuste del cero del medidor), seguido por un buffer (U1A), un amplificador de corriente continua (U1B), el cual comanda el controlador del microamperímetro indicador (U1C). El circuito de alimentación (U1D) proporciona dos tensiones estables de +1,25 y -1,25 volt a partir de una pila de 3 voltios, empleadas como tensiones de referencia, y una masa de referencia flotante que está a una tensión mitad de la tensión de la pila.
El circuito detector (recuadrado con líneas de puntos en el esquema anterior) está realizado en una placa impresa aparte de fibra de vidrio y bien realizada para operar en altas frecuencias, y realizado con componentes SMD. El resto del circuito puede realizarse en una placa impresa para pruebas, no siendo algo crítico. Al conjunto se puede añadir un conector RCA de audio para la conexión de la antena del medidor, y un jack estéreo para la conexión de la salida del amplificador del detector (U1B) a un voltímetro digital externo, osciloscopio o cualquier otro aparato de medidas, y también permite la aplicación de una tensión de offset desde el dispositivo medidor externo.
El equipo funciona con dos pilas AA. Con pilas convencionales de zinc-carbón de 1,5 voltios, sólo consume unos 3 mA, incluyendo el led que indica la alimentación conectada. El uso de una fuente de alimentación externa no es necesaria.
La etapa detectora con diodos schottky está realizada en una placa impresa de fibra de vidrio (no usar placas de bakelita, no son óptimas para altas frecuencias), y toma la señal del conector de antena mediante una corta conexión. El hecho de emplear una placa impresa aparte para el detector, separada del resto del circuito, es para mantener la etapa detectora lo más próxima al conector de antena, teniendo en cuenta el espacio disponible en el interior de la caja que alberga toda la circuitería empleada en el diseño original de Dick Cappels, limitado por la presencia del otro conector y los mandos en el panel frontal de la caja usada. La placa con el resto del circuito del medidor (amplificadores de corriente continua, etc..) se puede acomodar en cualquier otra ubicación en el interior de la caja sin más problemas.
Dado que para que la antena empleada tenga una mayor eficiencia al operar en bandas de frecuencias muy altas (a partir del GHz), en la placa impresa del detector se han dejado dos grandes áreas de cobre con función de contraantena o plano de tierra.
La circuitería del detector está realizada con componentes de inserción superficial (SMD), lo que permite realizar un circuito de pequeño tamaño, minimizando así las reactancias y capacitancias parásitas (lo que favorece el funcionamiento en muy altas frecuencias), a la vez que favorece un buen acoplamiento térmico de ambos diodos schottky al circuito impreso. Es importante que ambos diodos se mantengan a la misma temperatura para mantener las variaciones en el funcionamiento del detector por causas térmicas lo más pequeñas posibles (las caídas de tensión directas en los diodos schottky se ven afectadas por la temperatura).
El siguiente esquema muestra la etapa detectora y otros componentes asociados (que no son de la misma placa de circuito impreso), para comprender mejor el funcionamiento del detector.

El diodo schottky detector de RF es D1. D2 es otro diodo schottky del mismo tipo, cuya función es la de proporcionar una caída de tensión a través suyo similar a la que proporciona D1. R3 y R4 proporcionan una corriente de polarización de 650 nA a los diodos. La mitad de esta corriente pasa por el diodo D1 y las resistencias de polarización R5 y R6, mientras que la otra mitad de la corriente pasa a través de D2 y R2. Por tanto, por cada diodo pasa unos 330 nA, y ello se hace para mejorar la sensibilidad y la linealidad frente a señales débiles.
Los diodos schottky empleados D1, D2 son del tipo BAS70-4, aptos para muy altas frecuencias. En realidad, cada uno de ellos son dos diodos bajo un mismo encapsulado con tres terminales (uno de ellos común a ambos diodos) para montaje superficial (encapsulado SOT23 para montajes SMD), pero sólo se ha empleado un diodo de cada encapsulado. Similares, aunque con asignación de patillas algo distintas, son el BAS70-05 y el BAS70-06. Alternativamente se podría emplear el BAS70, que, empleando el mismo encapsulado, contiene un único diodo.
El uso de la resistencia R2 de 1 K en el cátodo del diodo D2, junto con la corriente que suministran los potenciómetros de ajuste R17 y R18 y las resistencias asociadas R7 y R8, permiten un ajuste de la tensión de polarización del diodo D2 en más/menos 10 milivoltios. En el montaje original del autor, la descompensación de tensiones de cátodo entre un diodo y el otro fue del orden de 1,5 mV sin emplear compensaciones de tensión, por lo que la presencia de los potenciómetros de ajuste R17 y R18 permiten ajustar fácilmente esta descompensación y así conseguir que la caída de tensión en ambos diodos sea idéntica.
R4 de 2 Megohmios está ubicada en la placa de amplificación de corriente continua. El propósito de R3 y C3 (en la placa detectora) es la de atenuar los ruidos que puedan ser captados por el cableado entre una placa y otra.
En paralelo con D2 se ha dispuesto un condensador C5 de 680 pF, para evitar el siguiente efecto observado en el medidor original del autor: Sin una antena externa conectada, con una señal fuerte que llegue al medidor por el lado derecho del medidor, lado donde está montado D1, el indicador del medidor mostrará un aumento, pero si la señal llega por el lado izquierdo del medidor, donde está montado D2, la aguja del indicador intentará dar medidas negativas. C5 cortocircuita las corrientes de RF, evitando que D2 pueda funcionar como detector. Esto es así ya que el autor empleó en su prototipo una caja de plástico para alojar el circuito del medidor de campo, al no disponer entonces de una caja metálica (más recomendable y que evitan este problema).
La salida corregida del detector (con el offset ajustado), se lleva a la entrada del amplificador variable de tensión continua.
Dick Cappels realizó el resto del circuito del medidor de campo en un trozo de placa impresa de bakelita para proyectos, de esas que constan de agujeros rodeados por un aro de cobre para soldadura. En la placa también se fija el portapilas para dos pilas de tamaño AA. Mediante un conector de 5 pines para placa impresa se realiza la conexión de esta placa a la placa detectora mediante un cable de 4 hilos, mientras que mediante el uso de otro conector para circuito impreso de 2x7 terminales, se realizan las conexiones al indicador, al conector auxiliar y a los mandos del panel frontal de la caja del medidor, mediante un cable de 12 hilos.
La siguiente figura muestra el esquema simplificado del amplificador de continua y del controlador del microamperímetro. No se muestran las resistencias R4, R5 y R6 que se emplean para polarizar los diodos de la etapa detectora, a pesar de estar montadas en la misma placa.

Para realizar el resto de las circuito del medidor de campo, se emplea un cuádruple amplificador operacional de Texas Instruments, el tipo TLC274C. Fue elegido este tipo por su capacidad de poder trabajar a bajas tensiones de alimentación, tiene un buen rango de tensión de salida, y presenta un offset y derivas térmicas muy bajas. Aunque hay otros amplificadores operaciones con características similares, éste parece ser el mejor para su uso aquí, por lo que no se recomienda utilizar otros amplificadores operacionales cuádruples en su lugar.
La señal procedente del detector de RF, que es una señal de corriente continua (DC), es aplicada a la entrada no invertida del circuito de buffer y seguidor de tensión constituido por U1A. R9 se introduce para compensar derivas de la tensión de polarización de la entrada de U1A, y su elevado valor se corresponde adecuadamente al alto valor de la resistencia de entrada que ve la entrada no invertida de U1A en el circuito conectado a ella. C6, en paralelo con R9, se introduce para evitar excesivas pérdidas en la realimentación a través de R9 debidas a la capacidad parásita de la entrada no invertida de U1A, y es un condensador de polipropileno de bajas pérdidas.
La segunda etapa es una etapa amplificadora DC de ganancia ajustable, constituida en torno a U1B. Utilizando los componentes con los valores indicados, la ganancia en tensión de esta etapa va de 1x a 148x, ajustándose la ganancia mediante el potenciómetro R12 de 100 K.
La salida de esta etapa es aplicada al controlador del microamperímetro U1C y al jack de estéreo J3 (no mostrado en el esquema parcial anterior). Cuando el indicador está ajustado adecuadamente a cero en ausencia de señales de RF en la etapa detectora, la tensión en este punto es negativa respecto a masa.
El controlador del microamperímetro U1C tiene dos funciones: Por un lado limitar la corriente máxima que pasará por el microamperímetro M1, y por otro lado, conecta el microamperímetro en el lazo de realimentación de U1C en lugar de conectarlo a masa, asegurando así que la corriente que circule por el microamperímetro M1 fluye desde los terminales de la pila a través de las etapas amplificadoras y no hacia la masa generada artificialmente. Al hacer circular la corriente del microamperímetro sin el concurso de la masa minimiza accidentales realimentaciones a través de las masas, que pueden provocar autooscilaciones.
Los diodos en el circuito del microamperímetro separan las señales positivas y negativas obtenidas en la salida de U1C. Con señal de RF en la entrada del detector, la salida de U1C se hace positiva (respecto a la masa flotante), y D3 conduce, haciendo mover la aguja del microamperímetro M1. La máxima corriente de salida de U1C está limitada por la máxima tensión de salida que puede proporcionar U1C menos la caída de tensión directa de D3, dividido por la resistencia total serie de M1 y R14.

Cuando la salida de U1C es negativa, lo cual puede ocurrir fácilmente cuando se realiza el ajuste del offset o puesta a cero del medidor, la corriente de realimentación de U1C pasa mayormente a través del diodo D4, y la corriente inversa que circula por el microamperímetro M1 estará limitada por la caída de tensión directa de D4 dividida entre la resistencia serie de M1 y R15. Siempre es bueno que el microamperímetro pueda indicar corrientes por debajo de cero (corrientes de polaridad inversa), para así permitir ajustar fácilmente el offset (cero) del aparato.
La imagen de la izquierda muestra una alternativa para el uso de la primera etapa amplificadora de DC, U1A. En lugar de emplearla como etapa buffer de ganancia unidad, se emplea aquí como etapa amplificadora con ganancia. Tiene una ganancia en tensión de aproximadamente 100, la cual probablemente es demasiada sensibilidad para muchas aplicaciones. Para una ganancia de 10, cambie la resistencia de 100 K por una de 10 K. Una llave interruptora permite conmutar la ganancia de esta etapa, entre la ganancia unidad (interruptor abierto) y la ganancia x100 (interruptor cerrado).

Todo el circuito está alimentado por dos pilas de tamaño AA, proporcionando unos 3 voltios de tensión de alimentación para que el circuito funcione. No obstante, puede funcionar con pilas ya gastadas, que proporcionen sólo 2,5 voltios. Un diseño más robusto del aparato puede emplear tres pilas para alimentarlo a 4,5 voltios, y aunque este circuito funcionaría sin problemas a esta tensión de alimentación, es conveniente en este caso aumentar el valor de las resistencias R20 y R23 para reducir el consumo de corriente.
El diodo de referencia D6, tipo LM335Z (un diodo zéner de 2,5 voltios), está polarizado con resistencias iguales conectadas a los terminales positivo y negativo de la alimentación proporcionada por las pilas. Ello genera una tensión de referencia flotante de 2,5 Voltios entre terminales de D6. Una tensión mitad de esta tensión de referencia flotante de 2,5 V es obtenida en el punto intermedio del divisor de tensión constituido por R21 y R22. U1D es un buffer seguidor de tensión cuya salida se emplea en el circuito del medidor como masa de referencia (flotante), que está a un valor exactamente la mitad de la tensión de alimentación suministrada por las pilas. Respecto a esta masa flotante, los dos terminales del diodo D6 (cátodo y ánodo) están a tensiones de -1,25 y +1,25 Volts, y estas tensiones se emplean para proporcionar las polarizaciones de distintos elementos del circuito.
La tensión proporcionada por las pilas alimenta directamente el amplificador operacional cuádruple U1. Un diodo de bajo consumo indica que la alimentación está conectada, mediante el uso de una llave interruptora.
El diodo LED, el interruptor de alimentación, junto con el jack adicional J3, el microamperímetro M1, y los potenciómetros de ajuste de offset del aparato (R17) y de ganancia del amplificador de DC (R12) son dispuestos en el frontal de la caja que aloja la circuitería del medidor de campo.
Por razones de estabilidad del circuito, tanto en el detector como en el amplificador DC se han empleado varias resistencias de película metálica con una tolerancia del 1%. La estabilidad de la ganancia en DC no es particularmente importante, y en todo caso se han de emplear resistencias muy estables (1% de tolerancia) para R4, R5 y R6 para minimizar variaciones en el offset del aparato por variaciones de la temperatura.
El autor empleó para su prototipo una caja de plástico, aunque dará resultados algo mejores el empleo de una caja metálica conectada a la masa virtual del circuito, y además evitaría los problemas indicados para la etapa detectora indicados anteriormente. Además proporcionaría una masa o contraantena adicional para la antena empleada a las frecuencias más elevadas.
La placa impresa de la etapa detectora ha de estar lo más próxima a la toma de antena, con la conexión a ésta lo más corta posible si se quiere que el medidor funcione razonablemente bien en las frecuencias más altas. La placa con el resto del circuito se puede alojar en cualquier otra parte del interior de la caja donde haya espacio para ella y para las pilas.


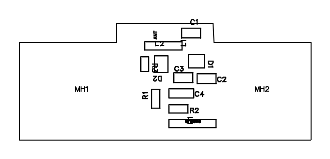
El circuito impreso realizado en placa impresa de fibra de vidrio realizada por el autor para la etapa detectora se muestra a continuación (a tamaño real).


Fernando Fernández EB3EMD
Noviembre 2009