NOISE FILTER, FILTROS DE RUIDO PARA ALTAVOCES
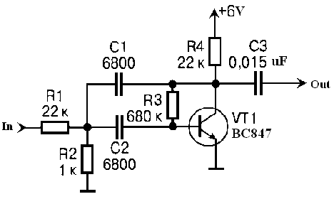
FILTRO SIMPLE CON UN BC847
Filtro publicado por Eleccircuite (link)
Cuando dijimos a la señal de ruido en un sistema de audio. no todo el mundo le gusta, quiere deshacerse de todo. Yo también no me gusta demasiado. Sin embargo, podemos utilizarlo para deshacerse de él. Yo uso de transistores. Debido a que es fácil de encontrar. Y bajo ruido. Amigos tratan de ver el siguiente circuito.
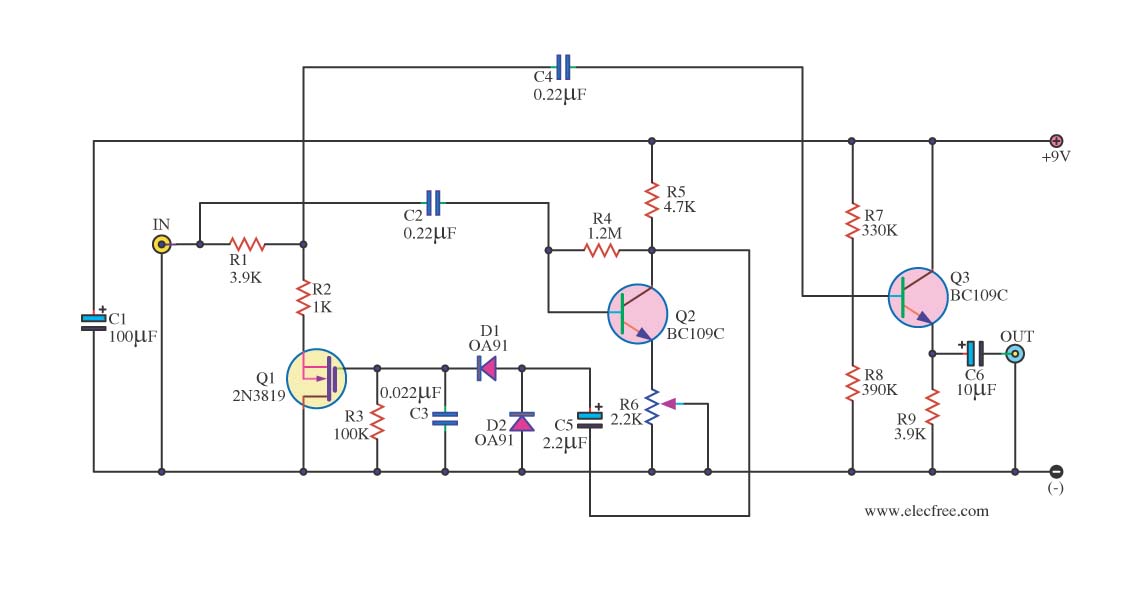
Filtro de ruido de la señal utilizando 2N3819 FET
Esto se filtro de ruido Circuito de filtro de la frecuencia perturba todo bien. Mediante el uso de equipos tipo base el número de transistores FET 2N3819 y parte electrónica y el otro un poco más. Puede ser utilizable con economice. Por el circuito disminuirá la frecuencia de la señal de altura más 20KHz bien. Entonces se puede aplicar en el circuito de sonido lado bueno, y aún todavía se puede multar a decorar el nivel de ruido del filtro tiene, así que sí.
FILTRO AUDIO POR circuitdiagramworld.com (link)
Este circuito de filtro de ruido de audio es un filtro de paso de banda para la banda de frecuencias de audio. Filtra las señales no deseadas que son menores o mayores que la frequencies.It audio tiene 2 filtros: un filtro de paso bajo y un filtro de paso alto de una cascada de filtros configuration.Both son filtros de segundo orden con una capacidad fiter / octava de 24 dB. El 3 dB de corte frec. son 11,8 Hz y 10,7 kHz. La característica de paso de banda se puede cambiar cambiando los valores de los condensadores y resistencias. Si desea elevar la frec de corte inferior., Debe reducir los valores de C1 hasta C4. Para bajar la frec de corte inferior. debe aumentar los valores. Si desea reducir la corte superior f debe aumentar los valores de R5 hasta R8 y disminuirlo con el fin de aumentar la frecuencia de corte superior. Ruido del esquema Filtro Lista de material:
R1 = R2 = 56kΩR3 = 39kΩ
R4 = 100kΩ
R5 = R6 = R7 = R8 = 3.3kΩ
C1 = C2 = C3 = C4 = 0.33μF ceramic
C5 = C6 = 0.0033μF ceramic
C7 = 0.0047μF ceramic
C8 = 0.0018μF ceramicI
C1 = IC2 = NE5532N

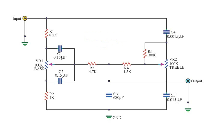
GALAXY NOISE FILTER

FILTRO RUIDO DE GRAVES Y AGUDOS
Cuando la entrada de alimentación vienen en señal de sonido que entra, se separa en dos, el camino por primera manera va a cambiar para llegar a una parte de filtros de baja frecuencia, por ejemplo, R1, C1, C2, R2. VR1 es la relación de expansión de manera fina de baja frecuencia, el sentido de la segunda señal, cambiará para llegar a una parte filtros de frecuencia alta, por ejemplo, C4, R5, C5 por haber formado VR2 da el valor de la alta frecuencia o triplicar una señal de que parten de un filtro de parte de frecuencia alta y baja cambio R3 y R4 se congregan luego salen aún de salida. Por tener C3 realizar erradicar el ruido se apaga.