Osciloscopio basado en PC
Sandeep k. Verma 1, Rupesh baghmar 2, Samarth Agrawal 3
Licenciado en ingeniería electrónica y telecomunicaciones
De la Universidad Politécnica de Chhattisgarh Swami Vivekanand, Bhilai, la India
Los osciloscopios son uno de los instrumentos electrónicos más versátiles disponibles. Permite que uno vea un voltaje en un punto arbitrario en un circuito electrónico. También se puede utilizar para observar variables en otros fenómenos, siempre que el sensor adecuado sea Available. Tal como tal vez una onda sonora, cuando se convierte a una tensión electrónica por un micrófono-el micrófono es el sensor. Los osciloscopios son sin embargo muy caros, y por lo tanto requiere una inversión monetaria sustancial, que es mayor que el estudiante promedio puede permitirse.
Los monitores de PC son estándar en días con sistemas de PC de sobremesa. Sin embargo, hay un excedente de estos monitores disponibles, especialmente porque la vida útil del monitor es mucho más larga que la vida útil del PC de escritorio. Con loscambios acelerantes en los ordenadores de sobremesa en estos días, es probable que este excedente aumente a un ritmo aún más rápido.
Esto ha creado una posibilidad interesante – lo que si un osciloscopio barato podría ser construido que tiene como su pantalla un monitor de PC.
Para nuestro proyecto dediseño expe rimental, hemos decidido construir un osciloscopio basado en PC. Después de pasar cuatro años para la Licenciatura en ingeniería, hemos descubierto que es extraordinariamente difícil diseñar y construir hardware fuera de la clase porque, aparte de un multi-meter, las buenas herramientas de depuración son demasiado costosas para el promedio Estudiante. Como todos sabemos, la mejor manera de aprender algo es practicarlo, y sin la capacidad de construir en casa, no hay una manera real de reforzar temas abstractos como la señal de procesSing. En un esfuerzo por proporcionarnos a nosotros mismos, y posiblemente a futuros estudiantes de ingeniería, con las herramientas para practicar en casa lo que aprenden en clase, estamos tratando de diseñar, construir y completar un osciloscopio que no sólo es asequible para cada ENGINEERIng estudiante para comprar o construir, pero fácil de usar, lo suficientemente pequeño como para caber en una caja de herramientas pequeña, y lo suficientemente rápido para ser útil.
La tesis trata de implementar un osciloscopio de gama baja con características a escala reducida de la de los oscilloscopios comerciales. No intenta construir el prototipo con gran precisión. Es simplemente un intento de ver si la idea es posible y, si es posible, construir un sistema prototipo.
Su ancho de banda es sólo 500Hz, y pico a pico de voltaje es sólo 24V.
El proyecto comienza
describiendo la literatura que se leyó para obtener una comprensión más
profunda del problema. A continuación, describe el método utilizado para atacar
el problema, seguido de una descripción de algunas de las herramientas de
desarrollo utilizadas durante el diseño. Entonces describe algunos de los
experimentos que se realizaron. A continuación, ofrece una visión general del
diseño inicial seguido de una descripción del diseño en detalle, con imágenes
de algunos de los resultados del sistema prototipo. Finalmente se afirma que
algunos de los concluque se hicieron y recomienda nuevas medidas que se puedan
tomar para mejorar el prototipo.
• Económico (ver análisis de costos)
• Portátil
• Lo suficientemente pequeño para tomar un poco de espacio en una bolsa.
• La interfaz USB y el software de Windows lo hacen compatiblecon la mayoría de las computadoras de los estudiantes, ingenieros de sótano e ingenieros profesionales
• No se requiere fuente de alimentación adicional (funciona en la fuente de alimentación USB)
•
Comunicar
a la PC con el puerto serial (ningún dispositivo de comunicación adicional
requerido) tamaño pequeño (portable)
•
Fácil de
usar, fácil de manejar.
5,1 la calificación máxima de este osciloscopio basado en PC es:
• No. de canales: 1;
• En pp< 24V;
• V máx< 12V;
• Sentidoverticalitivity\r (divisiones 42 ):
0,0234 in/div.
• Impedancia de entrada ~ 20kOhm;
• Ancho de banda analógico (f máx.) < 500Hz;
• Frecuencia de muestreo = 3.5 kS/s;
Un gran componente de mi tesis había sido la lectura de una amplia gama de literatura. El osciloscopio y la interconexión de PC y las lecturas de control, habían sido esenciales para entender cómo funcionaban estos componentes. Estas lecturas eran bastante sencillas comosiempre.
Una parte mayor de mi lectura, sin
embargo, fue en Microcontroller y su programación. No tenía experiencia con
estos dispositivos, y por lo tanto tenía que leer una amplia gama de libros,
documentos y artículos, con el fin de entender, ¿qué es exactamente un
microcontrolador y cómo programarlos y aplicarlos. No he hecho uso de la mayor
parte del contenido que leí en Internet; sin embargo, la lectura fue esencial
para desarrollar una "sensación" inicial para las capacidades y
limitaciones del microcontrolador. Esta lectura se hizo a lo largo de mi tesis.
Estas lecturas, por supuesto, ganan una mayor dirección durante la progresión
de la tesis, cuando ciertos conceptos necesitan ser entendidos en un nivel más
profundo.
Busqué en Internet, leer libros y revistas como "electrónica para usted", fo cómo escribir programa para microcontrolador y cómo interactuar con el ordenador. La tarea principal para mí es que, cómo mostrar la representación gráfica de mi valor eléctrico al monitor de la computadora. He hecho esta tarea mediante el uso de lenguaje JAVA IDE en computer. Mediante el uso de este hice aplicación ejecutable que puede comunicar a microcontrolador a través del puerto serie de la computadora.
También hubo un tiempo para experimentar. Hice algunos experimentos con el fin de confirmar mi comprensión de cierto proceso.
Por ejemplo, al querer confirmar mi comprensión del programa del microcontrolador, me conecto al programador y utilizod un programa LED parpadeante. También experimenté con la placa de desarrollo, con el fin de verificar mi comprensión de su interfaz.
En la última etapa de la fabricación del osciloscopio por la falta del generador de señal usé un programa que da salida sinusoidal aPuerto se Rial para comprobar si mi programa de ordenador está funcionado correctamente o no.
|
S. No. |
Nombre de los componentes |
Clasificación |
a través de ntity |
Función |
|
1 |
Microcontrolle R |
ATME GA328 P |
2 |
Convertidor analógico a digital, Almacenamiento de búfer. |
|
2 |
Cristal Oscilador |
16Mhz |
2 |
Para proporcionar Señal de temporización |
|
3 |
Condensador (disco cerámico) |
22pF |
4 |
Para la estabilidad |
|
4 |
Transistor |
BC547 |
3 |
Amplificador e inversor |
|
5 |
Diodo Zener |
6v |
2 |
Para la protección de alto voltaje |
|
6 |
Resistencia |
10k, 1K |
14 |
Tire hacia arriba, divisor de voltaje |
|
7 |
Potenciómetro |
10k |
1 |
Para establecer el Transistor en Región activa |
|
8 |
Led |
3v |
2 |
Indicador |
|
9 |
RS232 PIN |
DB9 Macho |
1 |
Para conectar con PC |
|
10 |
PCB punteada |
|
1 |
Para implementar Circuito |
|
11 |
Project Box |
|
1 |
Para proteger el circuito |

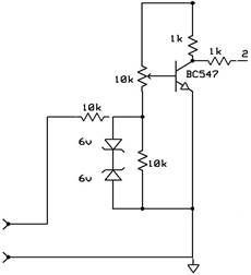
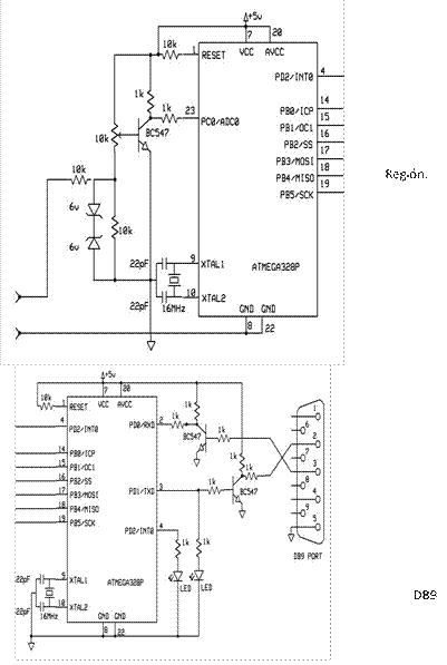
Figura 2. diagrama de circuito del osciloscopio basado en PC
El PIN de entrada analógico PD0 del primer ATmega328p obtiene un valor analógico. En el diagrama del circuito podemos ver el transistor y alguna resistencia también conectado en la sección de entrada, debido a que el microcontrolador puede leer sólo de 0V a 5V, y este circuito adicional es para convertir la onda sinusoidal (de-12V a + 12V) a 0V a 5V. microcontrolador puede entender fácilmente la onda sinusoidal. El potenciómetro se coloca en la base del transistor para fijar el transistor en activo
Dos diodos Zener se colocan hacia atrás en el lado de entrada, por lo que la señal de alto voltaje puede ser fácilmente molido, y no afectar a los componentes adicionales.
En el segundo microcontrolador dos Transistorize no puerta está presente que es en realidad un TTL convertir. Sabemosque cualquier tipo de microcontrolador puede trabajar hasta 5V. Pero el trabajo del puerto DB9 en-15V a + 15V. Por lo tanto no podemos conectar directamente el microcontrolador con el puerto serial DB9. Debemos utilizar TTL Convert que convierta su nivel de voltaje.
|
Registro C |
Microcontroll er |
DB9 POR T |
|
0 |
0v |
+ 3Vt el + 15V |
|
1 |
5v |
-3V para - 15v |
Tabla:-nivel de tensión en el microcontrolador y
La tarea principal en este proyecto es, para convertir la forma de onda de CA (contiene polaridad negativa en medio ciclo negativo) a la onda de CC pulsante en entre 0V a 5V. Esto se hace mediante el uso de un transistor NPN en la región activa. Qué colector está conectado a la entrada PIn de microcontrolador y pull-up de la resistencia 1K. El análisis matemático de este circuito de palanca de voltaje se da a continuación:-
Figura 3. Diagrama de circuito de nivel de voltaje Shifter
En la salida del transistor pueden ocurrir tres condiciones básicas:
1. Cuando nose aplica en Put, el voltaje a través del colector es de 2,5 v.
2. Cuando el voltaje de entrada es + 12V, el voltaje a través del colector es 0V.
3. Cuando el voltaje de entrada es-12V, el voltaje a través del colector es 5V.
En primera condición el voltaje a través de la resistencia 1K es 2.5 V. por este voltaje podemos conseguir fácilmente corriente a través de la resistencia:
V = IR
I = V/R
I c= (5-2.5)/1000
I c= 2.5/1000
I c=. 0,025 amp.
Esta es la corriente del colector. A continuación, la corriente base
Es
Y c= hfe· Yb
.0,025 = 200 · I b (h fe ~ 200 dado en hoja de datos)
I b =. 0025/200
I b =. 0000125
I b = 12.5 UA
En este caso el voltaje de entrada es cero. No hay diferencia potencial crear en 10k resistencia por medios externos.
En segundo caso, el voltaje a través de la resistencia es
0V. en este caso
I c= (5-0)/1000
I c= 5/1000
I c=. 005 amp.
Esta es la corriente del colector. A continuación, base actual
Es
I = h fe· Yb
.0,025 = 200 · I b (h fe ~ 200 dado en hoja de datos)
I =. 005/200
I =. 000025 amp
I = 25 uA
En tercer caso el voltaje a través de la resistencia es de 5V. en este caso
I = (5-5)/1000
I = 0/1000
I c=. 0 amp.
Aquí la corriente del colector es cero, significa que la corriente base también es cero.
Los dos programas AVR anteriores pueden ser fácilmente entenindicados por este diagrama de flujo
Figura 4. Diagrama de flujo del programa AVR
El proyecto es comprobado y analizado dando diferentes ondas de diferente frecuencia y amplitud al osciloscopio basado en PC y la forma de onda se obtiene en la pantalla del portátil.
La imagen 1. Arreglo experimental de osciloscopio basado en PC
La disposición típica del osciloscopio basado en PC se muestra en la imagen anterior. La salida del generador de funciones se conecta directamente a la entrada de osciloscopio basado en PC. El osciloscopio está conectado a laPC a través de USB a través de USB a convertidor de serie. Mediante la ejecución del programa ejecutable en el PC, se forma la representación gráfica de la onda.
Al dar una onda triangular de 360Hz desde el generador de funciones:

La imagen 3. Representación gráfica de la onda en la pantalla del PC
Al dar onda sinusoidal de 299Hz desde el generador de funciones:

La imagen 5. Representación gráfica de la onda en la pantalla del PC
Al dar una onda cuadrada de 516Hz desde el generador de funciones:

La imagen 7. Representación gráfica de la onda en la pantalla del PC
Has visto los resultados. ¡ Funciona! Sin embargo, es sólo una solución parcial a la declaración del problema descrita en la introducción. Conclusiones uno de los propósitos de este documento es dar una mejor visión de las diferentes posibilidades de los osciloscopios. ¿Cuál es una mejor manera de hacer esto entonces para implementar uno? Por supuesto, al final se desarrolla el osciloscopio remoto que fue el objetivo principal de este trabajo. Este osciloscopio Will ser utilizado en el laboratorio distante del Instituto de tecnología Blekinge (http://www.BTH.se). Diferentes tipos de escuelas de todo el mundo alquilan tiempo de laboratorio en los servidores de BTH. (http://distanslabserver.ITS.BTH.se). Esperemos que este papel dé una visión clara sobre el funcionamiento del osciloscopio, el instrumento más importante en este laboratorio. De esta manera este papel también debe proporcionar una mejor comprensión de Lab VIEW para el lector.
El desarrollo del osciloscopio básico fue una excelente manera de aprender a trabajar con Lab VIEW. La forma en que se implementa este osciloscopio es el resultado de probar exhaustivamente y cambiar todo el concepto. Por hacerlo más transparente; el osciloscopio era restransportadas varias veces. El código también se presentará a National Instruments. Será publicado en su sitio web (http://www.ni.com) como un buen ejemplo de cómo construir instrumentos en torno a las placas de adquisición básicas que proporcionan. El osciloscopio Wiltambién se utilizará como ejemplo en las conferencias de Lab VIEW en BTH. Esperemos que el resultado final sea lo suficientemente claro para ser comprensible para cada lector de este informe, así como para todos los clientes interesados de National Instruments. Por fin todavía existen dosproblemas en el osciloscopio básico. El primer problema es el error de saturación del búfer discutido en el párrafo de rendimiento. También se sugiere una posible solución en ese párrafo. El segundo problema es el cálculo del valor máximo/mínimo en el modo de CA. Met puede suceder que en el modo de CA la señal está fuera de rango ya que el valor máximo y mínimo se calculan sólo teniendo en cuenta la configuración de voltios/división, la perilla de posición y la escala Y máxima para el gráfico de forma de onda. Por ejemplo: cuando la señal tiene una alta offset; este desfase se elimina mediante el filtro AC. Aunque es posible que una señal que se considera fuera del rango en el cálculo del valor máximo/mínimo se muestra de todos modos.
Cuando se visualiza la señal en el modo DC, esto no es un problema ya que la señal está fuera de la ventana del gráfico de forma de onda. Este problema se resolvió utilizando el rango máximo posible cuando uno de los canales está en modo de CA. El usuario del osciloscopio debe saber que no es posible hacer tales mediciones precisas en el modo de CA y debe funcionar en modo de CC mientras se utilizan los perillas de posición. Por supuesto, esto se puede resolver con un algoritmo mucho más complejo; pero esto hará que el osciloscopio sea demasiado complejo, ya que el objetivo de esta primera parte del proyecto es ser básico y comprensible. Géneroslly esto es una limitación del modo de CA, y el usuario del osciloscopio debe ser consciente de esto. El segundo osciloscopio sólo se prueba con el entorno de prueba discutido. Todavía no está implementado en el laboratorio distante existente. Parae en el momento de escribir, no se sabe nada sobre el rendimiento de este código. Cuando se implementa un módulo de cliente para este osciloscopio, el desarrollador debe ocuparse de todos los consejos mencionados en las notas para la implementación del módulo de cliente (ver anterior).
Al final es una lástima que no quedaba tiempo para desarrollar el generador de funciones para el laboratorio remoto. Este generador de funciones todavía necesita para conseguir reconstruir como el código existente contiene algunos errores y muchos espacios en blanco. También el código existente del generador de lafuncion no está estructurado en una buena manera. Por supuesto, el programa existente funciona, por lo que no es un desastre que el generador de funciones no se ha reconstruido. Esto se puede hacer en una etapa posterior.
La persona que sigue a partir de este project se aconseja a:
16. 1. aumente la tasa CLK principal. La tasa CLK debe aumentar al menos 75MHz para proporcionar la capacidad de un ADC más alto. El aumento de la tasa CLK principal, sin embargo, se acopla a la siguiente recomendación. Al aumentar la tasa de CLK, se obtiene más ancho de banda.
16.2. Construya el diseño en una PCB esto debe hacerse para soportar las tasas CLK más altas requeridas en la placa.
16.3. Utilice un ADC más rápido
Un ADC más rápido se debe utilizar para soportar un mayor ancho de banda de la señal de entrada.
16,4. alta impedancia de entrada
Mediante el uso de amplificador operacional podemos obtener una alta impedancia de entrada.
16,5. aumente el rango de voltaje de entrada mediante el aislamiento adecuado entre el microcontrolador y el amplificador de entrada, y por sistema de retroalimentación, el rango de voltaje de entrada puede aumentar.
16,6. comunicación paralela port
En su lugar, si el puerto serial, mediante el uso de puerto paralelo podemos obtener la medición en tiempo real.
16,7. Descarga el documento original en ingles
Archivo de Word ( .docx, Pulse Aqui ), Archivo de Adobe Acrobat ( .pdf, Pulse Aqui )
1) varios sitio web fueron visitados y la información se obtuvo de estos sitios web son demasiado numerosos para enumerar sin embargo. A continuación se describen las principales fuentes de ayuda Web. Estos fueron visitados durante la segunda mitad de 2004.
Los principales sitios web son:-
i) www.altera.com II) www.fpga4fun.com III) http://members.tripod.com/michaelgellis/Scope.HT
Ml
2) Hamblen J.O. & Furman M. D, 2001, Editores académicos de Kluwer, prototipado rápido de digital
sistemas, 2ª edición
3) Horowitz P., Hill W., 1989, Cambridge University Press, el arte de la electrónica, 2ª edición.
4) Skahill K., 1996, Addison-Westley, VHDL para
Programmable Logic
5) Mano m., Kime C.R., 2001, Prentice Hall, fundamentos de lógica y diseño de ordenador, 2ª edición
6) Hojas de datos de las piezas electrónicas de los diferentes fabricantes que he utilizado.