Convierte tu ordenador en un osciloscopio mediante tu tarjeta de sonido
Sólo necesitas tu tarjeta de sonido y programas gratuito.
Puedes hacer que tu ordenador actúe como un osciloscopio utilizando tu tarjeta de sonido y un sencillo programa gratuito.
Las tarjetas de sonidos son convertidores Analógico/Digital (A/D). Le suministramos unos milivoltios analógicos generados por el micrófono cuando recibe sonido y la tarjeta los convierte en impulsos digitales que pueden ser procesados por el ordenador.
Cuando hablamos delante del micrófono generamos una señal alterna de varios milivoltios, que se los suministramos a la tarjeta de sonido. Si en vez de suministrarle los milivoltios a través del micrófono se los suministramos con una fuente de tensión, la tarjeta será capaz de reconocerlos y pasarle información al ordenador.
La tarjeta de sonido tiene dos conectores de entrada, uno llamado Mic y otro Line in, la principal diferencia es que la entrada Mic está diseñada para recibir milivoltios y por la entrada Line in pueden entrar varios voltios.
Programa gratuito BIP Oscilloscope 3.0, Pulse aqui para descargarlo.
Ejecútalo. Tu micrófono estará conectado a la entrada Mic. Pulsa sobre el triángulo verde. Habla delante del micrófono y verás su señal.

Mediante VOLT/DIV puedes cambiar la amplitud de la señal visible. Esto significa Voltios por división, es decir, si lo ponemos a 0,2, cada cuadradito tendrá una altura de 0,2 V.
Mediante TIME/DIV graduamos la base de tiempo, la frecuencia visible.
Si lo graduamos a 2 ms y una señal periódica se desarrolla en 6 cuadritos horizontales, significa que la señal tiene un Período de 12 ms. Haciendo el inverso 1 / 0.012 = 83,3 Hz obtenemos que la señal tiene 83,3 Hz de frecuencia.
¿Puedo introducir una señal externa?
Por supuesto. Realiza un cable como el de la figura y conéctalo a la entrada Line in.
Si calibras bien, tu osciloscopio puede actuar como voltímetro, para medir la tensión alternas.
Se pueden medir perfectamente señales alternas de 50 Hz.
No mide señales continuas.

¿Puedo introducir 20 V, 25 V, 40 V ..... ?
Necesitarás un atenuador, es decir un conjunto de resistencia que disminuya la tensión que entra en la tarjeta.
En el dibujo observas un sencillo atenuador, con un poco de práctica electrónica podrás interpretarlo.
- Esto debes probarlo cuidadosamente con tu tarjeta.
- Cada tipo de tarjeta admite un nivel de entrada.
- Puedes añadir más resistencias.

En el caso de este atenuador, si conectas en Hasta 20 V, la altura que te salga en el osciloscopio la debes multiplicar por 2. Si conectas en Hasta 30 V la multiplicarás por 3. Y si conectas en Hasta 40 multiplica por 4.
Este osciloscopio vale para frecuencias de hasta 22 KHz.
Viene para dos caneles hasta 20 KHz.

Pulsa aqui para descargar el programa.


| DB9 - DB25 conversion | ||
|---|---|---|
| DB9 | DB25 | Function |
1 |
8 |
Data carrier detect |
2 |
3 |
Receive data |
3 |
2 |
Transmit data |
4 |
20 |
Data terminal ready |
5 |
7 |
Signal ground |
6 |
6 |
Data set ready |
7 |
4 |
Request to send |
8 |
5 |
Clear to send |
9 |
22 |
Ring indicator |


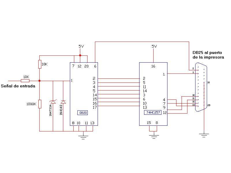
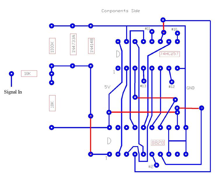
Descargue el programa para este circuito, Pulse Aqui

Pulsa aqui para descargar el programa.

Pulsa aqui para descargar el programa.

Manual en español del programa, Pulse Aqui
Pulsa aqui para descargar el programa.