Por qué usar un Preamplificador de Micrófonos?

CIRCUITO PRE DE AUDIO DE ALTA SENSIBILIDAD
Con este circuito podrá amplificar la señal de audio débil proveniente de un micrófono y convertirla en señal apta para pasarla a otro preamplificador o directamente a una etapa de potencia.
También lo puede utilizar para tomar la señal de un micrófono de cristal proveniente de una señal débil como una radio de cristal o galena
Funcionamiento lleva incorporado un transistor FET 2N5245 ó el 2N3819 conectado en configuración de fuente común, la señal proveniente del micrófono llega al C2 de 0,01 µf (10n), hacia la puerta de FET (g), los otros dos componentes asociados C1 y R1 ajusta la impedancia de entrada y fijan el voltaje para la compuerta del drenador (g) , el condensador C4 de 10µF se utiliza para acoplar la señal de corriente alterna ya amplificada a la segunda etapa y además bloque el voltaje de corriente continua presente en el Drenador. El condensador C3 de 10 µf establece una ganancia alta para señales de corriente alterna.



LISTA DE MATERIALES |
| 1 Resistencia de 1 k 1/4 watio |
| 1 Resistencia de 10 K 1/4 watio |
| 1 Resisetencia de 1 M. ohmio 1/4 watio |
| 1 Condensador 0,01 µF ceramico disco |
| 1 Condensador 470 pF ceramico disco |
| 2 Condensadores electroliticos 10 µF 25 voltios |
| 1 transistor FET 2N5245 o 2N3819 |
| 6 Terminales para circuito impreso |
| 1 conector para cable de pilas de 9 voltios |
| 1 placa circuito impreso 4 x 6 cm |

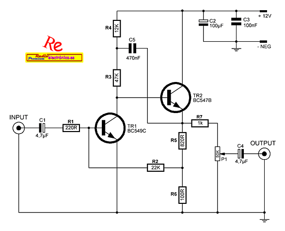
Lista de componentes |
| TR1, TR2, TR3, TR4: 2SC644 |
| TR5: 2N404 |
| R1: 500 K Preset |
| R3: 270K |
| R4: 4,7K |
| R5, R6, R12: 47K |
| R7, R14: 10K |
| R8: 15K |
| R9: 560K |
| R10: 5K Preset |
| R11: 220 ohm |
| R13: 27K |
| R15: 1K |
| C1, C7: 0.02 uF |
| C2, C5, C8, C10: 100 uF |
| C3, C4, C9: 10 uF |
| C6: 1 uF |
| D1: 1N914 |
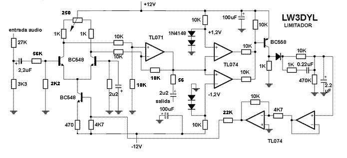
Limitador de audio (link LW3DYL)
Dejo una nueva versión de mi clásico limitador de audio, el que uso para proteger etapas de potencia, no dejando que saturen y salvando tanto a los parlantes como al excesivo calentamiento de los transistores de salida. Para los que quieran ver el artículo original anda por acá.

Pre Amplificador con Graves, Medios y Agudos
Si busca un pre amplificador de microfono muy completo, con graves y agudos, aca les dejo este documento echo por EA4NH y pasado a formato Word por mi.
Pinche aqui para descargar el documento
Circuito compresor procesador de audio (link circuitos)
Este modelo fue creado principalmente para instrumentos musicales como una guitarra eléctrica según el manual del fabricante del circuito integrado. Pero va mas allá de esto solo se debe calibrar las ganancias de entrada y salida al igual que el ratio de ataque de la compresión del mismo para darle múltiples funcionalidades como compresor de audio.
Este circuito ofrece control sobre la ganancia, puerta, bajo nivel de ruido, además del control de ratio de compresión que se ofrecen en el original. Esto permite mayor versatilidad, incluyendo la habilidad de usar el compresor en señales de nivel de línea en un estudio de grabación.

Cómo funciona
En términos generales, la compresión es un método de procesar una señal para que las señales más fuertes se hagan más suaves y se refuerzan las señales más tranquilas. Es obvio que esto reduce la dinámica de la señal pero con la ventaja de hacer más fuerte la salida al oído y más tranquilo ya que la ganancia puede ser impulsada para elevar la señal sobre el piso de ruido de línea de base. Limitación es un poco diferente que tiene un punto de ajuste de nivel superior. Cualquier señal excede estos parámetros se reduce drásticamente en volumen (o limitación).

Esto es útil ya que cuando el punto de ajuste está ajustado correctamente, es más difícil saturar o distorsionar las etapas posteriores. El SSM2165 y SSM2166 tienen ambos compresión y limitador integrados en un mismo chip.

Puesto que el chip SSM requiere 5v DC para un funcionamiento correcto, un regulador 78L05 o 7805 se ha utilizado para proporcionar una fuente de tensión estable para el circuito. La entrada de energía a los 78L05 puede ser cualquiera como mínimo de 9 volt o fuente de corriente continua superior, como una fuente de alimentación. El consumo es muy bajo (menos de 15ma).
La entrada está protegida por un circuito interno que conduce el amplificador controlado por tensión (VCA). Un capacitor de 10uF (C6) se utiliza para acoplar el búfer para el VCA. La salida de VCA es de baja impedancia y capaz de conducir 5 k ohm cargas mayores a 1 v rms.
La carga de la salida es la resistencia de entrada del dispositivo siguiente en la cadena de señal (Z). Como ejemplo, el retorno de efecto de canal de un mezclador que tiene una entrada Z de 10k que es mayor que la impedancia de carga mínima 5 k (mayor impedancia = menos carga) y es compatible con este compresor.
La entrada del SSM2166 está dirigida también a través de una cadena lateral donde es rectificado, filtrado y acondicionado para controlar el nivel de salida del VCA. Esta señal de control está variando rápidamente la ganancia de la VCA para producir la compresión y limitando los efectos sobre la señal de entrada.
Hay pasadores en el chip que permite ajustes en el circuito de control para ruido en la puerta set point, punto de ajuste de rotación y compresión. La ganancia de la VCA también es ajustable para que se pueda establecer un nivel de salida adecuado.
La señal de control rectificado es filtrada por un condensador de promedio (C4) que ha sido fijado en 4.7uF en el esquema.
Los otros controles son el control de ganancia (R10), control de la relación de compresión (R5), umbral de la puerta de ruido (R7) y ajuste del punto de rotación (R3).
Una vez que haya completado el proyecto, es hora de probar el circuito. Antes de aplicar energía, ajuste los controles de ganancia, rotación y compresión al mínimo y la puerta de ruido a la rotación media. Aplicar una señal de bajo nivel y ajuste de la ganancia para dar un nivel de buena salida. Luego ajuste el control de compresión a la cantidad deseada.
Hoja de datos del SSM2166P, pulse aqui para ver en pdf
Lista de componentes: