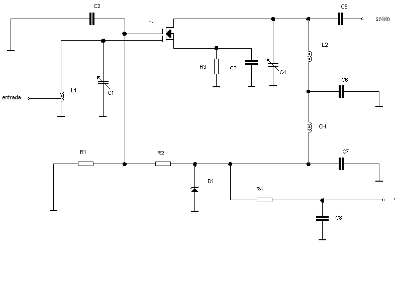
PRE AMPLIFICADOR DE RECEPCION DE 26 A 30 Mhz

Este circuito utiliza un transistor tipo 2SC2498 , el cual es un transistor MOS de efecto de campo (FET) de doble compuerta aislada protegida. Se eligió este transistor porque tiene una elevada ganancia hasta los 400 Mhz aproximadamente, lo cual lo hace apto para funcionar en 10-11 metros. Este FET trabaja en configuración de fuente común con polarización fija de compuerta 2 y entrada de señal por compuerta 1. Este tipo de configuración es excelente para conseguir alta ganancia con buena estabilidad. R3 da la polarización de fuente para que el transistor funcione correctamente; C3 desacopla a R3 para la corriente alterna. D1 mantiene la tensión de alimentación del circuito estabilizada, ante cualquier variación de la tensión que proviene de la fuente de alimentación.
La ganancia de este circuito es de 10 Db.
En caso de no conseguir un buen ajuste en L1, sacar el terminal de la derivación de la quinta vuelta y hacer una nueva bobina de 5 vueltas de alambre de 0,5 mm de diámetro montada sobre la L1 original y conectar un extremo de esta nueva bobina a masa y el otro al conector de entrada repitiendo el ajuste.
| R1 47 kΩ | C1 Trimer de 4 a 20 pF | D1 1N759A diodo zener 12V ½W |
| R2 100 kΩ | C2 1 nF cerámico | T1 2SC2498 |
| R3 270 Ω | C3 1 nF cerámico | CH Choque de Rf de 33 µH |
| R4 220 Ω | C4 Trimer de 4 a 20 pF | |
| C5 8.2 pF cerámico | ||
| C6 1 nF cerámico | ||
| C7 1 nF cerámico | ||
| C8 1 nF cerámico | ||
L1 15 vueltas de alambre de 0,5 mm de diámetro sobre una forma de 6 mm. La derivación se toma en la quinta vuelta contando desde la masa. a espiras juntas |
||
L2 12 vueltas de alambre de 0,5 mm de diámetro sobre una forma de 6 mm. a espiras juntas |