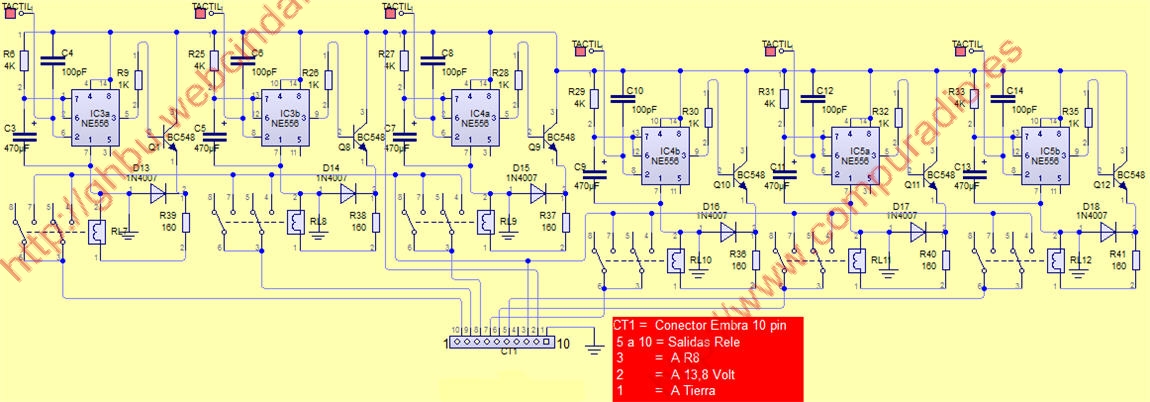
CIRCUITO PARA CAJA DE MANDO ELECTRONICO
CON ENCHUFE

Tactil
Circuito

CIRCUITOS IMPRESO:

Control Tactil

Impreso

Vista

Materiales

 

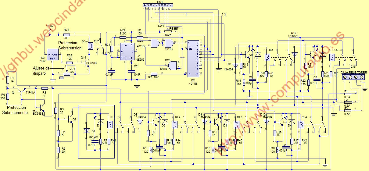
Control Reles

impreso

Vista Componentes

Materiales

Cerrar ventana