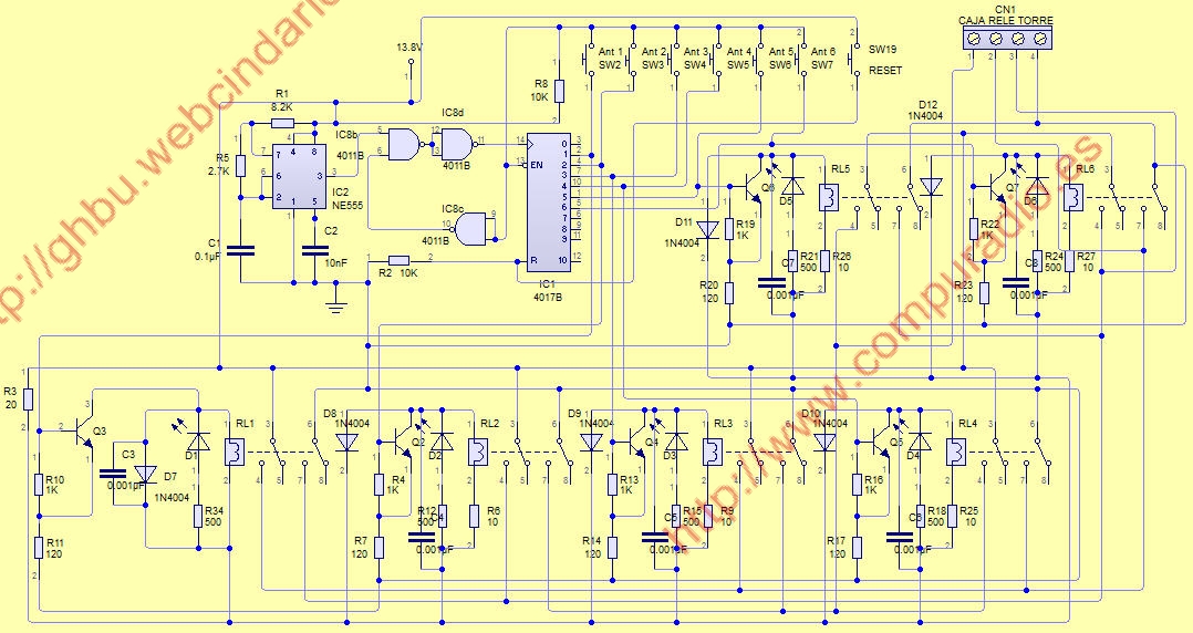
CIRCUITO PARA CAJA DE MANDO DE SEIS POSICIONES

Circuito

CIRCUITO IMPRESO

Impreso

Vista

Materiales

Cerrar ventana