SINTONIZADORES DE ANTENAS
[TRANSMATCH]

SINTONIZADOR T
Introduccion:
Los sintonizadores de antenas nos ayudaran a acoplar la impedancia de la antenas con nuestro equipo, esto permite que el equipo trabaje más holgadamente.
Cuando está en recepción, se deberá cortocircuitar la entrada [RX/TX] con la salida [Antena], porque si no atenuara la señal de recepción, esto se puede hace mediante una llave bi-polar preferentemente de porcelana o que funcione en forma automática con un relé, acá les deja un circuito de relé por si quieren fabricarlo
Existen varios tipos de sintonizadores, acá les pondré algunos ejemplos.
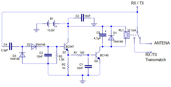
CONMUTADOR DE RX/TX ELECTRONICO

Los rele en reposo, Rele 1 y Rele 3, estan en recepcion, cuando se le aplica una señal de RF desde el transmisor, en IN, se activan los rele y la transmicion pasa por atravez del transmatch, en este caso.
El Rele 2 lleva dos diodos led, este es sola mente un indicador de recepcion y transmicion.
La tension de alimentacion es de 12 volt al igual que los reles.
OTRO CONMUTADOR DE RX/TX ELECTRONICO

En caso que el retardo de RX a TX sea muy grande, reduzca la capacidad de C5 de 4,7 μF a 2,2 μF.
Circuito impreso del conmutador

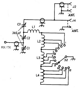
Sintonizador T

Materiales
L1 = 12 espiras, alambre de 1,5 mm, la separacion entre espiras es de 1 cm aprox, se debana sobre un tubo de PVC de 2"
L2 = 21 espiras, alambre de 1 mm, la separacion entre espiras es de 1 cm aprox, se debana sobre un tubo de PVC de 2"
C1 = Condenzador de 0,001 μF / 2 Kv los puedes encontrar en televisiones antiguas
C2 = Condenzador de 500pF / 2 Kv los puedes encontrar en televisiones antiguas
CV1 = Condenzador variable de 250 pF convendria que fuera de ceramica, sino tiene uno de radios antiguas el mas pequeño
CV2 =
Condenzador variable de 1000 pF convendria que fuera de ceramica, sino tiene uno de radios antiguas el mas pequeño
SW1 = Llave conmutadora, puede ser de 5 polos 1 posicion, tipo porcelana, si no tienen puede usar de baquilita
CH = Choque de RF de 2.5 mH
Construccion
Las bobinas deberan tener:
L1 = Derivacion en la 3ª espira para la banda de 10 Mts(A), en la 6ª espira para la banda de 15 Mts(B) y toda la bobina para la banda de 20 Mts(C)
L2 = Derivacion en la 9ª espira para la banda de 40 Mts(D) y toda la bobina para la bande de 80 Mts(E)
Se monta sobre un gabinete metalico
Sintonisacion
Para sintonizar la antena, primero movemos CV1 a minina ROE y luego CV2, el SW1 debera estar en la posicion segun la banda que vamos a trabajar.
Para la recepcion se debera de poner una llave que cortocircuite la entrada (RX / TX) y la salida (Antena). Tambien se puede mecanizar con un rele.
SINTONIZADOR T
Materiales
C1 y C2: Condensadores variables con una capacidad máxima de 150 a 200 pf. Separación entre placas: 1 mm.
L: Bobina de 63.5 mm de diámetro, 2.35 vueltas/cm, y una longitud total de 101.6 mm con un total de 24 vueltas, alambre de 2 mm.
Derivaciones cada 2 vueltas. Total 11 derivaciones.
S1: Conmutador con aislante de cerámica, de 5 posiciones y 3 polos.
S2: Conmutador con aislante de cerámica, de 11 posiciones y 1 polo.
SINTONIZADOR ATU

Materiales
L1 = 15 vuetas, almbre Nº 24 (0.50 mm de diametro) sobre una forma de 1/4 pulgada.
L2 = 28 vuelas, almbre Nº 24 (0.50 mm de diametro) sobre toroide tipo T50-6, dos derivaciones a la 7ª espira de cada extremo.
L3 = 28 vuelas, almbre Nº 24 (0.50 mm de diametro) sobre toroide tipo T50-2,
derivaciones en la 5ª, 10ª y 15ª espira del extremo de L2
L4 =
36 vuelas, almbre Nº 24 (0.50 mm de diametro) sobre toroide tipo T68-2, derivaciones en la 6ª, 12ª y 18ª espira del extremo de L3
C1,C2,C3 = Condensador Variable de tres cuerpos de 365 pF cada uno
S2 = Llave conmutadora de 12 posiciones unipolar
Toroides
T50-2 (Rojo)

OD = .500 in / 12.7 mm +/- 0.02 in
ID = .303 in / 7.70 mm +/- 0.02 in
Ht = .190 in / 4.83 mm +/- 0.02 in
Optimo Rango Circuito Resonante
para la más alta y la más baja Q pérdida en el núcleo
250 KHz - 10 MHz
T50-6 (Amarillo)

OD = .500 in / 12.7 mm +/- 0.02 in
ID = .303 in / 7.70 mm +/- 0.02 in
Ht = .190 in / 4.83 mm +/- 0.02 in
Optimo Rango Circuito Resonante
para la más alta y la más baja Q pérdida en el núcleo
3 MHz - 40 MHz
T68-2 (Rojo)

OD = .690 in / 17.5 mm +/- 0.02 in
ID = .370 in / 9.40 mm +/- 0.02 in
Ht = .190 in / 4.83 mm +/- 0.02 in
Optimo Rango Circuito Resonante
para la más alta y la más baja Q pérdida en el núcleo
250 KHz - 10 MHz
Ajuste y Aclaracion
Este sintonizador esta calculado para equipos QRP (baja potencia), se puede fabricar para equipos de alta potencia, respetando la cantidad de vueltas de las bobinas pero aumentando el diametro de conductor a 2mm y poniendo toroides mayores tipo T106-2 y T106-6 ( OD = 1.06 in / 26.9 mm +/- 0.02 in,
ID = .570 in / 14.5 mm +/- 0.02 in,
Ht = .437 in / 11.1 mm +/- 0.025 in Para substituir a los T50-2 y T50-6 ) y tipo T 200-2 ( OD = 2.0 in / 50.8 mm +/- 0.025 in,
ID = 1.25 / 31.8 mm +/- 0.025 in,
Ht = .550 / 14.0 mm +/- 0.03 in para substituir al 68-2)
El ajuste se hace por medio de el condensador variables (C3) y cambiando de espira con el switch (S2), para 80 Mts usara casi todas las espiras y para 10 Mts unas pocas espiras.
SINTONIZADOR ATU
Materiales
C1 =
250 pF
C2 = 500 pF
L1 = 31 mH, 39 vueltas, alambre de 2mm, sobre nucleo de aire de 2", longitud total de la bobina 102mm
L2 = 0.25 mH, 4 vueltas, alambre de 2mm, sobre nucleo de aire de 1,2", longitud total de la bobina 51mm
Llave conmutadora de 5 posiciones unipolar
SINTONIZADOR ANTENA MFJ-945E

PULSE EN LA IMAGINE PARA AMPLIAR
ACOPLADOR Z-MATCH
VS-300



