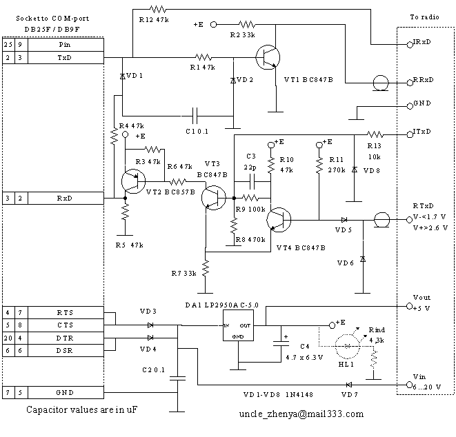
La programación por cable está destinado a ser utilizado con un ordenador puerto RS-232 para la programación de radios y otros dispositivos.El objetivo principal de este cable esquemas es invertir los niveles de señal. Esto es así porque la lógica de puerto COM es un nivel de baja tensión, la lógica cero es un nivel alto de tensión. Otro objetivo es el correcto nivel de voltaje de transformación con respecto a la programación de radio circuitos reales. Y nada debe obtener quemado ...
Esquema
CIRRCUITO IMPRESO



INTERFASE KENWOOD

Circuitos de conexión para cable universal
(tomas de radios móviles, ya que se muestran están conectados a tomas de corriente)










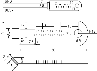
GP-340 conector (proyecto por el Sr. K. Bokhanov)





VT1, VT3, VT4 transistores BC847 pueden ser similares o (es decir, BC547B, etc), VT2 puede BC857 o similar (es decir, BC557B, etc.) Rápido diodos de silicio de cualquier tipo van a hacer, por ejemplo 1N4148 o LL4148 en caso MiniMELF . LP2950 es sustituible con LM2951 con las resistencias, 78L05 es la peor opción debido a su alto consumo de corriente propios. Es posible dejar de trabajar en algunos casos. Use 78L05 with an external power source. 78L05 uso con una fuente de alimentación externa.
RRxD y cable para conexiones RTxD deben estar protegidos. Multiwire de cable de baja capacitancia mutua entre los cables es también aplicable. Contrario a TxD RxD injerencia en la programación tendrá como resultado el fracaso. Es importante para algunas radios KENWOOD.
Es conveniente utilizar un conector para conectar la radio en particular a las tomas de la programación de cable. DB9 se recomienda como una gran fiabilidad.
KENWOOD Cable de conexión con radios portátiles tiene una característica específica. Tomas de radio han destacado los anillos de goma, con lo que tomas estéreo estándar no puede ser conectado con firmeza. La toma de las bridas deben ser terreno fuera de hasta 5 mm de diámetro. El jack de los casos debería reducirse en consecuencia.
TK-353 radios se ponen en el modo de programación mediante la celebración de un lado a continuación el botón PTT y botón C mientras que la radio en la alimentación. Mantenga los botones hasta que "- PC -" aparece en su pantalla. TK-250 entra en el modo de programación pulsando la lámpara y Lo botones mientras enciende el radio.
MOTOROLA GP300 conector en uso 2 amperios diodo si pretende transmitir con el cable conectado o 1 amperio diodo lo contrario.En MOTOROLA P040-P080 conector jack de moler de la brida hasta el gato puede estar sentado firmemente. Este conector no necesita una fuente de alimentación externa, si se dispone del puerto por un software de programación.
MOTOROLA CM serie radios móviles se programan en la parte posterior del conector de accesorios. La programación de cable no es alimentado desde el puerto. La fuente de alimentación puede ser tomada de la radio o la fuente de alimentación si se dispone de conector de accesorios. El conector del cable de programación correspondiente fue diseñado por Vadim UA9MIR
MOTOROLA CM serie radios móviles pueden ser también programado a través de la toma de micrófono frontal.La programación de cable es conectado a la toma de la radio. El conector del cable de programación correspondiente fue diseñado y probado por Belu Daniel (Rumanía).
En MOTOROLA GP-340 Conector de la salida de voltaje se limita a unos 3 voltios. Las toma se utiliza, se muestra en la figura.
MOTOROLA MAG UNO radios están programados con el conector específico con diferentes transmitir y recibir datos de las líneas. Que se inserta firmemente en el zócalo, el jack estéreo de 2,5 mm debe ser la punta de tierra fuera como se muestra en la foto. Jacks before and after the modification are shown. Tomas antes y después de la modificación se muestran. La foto es proporcionado por Alexander 'Gulliver'.
VERTEX VXR-5000 y VXR-7000 software de programación funciona mal en las modernas computadoras con procesadores rápidos. Computadoras con i80486 recomienda VERTEX, iCeleron procesador de 433 MHz también puede ser aplicable.
Un inusual conector se necesita para radios KENWOOD TK-690/790/890. El común de transmisión de datos y la recepción se utiliza la línea.
El cable se puede utilizar como interfaz para una CAT tranceiver control. Este cable incluye conector separado Tx y Rx de datos y líneas de alimentación eléctrica de la radio.
Alexander Nesterov ha diseñado la serie de radio TAIT T2000 conector. La idea principal es el nivel adicional invertion utilizando una lógica CMOS IC. CD4093 se recomienda porque tiene Schmitt desencadenar insumos. Sin embargo, cualquier invertor CMOS pueden ser utilizados. IC entradas no utilizadas (no productos) debe ser conectada a tierra.
Alexander Nesterov también ha diseñado el programador esquemáticos mejoras (VD8 y R13) y un conector para programar MAXON SL500 radios. El programador se utiliza como un tampón no invertir. En SL500 conector VD1 y VD2 diodos proporcionar una protección extra de la radio. Se pueden omitirse si se desea.
Oleg EX8MLT ha propuesto HYT TC-500 radios conector. Es diferente de KENWOOD portátiles conector que se utiliza para otros HYT radios. Ambos conectores deben ser conectados simultáneamente.
Alexander Ivanov ha diseñado un conector para ALTAVIA radios. Estas radios están diseñados y fabricados en Rusia. El conector es similar al conector MOTOROLA P040/P080 portátiles, pero no necesita fuente de alimentación externa.
Alexander UA9CEE ha diseñado un conector estándar GX-2000 radios. La radio debe ser programado con computadoras lentas (se recomienda procesador de 166 MHz tasa o menos) en MS DOS.
Valery UA6LPG ha diseñado un conector para Granit ruso-202 radios. Programador esquemáticos es clásico. La radio se pone en modo de programación mediante la celebración de "Phi", mientras que el botón de alimentación.
Yuri US5IVZ ha diseñado un conector para DRAGON SY-5430 programables radios. Debe estar relacionado con el micrófono conector.
Federico Menthe (Argentina) ha modificado las radios TAIT conector. Ahora es capaz de programar la serie T3000 de radios de mano.
Vladimir Vashchenko ha diseñado un conector esquemas para VERTEX VX-800, VX-4000, VX-6000, etc Estas radios tienen un conector de accesorios.
Vladislav Bashaev ha diseñado un conector para ICOM IC-31G/41G esquemas.
Alexander 'Gulliver' ha propuesto el conector para el VECTOR VT-44 MILITARES LPD portátiles de radio.
RN3ADR romana con la del autor participance ha diseñado el conector para SIMOCO SRM-9000 radios de serie.Antes de la programación de la radio debe estar encendido. Para ello presiona y mantiene SW1 botón HL1 hasta LED se enciende. Programación después de apagar la radio por la celebración el botón hasta que el LED se apaga. Ahora puede desconectar el cable de programación de la radio.
Una conexión a los dispositivos con un procesador estándar no la tensión de alimentación (cable y teléfonos celulares) requiers un conector especial. A TxD clave poder se toma del teléfono, por lo que la lógica de niveles de entrada no puede ser superior a la tensión de alimentación del procesador. Por ejemplo SENAO SN-258 está conectado por su conector de esta manera: TxD - cont. 1, RxD - cont. 1, RxD - cont. 2, GND - cont. 2, GND - cont. 3, Vbat - cont. 3, Vbat - cont. 5. 5. R1 resistencia puede ser omitido debido a que el teléfono tiene una RxD circuito interior 47 kOhm resistencia a la tierra.
El conector de los teléfonos celulares pueden ser utilizados para la aplicación de los comandos AT-o sustitución del firmware. No hay control de flujo por hardware de circuitos en el conector. El Siemens se muestra conector específico. Utilícelo para comandos AT-con el interruptor apagado, para descargar el firmware con el interruptor encendido. El Siemens teléfono, conexión de pines es www.pinouts.ru. Para obtener más información, favor de buscar sitios específicos de teléfonos celulares.
La programación por cable placa de circuito impreso (97,2 kB) fue diseñado por Valery UA6LPG no con componentes de chip. Con el fin de imprimir guardar la imagen GIF en el disco. A continuación, abra el archivo GIF con Adobe Photoshop (o cualquier otro editor) y cambiar la resolución de la imagen a 600 dpi (buscar en Imagen / Tamaño de imagen). Print it, it will be of the right size. Impresión, será del tamaño adecuado.
Tenga en cuenta que la resistencia Corteza y un LED se utilizan sólo para indicar la tensión de alimentación. Puede omitir R12, Corteza y un LED, el circuito de trabajo. Algunas palabras están en ruso, las palabras más significativas son traducidos. El valor recomendado es de 4,3 kOhm Corteza de reducir al mínimo el consumo de corriente, el LED se iluminará ligeramente.
Correctamente la programación por cable no necesita ajuste. Pero ... Vamos a ver la técnica de solución de problemas si el cable no funciona..
1. 1. Compruebe cuidadosamente la asamblea. Comprobar la correspondencia con el componente de diagrama esquemático. Estos son los errores más comunes en la programación por cable de montaje.
2. 2. Asegúrese de que los cables no están rotos y todos los contactos son fiables, sobre todo en una conexión a la radio. Roto los cables son motivo frecuente de los fallos de funcionamiento. ˇAtención! La conexión a la radio debe ser confiable. Round stereo jacks must be plugged in firmly until stop. Ronda tomas estéreo debe estar conectado con firmeza hasta la parada. Sus alas pueden ser de tierra, si fuera necesario. RJ-11 y RJ-45 conectores obtener fácilmente oxidados. Socket contacts may be cleaned with an erasor scrap. Enchufe de contactos se puede limpiar con un erasor chatarra. Jack contactos se puede limpiar con una gruesa aguja.
3. 3. Asegúrese de que el regulador de voltaje de salida es 5V + / - .1 V. El voltaje equivocado puede producirse debido a defectos o mal montaje de puerto serie extensión piezas. Por favor, tenga en cuenta que el puerto serial de mayo hasta el circuito de potencia, mientras que sólo el acceso a la radio.Algunos programas de software (especialmente hecho por Motorola) no da el poder desde el puerto, por lo que se necesita alimentación externa.
4. 4. Asegúrese de que el software y sistema operativo es correcta. El error más común está ejecutando programas de DOS en Windows. Puerto de acceso a la técnica es diferente en Windows, DOS programas de acceso incorrecta. Uso de MS DOS o Windows'98 en modo DOS para tales programas.
5. 5. Asegúrese de que la radio se enciende correctamente, se enciende y funciona como es debido. Uncareful bordo de la línea o eliminar la quema de los circuitos de radio interior con la mala programación de cable hace que el radio unprogrammable. La batería de un radio portátil debe ser cargado por completo. Una radio móvil debe ser alimentado con una fuente de alimentación.
6. 6. Considerar las características específicas de la radio están programando. La mayoría de las radios se ponen en la programación (clonación) en modo automático. Algunos se ponen en las radios de programación (clonación) en modo manual pulsando una serie de botones al mismo tiempo de encender. Algunas radios necesidad apremiante especificado botones para comenzar la carga o descarga de datos. Algunas radios pueden ser bloqueadas para evitar que leer o escribir datos. Consulte los manuales de radio o buscar en la web de información.
Pagina Original HA7JCA traducido por Google.