|
CIRCUITOS VOX CONTROL O CONMUTADOR DEL RELE POR SONIDO
Circuito 1:
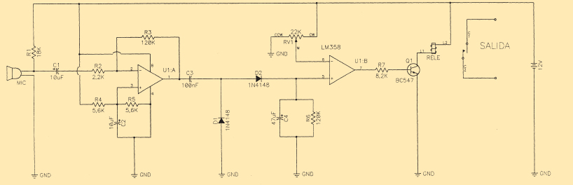
Circuito de interruptor sonoro que es activado por el ruido captado por un micrófono. Alimentado a 9-12 volts.
El sonido captado por el micrófono (Mike) es aplicado al transistor Tr1, que amplifica la señal unas 80 veces, y aplica la señal amplificada al amplificador operacional 741, el cual amplifica la señal a un valor mucho mayor, aunque el nivel de amplificación es regulado por la resistencia ajustable P1 (P1 ajusta la sensibilidad del circuito).
Los condensadores C2 y C3 limitan la banda pasante útil del micrófono utilizado y los diodos D1 y D2 actúan como detector y doblador de tensión, rectificando la señal amplificada captada por el micrófono y provocando la carga del condensador C1. La tensión de carga de C1, si es de nivel suficiente, provoca la conducción del transistor de salida Tr2, el cual puede activar cualquier dispositivo conectado a su colector, en este caso el relé RL1, el cual a través de sus contactos, puede gobernar un dispositivo conectado, por ejemplo, a la red eléctrica (una bombilla, un motor, etc...).
El micrófono es de tipo dinámico y será conectado a los terminales x,y del circuito. A tener en cuenta al montar el circuito de conectar correctamente los diodos D1 y D2 y los condensadores C1, C5 y C6, que tienen polaridad.
La sensibilidad del circuito se ajusta mediante la resistencia ajustable P1. Puede ajustarse de manera que batiendo las manos (aplaudiendo) a una distancia de un metro se active el relé durante un instante. No ajustar la sensibilidad al máximo para evitar activaciones del relé intempestivas, o que se active con el ruido ambiente normal.
Puede introducir retardos en la desactivación del relé RL1 dentro de ciertos límites, variando el valor del condensador Cx en paralelo con la bobina del relé. Este condensador puede adoptar valores desde unos pocos microfaradios a varios cientos de microfaradios (a mayor capacidad, mayor retardo en la reposición del relé).
Lista de componentes
R1
R2
R3, R8
R4
R5
R6
R7
P1
C1
C2, C4
C3
C5
C6
Cx
Tr1, Tr2
IC1
D1, D2
RL
MIKE |
270 ohm
39 Kohm
10 Kohm
4,7 Kohm
1 Kohm
39 ohm
68 Kohm
4,7 Mohm resistencia ajustable
33 µF - 16 V electrolítico
100 nF cerámicos
47 pF cerámico
1 µF - 16 V electrolítico
100 µF - 16 V electrolítico
ver texto, electrolítico
Transistores BC 208 B o BC 238 B.
Amplificador operacional 741 (LM741CN, µA 741...)
Diodos 1N4148
Relé 9-12 V
Micrófono dinámico |

Circuito 2:
Este circuito cuando detecta la señal sonora captada por el micrófono, activa el relé antes mencionado. Esta es una de las muchas aplicaciones de los circuitos vox, pues estos circuitos se encuentran en multitud de aparatos. Por ejemplo ajustando la sensibilidad del circuito, podemos utilizarlo como sensor de alarma, de forma que en una habitación o local silencioso, baste un sonido de una intensidad determinada, para que el relé active una sirena o alarma. Otra aplicación interesante es controlar el sueño de un niño pequeño desde otra habitación.
Para esto, solo hace falta conectar el relé a una sirena de poca potencia, o a una luz, la cual se encenderá al producirse el llanto del niño, o cualquier otra señal que supere el umbral sonoro ajustado. Una aplicación muy curiosa para el circuito vox, es como disparador de un temporizador (por ejemplo el del número anterior de nuestra revista), el cual puede activar una lámpara. De esta manera, basta entrar en una habitación y producir cualquier sonido, para que la luz se encienda automáticamente y durante un tiempo determinado, como el disparo se produce por sonido, la luz permanece encendida, mientras que estemos en la habitación, produciéndose su apagado, un tiempo después de habernos marchado, con lo cual el consumo de la bombilla es mínimo.
El circuito también puede utilizarse en pequeños juguetes o automatismos, ajustando su sensibilidad, de manera que al producirse una palmada el motor del juguete o aplicación se conecte. Puede utilizar esta idea, para divertir o asombrar a sus hijos. Una aplicación un poco más sofisticada, seria emplear este circuito, para activar un pequeño icrotransmisor, de manera, que cuando alguien hable en una habitación, nosotros podemos oír a distancia. En este caso, la autonomía del transmisor aumenta, pues solo emite durante el tiempo que dura la conversación. Además, el riesgo de detección de la portadora del transmisor, se ve reducido, al no estar transmitiendo continuamente.
Además de todas estas aplicaciones, y de muchas otras que sin duda se les ocurrirán para este circuito, el mismo puede utilizarse también como sensible tarjeta de relé, es decir como un relé que se activa por medio de una tensión, que nosotros podemos ajustar de antemano, y con un consumo de corriente mínimo. La aplicación como tarjeta de relé, les permite usar este circuito en todas aquella aplicaciones, en las cuales deseen controlar un relé, o producir su disparo al alcanzarse una tensión determinada, por ejemplo, con una pequeña resistencia dependiente de la Luz (L.D.R), es muy sencillo fabricar un divisor de tensión, que active nuestro circuito, lo cual les puede servir para diseñar una barrera de luz, un sensor crepuscular, o una alarma. Si sustituyen la LDR por una resistencia dependiente de la temperatura, pueden utilizar el circuito como sensor de sobre-calentamiento.
Las aplicaciones que pueden dar a este circuito vox, trabajando como tarjeta de relé, son tantas y tan variadas, que no podríamos abarcarlas todas en tan poco espacio. Como pueden apreciar, este es un circuito "abierto" a nuevos diseños y aplicaciones, que sin duda el lector ya está imaginando, así pues les animamos a que experimenten y desarrollen sus propias aplicaciones al tiempo que se divierten con este sencillo, pero a la vez versátil circuito.


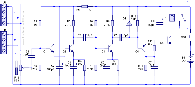
Circuito 3:
El transistor Q1 es utilizado como un emisor seguidor y entrega en su entrada una impedancia alta, con esto se iguala de mejor forma la impedancia de salida de un micrófono cerámico o cristal conectado al auto voz en J1 ó J2. Una parte del sonido captada por el micrófono es transferida a Q1 a través del control de sensibilidad R13. Luego la señal de Q1 se acopla directamente a Q2; Eldivisor de voltaje conformado por R1 y R2, además de R4, estabilizan a los transistores Q1 y Q2.
Los transistores Q2 y Q3 se desempeñan como amplificadores de audio acoplados a un circuito de alta ganancia y transfieren la señal a Q4. Antes de que la señal llegue a Q4, se restaura negativamente por el diodo D1, colocando la señal por debajo de cierto nivel de referencia de corriente directa (9 voltios). Un voltaje negativo es necesario sobre la base de Q4, con respecto a su emisor, y la acción restauradora coloca la señal en una mejor posición para colocar Q4 dentro o fuera del circuito.
Cuando Q4 conduce, también conduce a Q5, y cuando esto sucede, activa el relevo K1. El capacitor C7 toma una carga en tanto Q4 está conduciendo, se descarga cuando Q4 deja de conducir. El tiempo necesario para que C7 se descargue, por debajo del punto en que Q5 está conduciendo, este tiempo es suficiente para que K1 se desactive.
El tiempo de arranque es exactamente una fracción de segundo y se determina por el tiempo que se necesita para recorrer el devanado del relevo.
Las conexiones de P1 y P2 deben de ser de la forma siguiente: P1: Pin 3 y 4 al interruptor del motor de la grabadora o el interruptor de otro aparato, pin 1 y 2 al clavijero del micrófono.
P2: pin 1 y 2, al micrófono directamente, pin 4, conectarlo al pin 1 directamente, pin3, insertar el interruptor pulsador del micrófono, del interruptor, un extremo va conectado al pin3 y el otro al pin4; esta conexión (intercalar interruptor) es únicamente si el micrófono tiene un interruptor de presión, si no lo tiene omitir esta conexión.
Lista de componentes
Capacitores:
C1: 0.1 µF. cerámico 25 voltios
C2, C4, C6, C8: 100 µF. electrolítico 12 voltios
C3, C5, C7: 10 µF. 12 voltios
D1: 1N34 (NTE 109).
Transistores:
Q1, Q2, Q3, Q5: 2N2925 (NTE 199)
Q4: 2N404 (NTE 102)
Resistores:
R1: 1M
R2: 270k
R3, R7,R8: 2.7K
R4, R9: 560 ohmios
R5: 1K
R10: 33K
R11: 22K
R12: 47K
R13: 1M potenciómetro
K1: Relevador(relevo, relay) bobina para 7.0 mA. 9 voltios.
J1, J2: conector miniatura de chasis de 4 clavijeros.
P1, P2: Cable conector macho miniatura con 4 espigas, blindado OBSERVACIóN: Los cables exteriores deben de ser blindados.

Circuito 4;

Circuito 5:
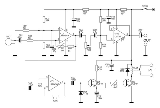
El esquema del circuito se puede ver en la figura número uno. La señal procedente del micrófono se aplica a la entrada de un preamplificador formado por el operacional IC01A y los componentes asociados. La relación entre la resistencia R02 y la combinación de la resistencia R05 con el potenciómetro P01, determina la ganancia de este paso. La resistencia R01 proporciona la correspondiente polarización en el caso de que se utilice un micrófono electret. Esta resistencia se eliminará si se utiliza un micrófono dinámico. El divisor de tensión formado por las resistencias R03 y R04 polarizan las entradas no inversoras de los operacionales IC01A e IC01B, que así mismo están desacopladas por el condensador C02.
La señal amplificada se aplica, a través del condensador C04, al potenciómetro P02, que se encarga de dosificar la señal de salida. El operacional IC02 está montado como seguidor de señal, por lo que tiene una alta impedancia de entrada y una baja impedancia de salida, para que no resulte cargado por la impedancia de entrada del transceptor. El potenciómetro P02 dosifica la señal de salida para ajustarla al nivel de entrada del transceptor.
La alimentación de estos dos operacionales se realiza a través de las resistencias R06 y R09. Los condensadores C03 y C06 desacoplan esta línea de alimentación, para evitar posibles ruidos que puedan aparecer al tomar la tensión de la batería del automóvil.
La señal presente en la salida del operacional IC01A se aplica a un amplificador operacional, IC01B, a través del condensador C08. La ganancia de este paso está determinada por la relación de las resistencias R10 y R11. La señal amplificada por este operacional se rectifica mediante el diodo D01, produciéndose una tensión positiva que hace conducir al transistor Q01 y por tanto cargando el condensador C10. La tensión presente en C10 se aplica a la base del transistor Q02, el cual, al ponerse en conducción, acciona el relé RL01, cuyos contactos cerrarán el circuito de PTT del transceptor. El tiempo que permanece el relé activado después de transmitir viene determinado por el valor del potenciómetro P03, que hará que se descargue más o menos rápidamente el condensador C10. El diodo D02, en paralelo con la bobina del relé, limita las extracorrientes que se producen en el momento de cierre o apertura del relé, para de esta manera proteger el transistor Q02.



AJUSTE.
Una vez completado el montaje, lo conectaremos al transceptor y procederemos al ajuste del circuito. El potenciómetro P01 ajusta la ganancia del paso de entrada y por tanto la señal de audio que aplicamos al circuito del relé. Su posición será la mínima necesaria para que el relé se accione adecuadamente al hablar de forma normal delante del micrófono. El potenciómetro P02 regula la señal de audio que aplicamos al transceptor y para su ajuste necesitaremos un medidor de desviación, circuito que ya se ha descrito en un anterior artículo. Si no se dispone de este medidor, será necesario el control de otro radioaficionado para el ajuste de este potenciómetro. El potenciómetro P03 ajusta el tiempo que permanece activado el relé después de terminar de hablar. Si este tiempo es muy largo, es posible que perdamos algo del principio de la transmisión del corresponsal, mientras que si este tiempo es muy corto, es posible que el relé se desactive en las pausas de modulación. La experiencia nos dará el ajuste correcto. Si es necesario, se puede reducir la capacidad del condensador C10 hasta 47 microfaradios o menos.
Como ya se ha indicado, será preciso eliminar la resistencia R01 si el micrófono que se vaya a utilizar es del tipo dinámico.
Las pruebas realizadas con el prototipo han sido satisfactorias, permitiendo la operación del transceptor de VHF con total comodidad. El micrófono se instaló en el parasol del automóvil.
C01 |
4,7µ |
C02 |
10µ |
C03 |
10µ |
C04 |
4,7µ |
C05 |
4,7µ |
C06 |
10µ |
C07 |
10µ |
C08 |
100n |
C09 |
100n |
C10 |
100µ |
C11 |
10µ |
D01 |
4148 |
D02 |
4148 |
IC01 |
LM1458 |
IC02 |
LM741 |
MIC1 |
MICRO |
P01 |
1M |
P02 |
10K |
P03 |
4K7 |
|
Q01 |
BC549 |
Q02 |
BC549 |
R01 |
1K |
R02 |
1K |
R03 |
39K |
R04 |
39K |
R05 |
1K |
R06 |
10 |
R07 |
39K |
R08 |
39K |
R09 |
10 |
R10 |
10K |
R11 |
100K |
R12 |
470 |
R13 |
1K |
RL01 |
RELE |
SW01 |
1×ON |
|
Cerrar ventana |