|
CARGADORES CON FUENTES DE ENERGÍA ALTERNATIVAS Parte 1
|
Conjunto de circuitos cargadores de pilas recargables y baterías utilizando como suministro algún tipo de generador de energía alternativa: Generadores solares, generadores eólicos, etc...
1- Cargador de batería de 12 V con energía eólica, empleando un motor de 12V como generador
2- Cargador de batería de 6 V con energía solar, usando un panel solar de 12 V
3- Cargador de grupo con células solares, empleando un convertidor-elevador de tensión
4- Cargador de batería de 12 V con energía solar, similar al segundo circuito.
5- Sencillo cargador con células solares de jardinería, obtenidas de las pequeñas luces nocturnas ornamentales
6- Sencillo cargador solar de pilas recargables, muy sencillo
7- Controlador shunt de carga de baterías por paneles solares o aerogeneradores
8- Cargador solar de pilas y baterías con base multipropósito, para carga de distintos tipos de pilas y baterías
9- Circuito supervisor de carga para alimentación solar
10- Cargador de Fuentes de Energias Alternativas Parte 2
1- CARGADOR DE BATERÍA DE 12V CON ENERGÍA EÓLICA
|

Cargador de baterías eólico. (Haz clic en la imagen para ampliar).
|
|
Este circuito es un circuito cargador de baterías mediante energía eólica, empleando un motor de corriente continua como generador eléctrico (funcionando a la inversa, como conversor de energía mecánica en eléctrica). La tensión de salida generada por el motor es proporcional a su velocidad de giro. El chip LTC1042 monitoriza la tensión de salida y proporciona la siguiente función de control:
1- Si la tensión de salida está por debajo de 13,8 V, el circuito de control está activo y la batería de NiCad (o de NIMH) se carga a través de la fuente de corriente realizada con el chip LM334. La batería de plomo-ácido no está en carga.
2- Si la tensión de salida está entre 13,8 y 15,1V, la batería de 12 V de plomo-ácido se está cargando, a razón de una tasa de carga de 1 amperio/hora (limitada por el transistor MosFET de potencia)
3- Si la tensión del generador excede los 15,1V (una condición causada por un fuerte viento, o cuando la batería de 12 V está totalmente cargada), se conecta una carga fija mediante un segundo transistor MosFET, absorbiendo parte de la corriente suministrada por el motor aerogenerador, evitando así que la batería pueda deteriorarse por sobrecargas. Además, esto tiende a frenar el giro del generador, limitando la velocidad de giro de éste, evitando que se pueda dañar.
Este cargador eólica puede ser utilizado como una fuente remota de energía donde la energía eólica es abundante, como en veleros o en repetidores de radio ubicados en lugares remotos. A diferencia de los paneles de energía solar, este sistema funcionará con mal tiempo y por la noche
|
|
Circuito tomado de ElectroSchematics.com
13/09/2010
Volver al índice
|
2- CARGADOR DE BATERÍA DE 6 V CON ENERGÍA SOLAR
|

Cargador de baterías con energía solar.
|
|
Se trara de un circuito para cargar baterías de plomo-ácido o de Ni-Cd (o NiMH) empleando energía solar. El circuito emplea la electricidad generada por un panel solar de 12 voltios para cargar baterías recargables de 6 voltios 4,5 Ah. El cargador dispone de regulación de tensión y corriente y de desconexión por sobretensión.
El circuito emplea un panel solar de 12 voltios y un circuito integrado regulador de tensión LM 317. El panel solar consiste en un conjunto de células solares cada una de las cuales proporciona 1,2 voltios, con una tensión de salida total de 12 V DC. La corriente de carga pasa por el diodo D1 hacia el regulador de tensión LM317. Ajustando la tensión de la patilla Adj del integrado, se regula la tensión y la corriente máxima que éste entrega en su salida. El trimmer VR se coloca entre la patilla Adj y masa para obtener una tensión de salida de 9 voltios hacia la batería. La resistencia R3 limita la corriente de carga, y el diodo D2 previene la descarga de la batería cuando no recibe corriente de carga (por la noche, por ejemplo).
El transistor T1 y el diodo zéner ZD actúan como interruptor electrónico cuando la batería está totalmente cargada. Cuando la tensión de la batería alcanza 6,8 voltios, el diodo zéner entra en conducción y proporciona corriente de base al transistor T1, el cual pone prácticamente a masa la patilla Adj del regulador de tensión LM317, con lo cual éste pasa a entregar una tensión muy baja a su salida, cesando la carga de la batería, con lo que se evita la sobrecarga de ésta.
Puede emplearse este circuito para cargar baterías de 12 voltios si se emplea un panel solar capaz de entregar al menos 18 voltios a su salida, sustituyendo el diodo zéner por uno de 12 voltios, y ajustando VR para obtener una tensión de salida de 15 voltios.
|
|
Circuito diseñado por D. Mohankumar y publicado en ElectroSchematics.com
16/01/2010
Volver al índice
|
3- CARGADOR DE GRUPO CON CÉLULAS SOLARES
|

Cargasdor de baterías solar. (Haz clic en la imagen para ampliar).
|
|
Este sencillo circuito puede ser utilizado para cargar baterías desde un grupo de células solares. El circuito está compuesto de un oscilador, un convertidor DC-DC que nos eleva la tensión, y un regulador que proporciona la regulación de la tensión de salida.
El oscilador está construido alrededor de un circuito integrado (CI) que dispone de seis inversores Trigger Schmitt, el 40106B; una resistencia, R1, insertada entre la entrada y la salida de una de las puertas del 40106, que proporcionan la tensión de carga al condensador C3. Dependiendo de los valores de la resistencia R1 y del condensador C3 que estemos utilizando en el circuito, el oscilador funcionará a frecuencia diferente, pero se recomienda utilizar una frecuencia por debajo de los 100 KHz. En consecuencia, la frecuencia del oscilador no debe exceder la frecuencia de rizado máxima del condensador C2 conectado en la salida. El condensador C2 debe ser del tipo electrolítico con una tensión de trabajo en continua mayor que la tensión de salida deseada. Por lo que debe de tener una baja ESR (Equivalent Series Resistance, es decir, resistencia serie equivalente interna).
El circuito integrado IC1A es utilizado como un "buffer", lo que asegura que el oscilador tenga una ligera carga casi constante, lo que garantiza que la frecuencia de salida permanezca estable (dentro de ciertos límites, por supuesto). La tensión VCC del Trigger Schmitt puede ser conectada directamente a la batería que va a ser cargada, siempre y cuando la tensión de dicha batería no supere los límites máximo o mínimo de la tensión de alimentación del Trigger Schmitt. Esto asegura que en el Trigger Schmitt pueda funcionar en cuanto tengamos una pequeña tensión de alimentación del grupo de células solares.
Cuando el transistor T2 está activado (lo que significa que la salida del oscilador IC1A está a nivel alto), pasa una corriente de colector a través de la bobina L1, que almacena la energía en forma de campo magnético y crea una tensión negativa autoinducida VL1. Cuando el transistor T2 está desactivado (la salida del oscilador IC1A está a nivel bajo), la tensión autoinducida VL1 conmuta de polaridad y se suma a la tensión proveniente del grupo de células solares, aumentando el valor de la tensión aplicada a T1 y la carga. En consecuencia, la corriente que pasa ahora a través de la bobina L1, en el camino del diodo D1 y hacia la carga (formada por el condensador C2 y la correspondiente batería), es independiente del nivel de la tensión de salida. Así pues, el condensador C2 y/o la batería serán cargados. Por lo tanto, en el estado estable la tensión de salida es mayor que la tensión de entrada. Cuando el transistor T2 se activa de nuevo, el proceso se repite. Se recomienda usar un transistor BC337 para T2, ya que permite trabajar con elevadas frecuencias de conmutación.
La bobina L1 debe de tener una corriente de saturación mayor que la corriente de pico, el material del núcleo debe ser de ferrita (para altas frecuencias) y con una baja resistencia. El diodo D1 debe ser capaz de trabajar con una corriente directa mayor que la máxima corriente suministrada por la fuente. Dicho diodo también debe de presentar una baja caída de tensión en directa y soportar una tensión inversa, según especificaciones, mayor que la tensión de salida.
Aquí especificamos un diodo MUR120 de recuperación rápida 1A/200.
La función más importante del "shunt" regulador colocado alrededor del transistor T1 es la de proteger a las baterías de un posible daño debido a una sobrecarga. Además, esto nos permite que la tensión de salida pueda ser regulada. La resistencia de bajo valor R3 es conmutada en paralelo con el grupo de células solares por medio del transistor T1, de manera que la corriente proveniente de las células solares pase a través de la misma. El diodo zéner D2 es, por supuesto, esencial en este circuito ya que su tensión zéner limita la tensión de salida cuando el transistor T1 debe activarse, conectando el grupo de células solares a masa a través de la resistencia R3. De esta manera, no hay tensión de entrada al conversor amplificador de tensión y la batería no puede ser sobrecargada.
Las baterías de ácido/plomo con electrolito líquido producen gas cuando son sobrecargadas, lo que puede llegar a producir un daño en lo propia batería. Por lo tanto, es importante elegir el valor correcto para el diodo zéner D2. En el mercado existen baterías de ácido-plomo especiales para uso con células solares, con un ciclo de carga/descarga mejorado y una característica de autodescarga bastante menor que las tradicionales baterías de coche habituales en el mercado.
El circuito fue probado con éxito cargando una batería de 6 voltios con tan solo 2 voltios procedentes de las células solares. La entrada óptima de tensión debe estar entre 2,5 y 3,5 voltios asumiendo que utilizamos una batería de 6 voltios. La bobina indicada en el esquema eléctrico puede tener una eficiencia de entorno al 90% con una corriente de carga de 100 mA. Utilizando un choque miniatura corriente puede quedar en más o menos el 80%. Por último, no medir nunca la tensión de salida directamente sin una carga conectada, ya que la corriente de rizado puede llegar a dañar nuestro voltímetro (a menos que sea un AVO 1948 mk2).
|
|
Circuito publicado en la revista Elektor, edición española
Especial Edición del verano con más de 100 circuitos, nº 337 (Julio-Agosto 2008)
Volver al índice
|
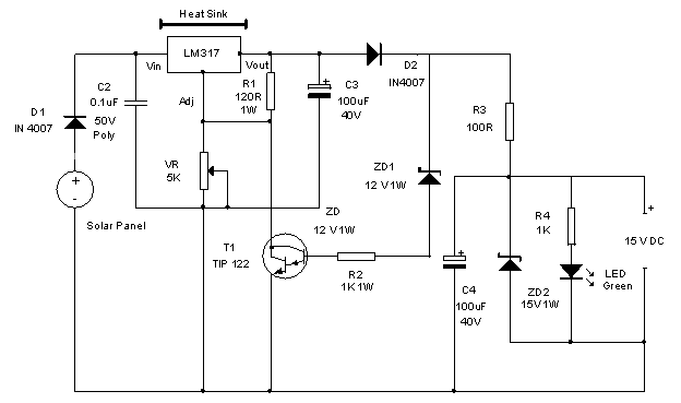
4- CARGADOR DE BATERÍA DE 12 V CON ENERGÍA SOLAR
|

Cargador solar de baterías de 12 Voltios
|
|
Se trata de un cargador de batería que capta energía solar para recargar baterías de 12 voltios empleando un inversor. Dispone de la facilidad de paro automático para detener la carga cuando la batería alcanza la carga completa. El cargador utiliza un panel solar de 24 voltios como entrada de tensión.
El circuito utiliza un chip regulador de tensión variable LM317 para fijar la tensión de salida constante sobre los 16 voltios. La resistencia variable VR controla la tensión de salida. Cuando el panel solar genera corriente, D1 queda polarizado directamente y el regulador IC recibe corriente de entrada. Su tensión de salida depende del ajuste de VR y la corriente de salida se controla mediante R1. Esta corriente pasa a través de D2 y R3. Cuando la tensión de salida sobrepase (según lo establecido por VR) los 16 volts, el diodo zéner ZD2 conduce y proporcionará 15 voltios estables a la carga. La corriente de carga depende de R1 y R3. La corriente de carga puede alcanzar valores de hasta 250 a 300 miliamperios. El LED verde indica el estado de la carga.
Cuando la batería alcanza la plena tensión de carga sobre los 13 voltios, el diodo Zener ZD1 conduce y T1 (transistor darlington de potencia) queda polarizado en conducción. T1 entonces deriva la corriente de salida del regulador CI a través de T1 y el proceso de carga se detiene. Cuando la tensión de la batería disminuye por debajo de 12 voltios, ZD1 deja de conducir y se inicia de nuevo la carga de la batería.
Conecte el circuito al panel solar y mida la tensión de entrada. Asegúrese de que está por encima de 18 voltios. Conecte el circuito a la batería con la polaridad correcta y ajuste VR hasta que luzca el LED. Esto indica la conducción de ZD2 y la presencia de tensión a la salida. Emplee disipadores de calor para el CI LM317 y el transistor TIP122.
Nota: El mismo circuito puede ser modificado para cargar diferentes tipos de baterías. La única modificación necesaria es el cambio de ZD1 y ZD2. Seleccione el valor ZD2 para la tensión de salida requerida y ZD1 para la tensión de corte de la carga. Por ejemplo, para baterías de 6 voltios, ZD1 deberá ser de 6,1 voltios y ZD2 de 6,8 voltios. Para las baterías de teléfonos móviles (típicas de 4 voltios), ZD1 debe ser de 4,7 voltios y ZD2 de 5,1 voltios. Los demás componentes siguen siendo los mismos.
|
|
Circuito diseñado por D. Mohankumar y publicado en ElectroSchematics.com
27/04/2010
Volver al índice
|
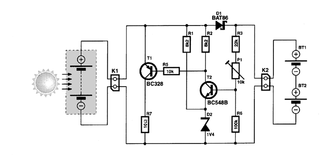
5- SENCILLO CARGADOR CON CÉLULAS SOLARES DE JARDINERÍA
|

(Haz clic en la imagen para ampliar).
|
|
Actualmente pueden obtenerse pequeñas células solares bastante económicas, o recuperarlas de viejas luces de jardín alimentadas por energía solar. Con pocos componentes se pueden emplear como panel solar para cargar, de modo seguro, un conjunto de baterías de NiCd.
En teoría podríamos conectar un panel solar a través de un diodo Schottky a varias baterías conectadas en serie. La resistencia interna de un pequeño panel solar es suficientemente alta para limitar la corriente de carga a un valor seguro. Pero con un circuito tan sencillo como éste podríamos sobrecargar las baterías. Por este motivo hemos añadido un pequeño circuito de carga que evita esto (ver esquema).
Funcionamiento
No hay mucho más que decir sobre el circuito: consiste en dos transistores y unos pocos componentes pasivos. La forma en la que trabaja es bastante sencilla. La tensión en los extremos de las baterías se monitoriza continuamente, y cuando esta tensión supera un cierto nivel (lo que significa que las baterías están totalmente cargadas), se conecta una resistencia de potencia en paralelo con el panel solar, la cual hace que la tensión de salida del panel caiga, evitando que las baterías sigan cargándose durante más tiempo.
El circuito monitoriza la tensión mediante el transistor T2. El diodo zéner D2 coloca el emisor de T2 a una tensión de "offset" próxima a 1,4 V. El divisor de tensión formado por R1, P1 y R6 proporciona la tensión de base del transistor T2.
Cuando esta tensión aumenta por encima de los 2 V (1,4 V más la caída de tensión base-ernisor de T2), el transistor comienza a conducir. Esto coloca la base del transistor T1 a un nivel más bajo, por medio de la resistencia R5, lo que hace que el transistor T1 comience a conducir. La corriente proveniente del panel solar es desviada a través de la resistencia de potencia R7 (normalmente sería suficiente una resistencia de 10 ohmios y de 1 W). Esto provoca que la tensión del panel solar disminuya, deteniendo el proceso de carga de las baterías.
Dependiendo de la tolerancia en los componentes del divisor de tensión, T2 y D2, tendremos que probar con el ajuste de P1 para obtener la tensión final adecuada para las baterías de NiCad. Normalmente, el valor aceptado para una batería completamente cargada viene a ser de 1,44 V. En este caso (para dos baterías conectadas en serie), tendremos que ajustar el circuito para que el transistor T2 comience a conducir cuando la tensión en los extremos K2 alcance los 2,88 V. Si queremos cargar más de dos baterías a la vez, unicamente tendremos que modificar el divisor de tensión. Con sólo incrementar el valor de R3 conseguiremos que el circuito trabaje con tres o cuatro baterías conectadas en serie.
Construcción
Ya que el circuito consta de, relativamente, pocos componentes, podemos construirlo sobre un trozo de placa de circuito impreso de experimentación. Si utilizamos terminales con tornillo para los conectores de entrada y de salida, será mucho más fácil conectar los terminales del panel solar y las baterías a la placa. La tensión nominal del módulo solar viene determinada por el número de células que tienen que cargarse. Debido a la caída de tensión típica de 0,3 a 0,4 V en los extremos del diodo Schottky D1, la tensión nominal del módulo debe superar la tensión de carga establecida por el potenciómetro P1 en unos 0,3 a 0,4 V.
Un módulo solar típico (barato) que carga dos células de baterías, está formado por ocho células solares conectadas en serie. Con una cantidad suficiente de luz solar un módulo de este tipo proporcionará en torno a 140 mA con ocho veces la tensión de 0,45 V = 3,6 V. Por supuesto, podemos utilizar módulos más grandes con una capacidad de corriente nominal más elevada, de forma que podamos reducir el tiempo de carga (esto será cuestión de costes). Por ejemplo, con el módulo de 140 mA, una batería de 1.400 m-Ah (paquete), totalmente descargada, necesitará entre 12 y 14 horas de luz solar sin interrupción.
Hay algo que tenemos que vigilar durante el montaje: el diodo zéner de 1,4 V está formado de dos diodos de silicio conectados en serie. Este seudo-diodo zéner tendría que estar conectado de forma directa y no en sentido inverso, como lo estaría un diodo zéner verdadero. El cátodo (el terminal marcado con el anillo) tiene que estar conectado a masa en este caso.
La configuración de la tensión de carga final se consigue mejor sustituyendo temporalmente las baterías con una fuente de alimentación DC ajustable. Su salida debe estar ajustada a 2,88 V. Para ello conectaremos un voltímetro en los extremos de la resistencia de potencia R7, a continuación colocamos el panel solar bajo la luz solar brillante y configuramos el potenciómetro "preset" a su máxima resistencia; seguidamente giramos de nuevo el potenciómetro, lentamente, hasta que el voltímetro muestre, de modo repentino, una tensión de unos pocos voltios, lo que indica que el transistor T1 está conduciendo. Una vez hecho esto el ajuste está terminado y podemos desconectar la fuente de alimentación y sustituirla por las baterías.
|
|
Circuito publicado en la revista Elektor
Edición Española, nº 325 (Junio 2007)
Volver al índice
|
6- SENCILLO CARGADOR SOLAR DE PILAS RECARGABLES
|

Cargador solar de pilas recargables
|
|
La energía obtenida de combustibles fósiles es cara y según los expertos en medioambiente su uso abundante nos va a costar más caro aún. Cada vez sacamos el billetero con mayor desgana después de repostar en una estación de servicio y nos asusta más la llegada del recibo de la luz. Bueno, en esta vida nada es gratis. Aunque ¡el sol suministra energía gratis!. Con una célula fotovoltaica y un simple circuito electrónico podemos cargar baterías ¡de forma gratuita!. ¿Una gota de agua en el mar? ¡Muchos pocos hacen un mucho!
Existen células fotovoltaicas de todo tipo. Las hay de diferentes tamaños (lo que quiere decir diferencia en tensión y capacidad), calidad (solidez y rendimiento) y precio. Un modelo barato casi siempre es apto para cargar pilas recargables como las células NiCd y NiMH. Estas baterías se deben cargar con una corriente constante.
En principio sería suficiente una célula fotovoltaica con un diodo en serie para cargar una batería. Sin embargo una célula fotovoltaica suministra la corriente máxima en el momento de máximo resplandor del sol y suministra menos corriente cuando se esconde (puede que parcialmente) detrás de las nubes. Lo que necesitamos entonces es un circuito electrónico que estabilice la corriente suministrada por la célula fotovoltaica.
El esquema adjunto nos enseña que el circuito no tiene que ser complicado. Podemos realizarlo con un transistor, dos resistencias y dos diodos. El circuito se comporta como la denomina: "fuente de corriente". Por supuesto que no se trata de una fuente real (esto sería la célula fotovoltaica en combinación con el sol), pero este circuito se encarga de que una corriente constante pase por las células NiCd o NiMH que hemos conectado en la salida. El LED D1 se encarga de la estabilización. Si utilizamos para este LED un modelo de color rojo, habrá una tensión de operación constante de alrededor de 1,7 voltios. Sobre la resistencia R1 cae una tensión de 1,7 voltios menos la igualmente constante tensión de 0,7 voltios sobre la unión base-emisor del transistor T1, entonces queda alrededor de 1 voltio. La tensión de 1 voltio también es bastante constante y esto causa una corriente de emisor en T1 igualmente constante de: 1 V / 22 Ohmios = 45 miliamperios. Debido a la característica de alta amplificación de corriente de un transistor, la corriente de colector es casi igual a la corriente de emisor, con lo cual hemos conseguido lo que queríamos: una corriente de carga constante para pilas recargables.
Ahora un ejemplo práctico. Supón que queremos cargar "con energía solar" una batería NiCd con una capacidad de 1000 mAh. Una corriente de carga segura para esta batería es como máximo una décima parte de su capacidad, luego: 0,1 x 1000 = 100 mA. Para obtener dicha corriente de carga tenemos que dimensionar adecuadamente R1. En la explicación anterior se aclaró que sobre R1 hay una tensión constante de 1 voltio y que la corriente de salida (la corriente de carga) del circuito es determinada por esta resistencia. Para una corriente de carga de 100 mA el valor de la resistencia debe ser: 1 voltio / 100 mA = 10 ohmios.
Ahora elegimos una célula fotovoltaica que pueda suministrar más de 100 mA y como no siempre brilla el sol usamos una de, por ejemplo, 400 mA para que en un día nublado pueda suministrar suficiente corriente de carga.
La célula fotovoltaica también tiene que poder suministrar una tensión que por lo menos sea igual a la tensión de la batería a cargar (para una célula NiCd es de 1,4 voltios), más la tensión que cae sobre el circuito. Esta última es igual a la caída de tensión sobre R1 y D2 (respectivamente: 1 voltio + 0,6 voltios = 1,6 voltios), más la tensión que cae sobre el transistor T1 en estado de saturación completa (aproxim. 0,3 voltios) que hace un total de 2 voltios redondeados. El circuito, especialmente el transistor, deja de funcionar cuando la célula proporciona menos de: 2 voltios + 1,4 voltios = 3,4 voltios.
El transistor T1 se hace cargo de la tensión sobrante cuando la célula fotovoltaica suministra una tensión más elevada. Una tensión demasiado alta hace que el transistor sufra y que tenga que disipar mucha energía innecesaria (se calienta). Nosotros nos hacemos cargo de que el transistor no tiene que disipar más de 0,5 vatios, así no hace falta colocar un disipador. Esto significa que con una corriente de carga de 100 mA puede caer 5 voltios como máximo (= 0,5 W / 100 mA) sobre T1. Luego la célula fotovoltaica no puede suministrar una tensión más alta que los 5 voltios, más la tensión mínima para el circuito, más la tensión de la batería a cargar, en total un máximo de: 5 V + 2 V + 1,4 V = 8,4 V.
Elegimos entonces una célula fotovoltaica con una tensión sin carga de entre: 3,4 y 8,4 voltios (6 voltios es una buena elección) y una corriente máxima de cortocircuito de alrededor de 400 mA.
Si quieres puedes construir un modelo apropiado con varias células fotovoltaicas pequeñas (Coloca varias en serie para mayor tensión y varias en paralelo para mayor corriente).
Por supuesto que podemos cargar varias baterías idénticas al mismo tiempo. Estas se deben conectar en serie al cargador. Y debe estar claro que tenemos que volver a calcular un valor adecuado para R1 (= 1 V / corriente de carga). Por cada batería adicional, se debe aumentar en partes iguales la tensión mínima y máxima de la célula fotovoltaica (con la tensión de las baterías adicionales).
Por seguridad, debes medir la corriente de carga y, si fuera necesario, reajustar el valor de R1. No cargues las pilas recargables más tiempo del estrictamente necesario; para las pilas vacías se necesitan 14 horas con una corriente de carga de 1/10 x la capacidad total en mAh. En vez de un BD136 para T1 se puede utilizar también un BD138 o un BD140.
¡Y ahora a esperar a que el sol brille mucho!
|
|
Circuito diseñado por Pierre Kersemakers, del laboratorio de la revista internacional Elektor
06/08/2008
Volver al índice
|
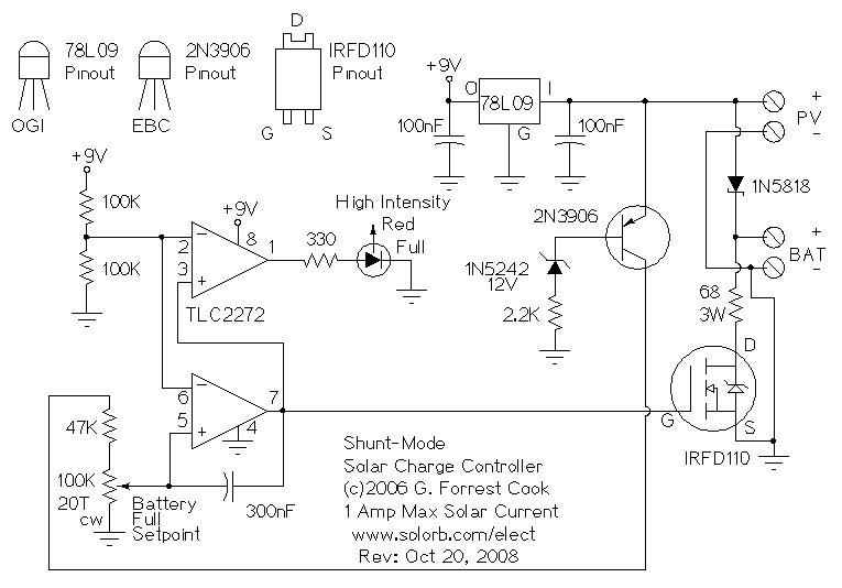
7- CONTROLADOR SHUNT DE CARGA DE BATERÍAS POR PANELES SOLARES O AEROGENERADORES
|

Controlador shunt de carga de baterías.
|
|
Introducción
Cuando se conecta un panel solar a una batería recargable, normalmente es necesario utilizar un circuito controlador de carga para evitar sobrecargas de la batería. El control de carga se puede realizar con varios tipos de circuitos diferentes. Los sistemas de energía solar de baja potencia pueden utilizar un controlador de carga analógico serie, y un ejemplo se muestra en la parte superior derecha del esquema este circuito. Los sistemas de mayor potencia pueden utilizar un controlador de carga serie conmutado o un regulador de carga de punto de máxima potencia (MPPT, Maximum power-point). Los reguladores de carga serie controlan la corriente de carga interrumpiendo el flujo de corriente del panel solar hacia la batería cuando la batería alcanza una tensión máxima preestablecida. Los controladores conmutados MPPT emplean una bobina inductora para el almacenamiento de energía y un circuito conmutador de alta frecuencia para transferir la energía de la bobina a la batería.
Este circuito es de un controlador de carga en modo derivación (shunt-mode). En un regulador de este tipo, el panel solar está conectado permanentemente a la batería a través de un diodo en serie. Cuando el panel solar carga la batería hasta la máxima tensión deseada, el regulador de derivación conecta una carga resistiva en paralelo con la batería para absorber el exceso de energía entregada por el panel solar. La principal ventaja de la regulación en modo derivación con paneles solares es la no necesidad de un transistor de conmutación en el camino de la corriente del panel solar hacia la batería. Los transistores de conmutación no son dispositivos perfectos, y por ello desperdician un porcentaje de la energía solar disponible disipándola en forma de calor. La ineficiencia del transistor de conmutación de un controlador de modo derivación no afecta la eficiencia de carga, pues el transistor sólo actúa cuando un exceso de energía ha de ser disipado a propósito.
Otra diferencia entre los reguladores de carga serie y los de derivación es la carga que la fuente de alimentación (el panel solar) ve. En los controladores de carga serie, cuando la batería alcanza el punto de carga completa, el camino de la corriente de carga es interrumpido. En el controlador de modo derivación, el panel solar siempre está conectado a una carga. Esta diferencia hace que el regulador de modo derivación sea adecuado para su uso como regulador de un aerogenerador de corriente continua. Los aerogeneradores siempre deben estar conectados a una carga con el fin de mantener las aspas girando con igual velocidad incluso en casos de fuertes ráfagas de viento. Si un generador de viento opera sin carga, el rápido giro de las aspas provocará un desgaste rápido de los cojinetes o rodamientos. Con vientos muy fuertes, las palas pueden salir volando en el caso de un aerogenerador que no esté conectado a una carga.
Especificaciones
Panel solar: Tensión de circuito abierto: 18V (36 células)
Panel Solar: Corriente de cortocircuito: 0-1 Amp max.
Tensión de la batería: 12V (nominal)
Capacidad de la batería: 0,1 a 50 Amperios-hora
Teoría
La energía solar se dirige desde el panel fotovoltaico a través del diodo Schottky 1N5818 hacia la batería. Cuando la batería alcanza el punto máxima carga, la salida en la mitad inferior del amplificador operacional doble TLC2272, constituido como circuito comparador de tensión, pasa a nivel alto. Esto activa el transistor MOSFET IRFD110 y conecta la resistencia de carga de 68 ohm 3 Watios a la batería. La carga en paralelo a la batería hace que la tensión de la batería caiga un poco, y el circuito de comparación vuelve a poner su salida a nivel bajo, desconectando el transistor MOSFET y por tanto la resistencia de carga. Mientras la energía solar esté disponible, la batería volverá a alcanzar la tensión máxima de carga de nuevo, y el ciclo se repetirá, indefinidamente mientras el panel solar proporcione corriente de carga. El condensador de 300 nF del circuito comparador disminuye la frecuencia de oscilación de estos ciclos de carga/descarga a unos pocos hertzios. Las dos resistencias de 100K en serie proporcionan un punto de tensión de referencia regulada de 4,5 V para su uso como tensión de referencia para los comparadores.
El transistor 2N3906 tiene conectado un diodo Zener en su circuito de base, y cuando la tensión proporcionada por el panel solar está por encima de 12V, el transistor 2N3906 entra en conducción y activa el circuito de comparación. La mitad superior del amplificador operacional TLC2272 invierte la señal de control de carga, siendo empleada para alimentar el LED rojo de alta intensidad. El LED se enciende cuando la batería alcance el punto de máxima carga. El LED no consume potencia de carga útil, ya que sólo se enciende cuando la batería está cargada.
El chip 78L09 proporciona 9V de alimentación regulada a los circuitos de comparación. La energía para este circuito procede enteramente del panel fotovoltaico, por lo que no funciona durante la noche.
Este circuito puede ser modificado para un mayor amperaje, sustituyendo el diodo 1N5818, la resistencia de carga de 68 ohmios y el MOSFET IRFD110 con componentes de mayor potencia. Si la resistencia de carga se conecta directamente en paralelo con el panel fotovoltaico a mediodía en un día soleado, la tensión de salida del panel solar debe bajar a 12 V o menos. Los paneles de energía fotovoltaica de mayor potencia requieren una resistencia de carga con menor ohmios y una mayor disipación de potencia. En climas fríos esto puede ser útil para utilizar el calor disipado por la resistencia de carga para mantener la batería caliente.
El funcionamiento de una versión de alta potencia de este circuito con un aerogenerador debe ser posible, aunque el autor no lo ha probado. Para obtener una versión de 20 amperios de este circuito, el MOSFET IRFD110 debe ser sustituida por un MOSFET IRFZ44N y el diodo Schottky 1N5818 debe ser sustituido por un 20L15T. Ambos componentes deben tener disipadores de calor de gran tamaño. La resistencia de 68 ohm / 3W debe cambiarse por una resistencia de mucha mayor potencia; una resistencia de 0,6 ohm / 250W debe ser capaz de manejar 20 amperios a 12V.
Ajuste
Conecte el panel fotovoltaico a las entradas PV del circuito y una batería recargable de 12 V en la salida BAT. La batería debe estar ya cargada para un ajuste más fácil del regulador. Oriente el panel solar hacia el sol, y monitorice la tensión de la batería con un voltímetro. Ajuste el potenciómetro multivueltas (20 vueltas) de 100K hasta que el LED rojo FULL comience a parpadear. Entonces ajuste el potenciómetro hasta que la batería alcance la máxima tensión de carga deseada.
Uso
Coloque el panel fotovoltaico hacia el sol. Cuando la batería alcance la máxima tensión de carga deseada, el LED comenzará a parpadear con cortos destellos bastante espaciados. A medida que la carga de la batería continúa, el parpadeo del LED irá variando, cambiando a destellos más largos con tiempos de apagado más cortos.
|
|
Diseño de G. Forrest Cook (10-2008), y publicado en RadioLocman
30/10/2009
Volver al índice
|
8- CARGADOR SOLAR DE PILAS Y BATERÍAS CON BASE MULTIPROPÓSITO
|

Cargador solar de baterías multipropósito.
|
|
Aquí se muestra una solución ideal para la obtención de energía solar para emplearla como cargador. Este cargador puede cargar casi todos los tipos de baterías, incluyendo la batería del teléfono móvil. Se utiliza un módulo solar para convertir la energía luminosa en energía eléctrica.
El circuito es autoexplicativo. Un panel solar de 12 voltios 5 vatios se utiliza como fuente de corriente. Las células en el panel se componen de material semiconductor que transforma la energía luminosa en energía eléctrica. Cuando la luz solar es máxima, el módulo solar puede generar alrededor de 16,5 voltios y 400 mA. Esta corriente se utiliza para cargar la batería.
El diodo D1 permite el paso de la corriente a tres circuitos reguladores de tensión que proporcionan una tensión estabilizada a la carga. IC1 (un 7812) proporciona 12 voltios y 400 mA de corriente para cargar una batería de plomo-ácido. La batería se conecta a los terminales C.
IC2 (un 7806) proporciona 6 voltios regulados, útil para cargar baterías de NiCd. La resistencia R3 limita la corriente de carga. La batería se conecta a los terminales B.
IC3 (un 7805) proporciona una tensión regulada de 5 voltios, útil para cargar todo tipo de baterías de teléfonos móviles de 3,6 voltios. La resistencia R2 limita la corriente de carga a un nivel más seguro. La batería se conecta a los terminales A. También puede utilizarse para cargar baterías de litio-ión y de NiMH.
Los condensadores de alto valor C1 y C2 actúan como acumuladores de corriente para que una interrupción de corta duración en el flujo de corriente desde el panel no afecte al proceso de carga. El LED rojo indica el proceso de carga.
|
|
Diseño de D. Mohankumar, publicado en ElectroSchematics.com
19 de enero 2010
Volver al índice
|
9- CIRCUITO SUPERVISOR DE CARGA PARA ALIMENTACIÓN SOLAR
|

Figura 1: Diagrama de bloques del supervisor. El supervisor del módulo solar
incluye una carga ficticia mayor que la carga real para hacer una correcta
determinación de cuando el módulo solar puede alimentar la carga.
|
|

Figura 2: Esquema del supervisor. La tensión Zener de D2 y la tensión
Vbe de Q3 determinan el umbral para el cual los paneles solares pueden
ya alimentar adecuadamente la carga. La respuesta en la figura 3 se obtuvo
utilizando una carga artificial de 180 ohmios.
|
|
El rendimiento de los dispositivos electrónicos alimentados por energía solar pueden sufrir en condiciones de penumbra. En particular, a los microprocesadores utilizados a menudo para realizar el acondicionamiento de la energía solar (como en el caso de un seguidor de apuntamiento a máxima iluminación solar) no les gusta la energía solar inestable o con flancos de subida de tensión suaves en el encendido. El supervisor de un conjunto o "array" de paneles solares que se describe aquí es de ayuda para solventar este problema, ofreciendo una supervisión al costo de tres transistores.
El circuito conecta el microprocesador al conjunto o array de paneles solares (Solar array) cuando éste puede alimentarlo, y lo desconecta cuando no puede alimentarlo en condiciones. Debido a que un conjunto de paneles solares puede suministrar una elevada tensión cuando no están cargados, incluso con poca luz, el circuito cuenta con una carga artificial ("dummy load") mayor que la carga real (Fig. 1). Esto permite que el bloque de umbral y de histéresis (threshold and hysteresis block) pueda realizar una medición correcta. Cuando el conjunto de paneles alcance el umbral de tensión correcto, el supervisor conmutará los paneles sobre la carga real.
El diodo Zener D1 define este umbral (Fig. 2). La diferencia entre la carga real y la carga artificial, que debe drenar más corriente que la carga real, determina la histéresis del circuito. El esquema muestra un ejemplo de una carga esperada, un regulador lineal (7805) utilizado para alimentar un microcontrolador y cargado por una resistencia de 150 ohmios.
Cuando la tensión de entrada procedente del conjunto de paneles solares está por debajo del umbral (Tensión zéner de D1 mas tensión Vbe de Q3), Q2 está polarizado a conducción, y el conjunto de paneles solares es cargado por la carga artificial R5. Pero cuando la tensión de entrada supera dicho umbral, Q3 y Q2 quedarán polarizados en no conducción, y los paneles solares dejan de estar cargados por R5. En estas condiciones aumenta la tensión en la base de Q1, el cual pasa a conducción y conecta la tensión de entrada a la carga real. Dado que la carga es menor que la carga artifial, la tensión en bornes del conjunto de paneles solares aumenta, y con ello aumenta la corriente de base de Q3. Así, el circuito actúa como un disparador, confirmando la condición alcanzada.
La figura 3a muestra el funcionamiento del circuito cuando está conectado a un conjunto de paneles solares pequeño (0,5 A en cortocircuito, 19 V en abierto), mientras que la iluminación solar varió del 0% al 100%, y de nuevo al 0%. Un condensador de 100 µF se colocó en la entrada y la carga de salida era un 7805 con condensadores de 10 µF en su entrada y salida. El supervisor de los paneles solares entregó un flanco ascendente de 10 ms a 5 V en la salida del regulador (Fig. 3b).
|
|

Figura 3: Comportamiento del supervisor. El circuito fue probado con una carga
típica mientras la iluminación del conjunto de paneles solares varió del 0% al
100% y de nuevo volvió al 0% (a). En mayor detalle (b) muestra que el supervisor
proporciona un flanco ascendente de 10 ms a 5 V en la salida del regulador.
|
|
Diseño de Giovanni Romeo, publicado en electronicdesign.com
abril 2010
Volver al índice
|
|
|
Circuitos recopilados por Fernando Fernández de Villegas (EB3EMD)
Actualizado 04/2011
|
|
|