|
CARGADORES CON FUENTES DE ENERGÍA ALTERNATIVAS Parte 2
|
Conjunto de circuitos cargadores de pilas recargables y baterías utilizando como suministro algún tipo de generador de energía alternativa: Generadores solares, generadores eólicos, etc...
01- Circuito cargador por goteo de baterías de 3 a 16 V con un único panel solar, para dispositivos de bajo consumo.
02- Cargador solar para teléfonos móviles, útil para viajes.
03- Regulador sencillo para panel solar, de bajo costo.
04- Regulador y controlador de carga de batería fotovoltaico solar.
05- Cargador de Fuentes de Energias Alternativas Parte 1
01- CIRCUITO CARGADOR POR GOTEO DE BATERÍAS DE 3 A 16 V CON UN ÚNICO PANEL SOLAR
|

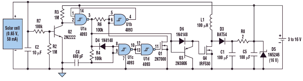
Esquema del cargador. (Haz clic en la imagen para ampliar).
|
|
Muchas aplicaciones alimentadas por baterías consumen muy poca energía cuando están inactivos y tienen periodos de funcionamiento muy cortos. Por lo tanto, la energía total consumida es muy pequeña. Sería conveniente incorporar paneles solares en estos dispositivos para cargar las baterías. Sin embargo, el número de células necesarias para cargar baterías de una determinada tensión es aproximadamente Vb/0.6 , lo que suele requerir un conjunto de células solares conectadas en serie.
El circuito de la figura aborda esta cuestión mediante el empleo de un circuito autooscilante elevador de tensión que funciona con una única célula solar. Como tal, es capaz para cargar la batería por goteo (de forma continua, con baja corriente de carga).
La célula solar carga C2 hasta que haya suficiente tensión para activar Q2. Esto hará que la salida de U1a conmute de estado y active el funcionamiento de U1b. La salida de U1a también activa al transistor Q3, y éste a Q4, lo que inicia la transferencia de energía desde C2 a L1. La red temporizadora R4-C4 determina cuánto tiempo permanece U1a activada y, por tanto, el tiempo que Q3 y Q4 cargan la bobina L1. Este tiempo debería ser inferior a un cuarto del periodo de ciclo de la frecuencia de resonancia de L1 y C2, de manera que Q3 deje de conducir antes de que se alcancen los picos de corriente en el inductor. Después de que Q3 haya pasado a corte, la corriente de la bobina es forzada a circular través de D3 hacia el condensador de almacenamiento C1. El valor de C1 debe ser mayor que el de C2 para minimizar el rizado.
La resistencia R8 y el condensador C5 forman un filtro para la corriente de carga para reducir el rizado causado por las conmutaciones de Q3/Q4. El diodo Zener D5 limita la tensión a niveles seguros si se desconecta la batería. La puerta NAND CMOS y las resistencias de 1 Mohm apenas consumen corriente en estado de espera (standby). Por lo tanto, el circuito proporciona una pequeña corriente de carga continua, siempre y cuando la corriente proporcionada por la célula solar sea mayor que las corrientes de fuga a través de C2, R7, y Q3.
|
|
Circuito diseño de George Woolcott, publicado en electronicdesign.com
09/2011
Volver al índice
|
02- CARGADOR SOLAR PARA TELÉFONOS MÓVILES
|

|
|
Este pequeño accesorio utiliza una pequeña célula solar de 3 voltios para cargar una batería NiCad de 6 voltios, batería que a su vez puede ser utilizada para cargar la batería de muchos modelos de teléfonos móviles y de otros dispositivos portátiles. El circuito "busca" la energía proporcionada por la célula solar, para mantener una tensión de carga a cerca de 1,5 voltios (valor de la máxima transferencia de energía) y carga por goteo la batería de este dispositivo con impulsos de corriente. Este sencillo circuito no es el más eficiente posible, pero maneja un respetable 70% de los 100 mA de la célula solar, y el 30% cuando la célula proporciona sólo 25 mA, lo que es en realidad bastante bueno sin tener que emplear algo más complicado o que emplee componentes exóticos.
Nota: Este circuito está diseñado para el uso de una célula solar de baja tensión para cargar una batería de mayor tensión. No lo utilice para cargar una batería de tensión igual o menor que la que genera la célula solar. El circuito necesita una batería como carga para que funcione correctamente. Los distintos modelos de teléfonos móviles tienen distintos requisitos de carga y este cargador podría no funcionar con todos los modelos.
|
|

Esquema del cargador solar
|
|
Lista de componentes
PC1 : Célula solar 3 volt de una lámpara solar
C1 : 22 µF , 10 volt (valores no críticos)
C2 : 100 pF , de cualquier tipo y tensión, típicamente cerámico
C3 : 10 µF , 16 volt or mayor para baterías de mayor tensión
R1 : 1.5 k , de cualquier tipo
R2 : 3.9k , de cualquier tipo
R3 : 10k , de cualquier tipo
R4 : 180 ohm , de cualquier tipo
R5 : 4.7k , de cualquier tipo
R6 : 10 ohm PTC (ver texto).
L1 : 50 a 300 µH (ver texto)
D1 : 1N5818 , diodo rectificador tipò schottky (cualquier otro similar sirve)
Q1 : 2N4403 o equivalente
Q2 : 2N4401 o equivalente
J1 : Jack de salida
B1 : Batería de 6 volt NiCad con fusible
Funcionamiento:
Cuando la tensión en el emisor de Q1 alcanza una tensión algo por encima de 1,5 voltios, ambos transistores, Q1 y Q2, entran en conducción rápidamente, quedándose en esta situación gracias a la realimentación positiva a través de R5 y C2. La corriente que circula por L1 hacia Q2 aumenta hasta que la tensión entre extremos de la célula solar cae algo por debajo de 1,5 voltios. Entonces el circuito se desactiva rápidamente, Q2 deja de conducir bruscamente, y, a causa de la tensión autoinducida en la bobina L1 (provocada al cortar bruscamente Q2 la corriente que circula por ella procedente de la célula solar), la tensión en el colector de Q2 aumenta inmediatamente, lo que pone al diodo D1 en polarización directa. Ello permite que la corriente autoinducida en la bobina L1 circule hacia la batería. Una vez que el inductor ha descargado su corriente autoinducida en la batería, el proceso vuelve a repetirse.
El circuito puede cargar baterías de tensión más elevada sin realizar ningún tipo de modificaciones en este circuito, ya que la tensión en el colector de Q2 salta a un valor bastante alto cuando Q2 deja de conducir bruscamente.
El circuito no debe ser utilizado sin la batería conectada. Para obtener una eficiencia un poco más alta, aumentar el valor de R5 en proporción al aumento de tensión de la batería (por ejemplo, doble el valor de R5 para cargar una batería de 12 voltios en lugar de una de 6 voltios). Se eligió una batería de níquel-cadmio (actualmente no se fabrican) porque son particularmente tolerantes a las sobrecargas, ya que simplemente convierten los excesos de corriente de carga en calor.
La fotocélula fue rescatada de un iluminador solar para jardines de bajo costo y proporciona una tensión en circuito abierto de unos 3 voltios y suministra unos 100 mA, todo ello a pleno sol. El circuito puede manejar más corriente, pero hay que evitar emplear alguna célula solar que suministre más de 250 mA. La bobina L1 debe tener un arrollamiento de muy baja resistencia, y hay un sorprendente número de núcleos que funcionan bastante bien para L1. El núcleo empleado en el prototipo es en realidad un trozo de antena de barra de ferrita elegido simplemente para que quepa en el espacio muy limitado de la caja donde se alojó el circuito. Otra bobina que funcionó bien fue realizada arrollando 10 vueltas en una de esas grandes perlas de ferrita de 1" (25,4 mm) de largo y 1/2" (12,7 mm) de diámetro que se usan frecuentemente como choques de RF para las líneas de alimentación.
El valor de la inductancia no es crítica, tal vez entre 40 y 300 µH, y durante el funcionamiento adecuado del circuito se producirán impulsos en el colector de Q2 de unas décimas de microsegundo de periodo. Este prototipo funciona generando impulsos de carga de 40 µs y emplea una inductancia cuyo valor es de unos 50 µH.
Para experimentar con otros núcleos para L1 u otros valores en el circuito, sustituya la batería NiCad por un Zéner de la misma tensión y sustituya la célula solar por una fuente de alimentación de 3 voltios con una resistencia en serie, de unos 22 ohmios, para simular una iluminación solar moderada. Mida la corriente que circula por el zener y compare la potencia absorbida por el zéner (producto de la corriente por la tensión en el zéner) con la potencia suministrada por la fuente de alimentación (3 voltios de alimentación por la corriente suministrada al circuito) para ver el comportamiento del circuito. Cuando la potencia absorbida por el zéner es aproximadamente la mitad de la potencia suministrada por la fuente de alimentación, la bobina ensayada es lo suficientemente buena para este circuito.
Es necesario añadir un fusible en serie con uno de los terminales de la batería! (vea el pequeño fusible verde de 2A dispuesto a lo largo del borde inferior de la batería): ¡Las baterías pueden suministrar peligrosos niveles de corriente! Mantenga el cable de conexión del fusible al borne de la batería lo más corto posible. ¡Yo tuve que cambiar el fusible, me alegro de que estuviera ahí!
Además del fusible tuve que añadir una resistencia PTC de 10 ohmios (R6) en serie con la salida de la batería para limitar la potencia disponible para cargar la batería del teléfono móvil, pero también para permitir a la unidad que cargue mi teléfono móvil Nokia al cual no le gusta una batería de muy baja impedancia como fuente de corriente de carga (el teléfono sólo muestra "battery not charging", "No carga la batería"). La PTC fue soldada directamente a la placa de cobre y uno de los extremos del fusible se conectó directamente a la parte superior.
|
|

|
|
¡No copie mi técnica de montaje! En primer lugar, tuve que cortar todos los puntos de anclaje del interior de la caja que empleé para poder colocar la batería de NiCad, y ésta la fijé con pegamento. Observe las tuercas plateadas soldadas a la placa impresa para asegurar la cubierta. En segundo lugar, la circuitería tiene muy poca altura, por lo que todo es presionado sobre un trozo de placa de cobre empleando pequeños trozos de placa sobre las que hacer las conexiones. Eso es una buena técnica, pero este prototipo era demasiado apretado para aplicar esta técnica cómodamente. En tercer lugar, tuve que emplear un cierto tiempo para encontrar una bobina que se acomodara en la caja. Todo el espacio se agotó antes de llegar a uno de los componentes más grandes. Habiendo dicho todo esto, la unidad final es muy compacta y sólida, y tuve mucha suerte al poder realizarla.
¡El circuito funciona muy bien! Lo dejo en el salpicadero de mi automóvil (iluminado por la luz solar) hasta que lo necesito. He cargado con él varios teléfonos Nokia sin ningún problema. En realidad, es más conveniente que un cargador adaptador de mechero de automóvil, ya que este utensilio puede viajar junto con el teléfono y sólo necesita la luz solar para cargar la batería. Me gustaría decir que el dispositivo carga el teléfono sospechosamente rápido y me pregunto si debo aumentar la resistencia de salida (R6). La carga rápida de las baterías de los teléfonos móviles acortan su vida, si lo he entendido bien. La mayoría de los teléfonos móviles tienen sofisticados circuitos internos de regulación de carga, pero sospecho que los fabricantes sacrifican la vida de las baterías en favor de las cargas rápidas. Puede ser simplemente que mi teléfono móvil no hubiera sido descargado significativamente desde que realicé este cargador.
|
|
Circuito diseño de Carlos Wenzel, publicado en techlib.com
02/2011
Volver al índice
|
03- REGULADOR SENCILLO PARA PANEL SOLAR
|

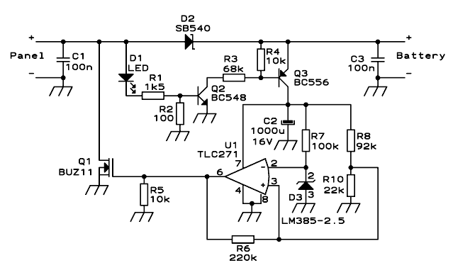
Sencillo regulador para panel solar
|
|
Los reguladores de paneles solares los hay en varias versiones. La más sencilla es el simple regulador paralelo (shunt on-off). Tiene las ventajas de su sencillez, disipación de potencia muy pequeña, bajo costo, y alta fiabilidad, pero a cambio de estas ventajas hay que aceptar que la tensión de la batería va a sufrir ligeras fluctuaciones arriba y abajo, que la batería es conmutada entre la corriente de carga completa y sin corriente de carga, y que la dexconexión de la batería dará lugar a pulsos de alta tensión de salida del regulador. Dependiendo de su aplicación, uno tiene que elegir el tipo de regulador más apropiado.
En muchas instalaciones solares he utilizado mi diseño de regulador solar lineal, que tiene las ventajas de una regulación suave de la tensión y de absorber sobretensiones en la carga de protección, pero a coste de un precio mucho mayor, mayor tamaño, y una alta disipación de potencia. Pero cuando se me pidió la construcción de un regulador solar para un yate, que sólo tiene un panel de 3,1 amperios, pero un banco de baterías de 300Ah, algo pequeño y simple era más apropiado que un regulador lineal. Así que diseñé y construí éste, que le puede resultar útil para otras aplicaciones similares: por lo general para aquellas en las que se combina una capacidad de generación de energía solar más pequeña con una batería relativamente grande, o aquellas en las que el bajo costo, la construcción simple y de alta fiabilidad son más importantes que la suavidad de una regulación lineal.
El regulador se realizó en una placa perforada y que fue montada en una caja de plástico estanca, que a su vez se fijó en una placa de aluminio elevada. Los bornes de conexión son de bronce. Fue construido sólidamente para soportar el duro ambiente marítimo y un uso abusivo.
El circuito
Cuando el panel solar no está generando corriente eléctrica, el circuito está apagado y no absorbe corriente alguna de la batería. Cuando el sol se alza y el panel solar comienza a generar tensión, al menos 10 voltios, el LED D1 se enciende y los dos pequeños transistores Q2-Q3 entran en conducción. Esto alimenta al circuito regulador. Siempre y cuando la tensión de la batería se mantenga por debajo de 14V, el amplificador operacional (que es un dispositivo de muy baja potencia) polarizará al transistor MOSFET Q1 en estado de no conducción, y nada ocurrirá en especial, y la corriente generada por el panel solar pasará a la batería a través del diodo Schottky D2
Cuando la batería alcanza su máxima tensión de carga, nominalmente 14,0 Voltios, dispara al operacional U1, que conmuta el estado de su salida y polariza al transistor MOSFET Q1 a estado de conducción. Ello pone en cortocircuito al panel solar (una condición que es perfectamente segura), cesa la carga de la batería, el LED se apaga, los dos pequeños transistores pasan a estado de no conducción, y el condensador C2 mantiene alimentado al circuito regulador U1 mientras se desacrga lentamente. Después de aproximadamente 3 segundos, C2 se ha descargado lo suficiente como para superar la histéresis de U1, que conmuta de nuevo el estado del MOSFET. Ahora el circuito volverá a cargar la batería, hasta que de nuevo llege a la tensión de disparo. De esta manera, el regulador funciona en ciclos, con intervalos de no carga de la batería de 3 segundos, alternados con intervalos de carga de la batería cuya duración es el tiempo necesario para que la batería alcance de nuevo los 14,0V. El tiempo de cada periodo de carga dependerá de la corriente absorbida por las cargas conectadas a la batería.
El mínimo tiempo de cada intervalo de carga viene dado por el tiempo en que C2 tiene que cargarse a través del transistor Q3, el cual limita la corriente de carga de C2 a unos 40 mA. Este tiempo es bastante corto, por lo que este regulador puede trabajar proporcionando pulsos de carga muy cortos.
Construcción
La construcción de este circuito es muy simple. Todos los componentes se encuentran fácilmente, y si es necesario, la mayoría pueden ser fácilmente reemplazados por otros tipos. Yo no aconsejaría reemplazar el TLC271 ni el LM385-2.5 por otros tipos, a menos que sepa muy bien lo que está haciendo. Ambos son dispositivos de bastante baja potencia, y su consumo de energía define directamente el tiempo de apagado del regulador. Si emplea sustitutos que tienen un consumo de energía mayor, tendrá que cambiar el valor de C2, ajustar la polarización de la Q3, e incluso así usted podría encontrarse con problemas inesperados.
El MOSFET puede ser reemplazado fácilmente por cualquier tipo que le guste, siempre y cuando su RDSON sea lo suficientemente baja como para que su disipación de potencia se mantenga aceptable para la corriente máxima entregada por el panel solar. Para D2, básicamente cualquier diodo es aceptable siempre y cuando soporte con seguridad la corriente total producida por el panel solar. Sin embargo es una ventaja emplear para D2 unn diodo Schottky, tal como se indica en el esquema, ya que se producirá en el diodo la mitad de la caída de tensión que en el caso de un diodo silicio estándar, y así disipará menos energía en forma de calor. Sin embargo, un diodo estándar es perfectamente adecuado si soporta la corriente máxima entregada por el panel y se monta adecuadamente.
Con los componentes que se muestran en el esquema, el regulador manejará cómodamente un panel solar de 4 amperios. Para paneles más grandes, sólo deberán ser reemplazados el MOSFET y el diodo D2 por otros de mayor potencia. El resto del circuito es el mismo. Para el nivel de potencia manejado por el circuito mostrado no se requiere un disipador de calor para el transistor MOSFET. El MOSFET indicado puede manejar un panel de mayor potencia si es equipado con un modesto disipador de calor
R8 en este circuito es de 92k, que es un valor no estándar. Le sugiero que use una resistencia de 82K en serie con una de 10k, que es una solución más fácil que tratar de encontrar una resistencia especial. R8, R10 y R6 definen la tensión de corte del regulador U1, por lo que es bueno que sean razonablemente exactos. Yo he empleado resistencias del 5%, pero si quiere estar más seguro, puede usar resistencias del 1%, o escoger las resistencias del 5% que sean más precisas tras ser comprobadas con un téster digital. También se podría incluir un potenciómetro ajustable en este circuito, para que usted pueda ajustar la tensión fácilmente, pero yo no lo recomendaría si su aplicación requiere una alta fiabilidad en un ambiente corrosivo, como el mío. Los potenciómetros ajustables fallan precisamente en estas condiciones.
|
|

|
|
Circuito tomado de ludens.cl
05/2010
Volver al índice
|
04- REGULADOR Y CONTROLADOR DE CARGA DE BATERÍA FOTOVOLTAICO SOLAR
|

|
|
Introducción
Este dispositivo permite que paneles de células solares puedan ser conectados a baterías de almacenamiento de plomo-ácido convencionales, de plomo-ácido selladas, o de litio, sin temor a sobrecargas. Permite que dos cargas diferentes sean alimentadas por las baterías para dos estados de carga de éstas diferentes, lo que permite optimizar la eficiencia del uso de la energía.
Este proyecto fue planeado por su autor tras haber comprado éste una pequeña nevera-refrigeradora portátil para automóvil, con refrigeración por efecto termoeléctrico (efecto Peltier), destinada a mantener las bebidas frescas cuando se hallara fuera del camping del que es usuario. El autor encintró que el circuito de control de potencia existente en esa nevera portátil estaba preparado para evitar la descarga de la batería de coche, asegurando que sólo funciona hasta que la tensión de la batería desciende hasta determinado valor. Pero ello significaba que la nevera sólo funcionará durante un corto tiempo después de que el motor del automóvil haya sido apagado. Esta precaución, aunque sensata, impide el uso eficiente de la energía solar para alimentar la nevera.
Además, el circuito existente en la nevera portátil también sufría por las oscilaciones causadas por las caídas de tensión producidas en el cable de conexión de la unidad a la toma de alimentación, que en general suele ser el encendedor de cigarrillos del automóvil. En lugar de conmutar de forma limpia el relé de conexión de carga, éste podía pasar varias decenas de minutos haciendo "clics", actuando y desactuando inutilmente, y haciendo que la tensión de la batería del automóvil caiga poco a poco desde su tensión de carga.
El autor sólo deseaba obtener un cierto nivel de refrigeración durante unos minutos, incluso si el tiempo no era especialmente soleado. Para ello planteó que necesitaba una batería de almacenamiento de unos pocos amperios-hora, un panel solar para cargarla, y un circuito de control para activar el refrigerador cuando la carga alcanzada por la batería fuera lo suficiente para permitir el funcionamiento del refrigerador durante unos pocos minutos. Para ello retiró del refrigerador el circuito original de control de potencia por relé, y conectó el cable de alimentación directamente al ventilador y a la unidad de refrigeración por efecto Peltier de la nevera. Para este tipo de neveras portátiles, como la adquirida por el autor, la corriente nominal que absorbe cuando está funcionando la refrigeración es de 4 amperios.
Baterías
Tras extraer el circuito de control de potencia de la nevera, quedó un espacio dentro de la caja del regulador para alojar un paquete de baterías con una capacidad total de unos 7 Amperios-hora, que se realizó con baterías de litio procedentes de excedentes de teléfonos móviles. Tres células de 3,6 V de tensión nominal se conectan en serie para realizar una batería de 10,8 V, y entonces varios bloques de tres células se conectan en paralelo para formar el paquete final de baterías.
La tensión del conjunto varía a lo largo de sus ciclos de carga y descarga desde 3 × 3,0V = 9,0 V cuando está completamente descargado, a 3 × 4,1V = 12,3 V, que es la máxima tensión permitida durante las cargas. Las tensiones de carga superiores pueden dañar o destruir estas células. La tensión máxima de carga de 12,3 V permite que la batería se pueda cargar usando paneles solares de 12 V, y la tensión de descarga completa de 9,0 V permite que la mayoría de los equipos de 12 V no críticos puedan funcionar con la batería hasta la tensión de descarga completa de éstas sin provocar descargas profundas (sobredescargas) en la batería.
Si es necesario, se puede conectar una batería externa, pero si es de distinta tecnología a las de litio, se deberá desconectar primero el conjunto de baterías interno. La batería externa puede ser también de litio (en paquetes de tres células de 4,1V tal como se ha descrito anteriormente), o bien de plomo-ácido convencional (open lead acid), o de plomo-ácido sellada (sealed lead acid). En el circuito de control propuesto, las tensiones apropiadas son seleccionadas por un miniinterruptor múltiple DIP interno.
El circuito está diseñado para absorber muy poca corriente, de modo que se podrá acumular algo de carga aún cuando el tiempo meteorológico sea bastante deslucido.
|
|

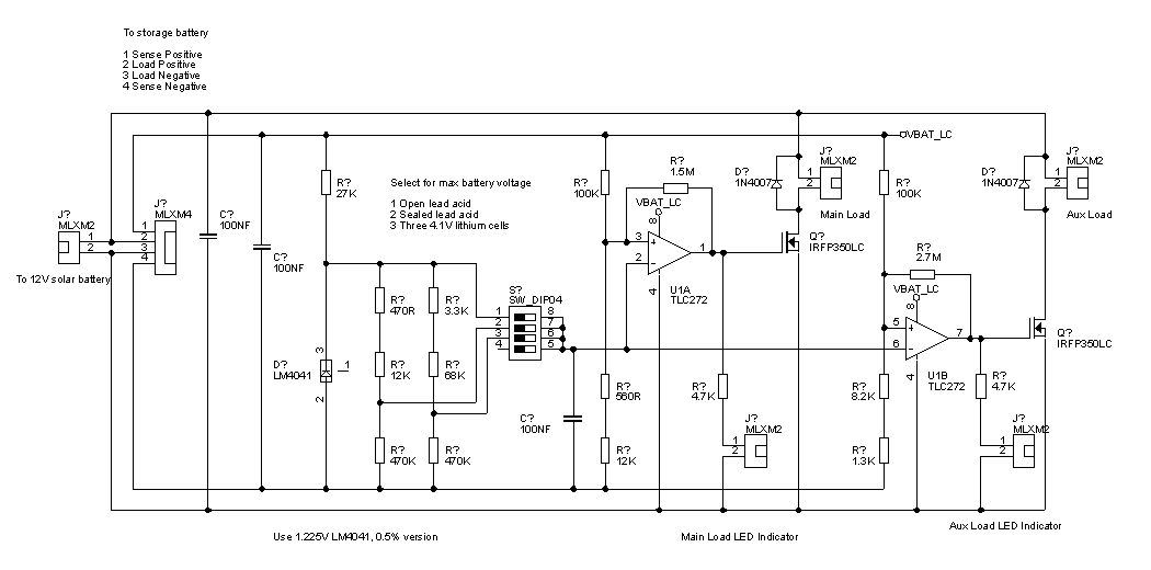
Esquema del circuito regulador. (Haz clic en la imagen para ampliar).
|
|
Funcionamiento del circuito
En el dispositivo real los transistores están atornilladas a la caja de aluminio. El esquema que se muestra aquí representa cómo sería el circuito si todos los componentes estuvieran en la misma placa. Distintos modos de detección de la corriente de carga y de la tensión permiten que la tensión de la batería pueda ser medida con precisión, incluso con cargas de varios amperios.
El regulador de tensión LM4041 proporciona una referencia de tensión muy precisa de baja potencia para el circuito sensor. Esta referencia es de 1,225V y se aplica directamente al circuito sensor si se emplea una batería de plomo-ácido convencional (interruptor 1-8 actuado en el juego de miniinterruptores DIP), o bien se aplica al circuito sensor a través de dos divisiones de tensión alternativos si se emplea una batería de plomo-ácido sellada (interruptor 2-7 actuado) o una batería de litio (interruptor 3-6 actuado). Utilizando la versión del LM4041 del 1% para la referencia de tensión y resistencias del 1% en estos divisores, nos evita que el circuito pueda superar el límite mágico de 4,1V para las células de litio estándar sin necesidad de tener que introducir un molesto potenciómetro ajustable, o peor aún, un un conjunto de potenciómetros de ajuste, para realizar ajustes precisos de la tensión de referencia.
Cuando funciona el panel solar, proporciona corriente de carga a la batería empleada ('12V solar battery' en el esquema), y a medida que la tensión entre bornes de la batería aumenta durante su carga, la salida de carga principal ('Main Load' en el esquema) se activará cuando la tensión de la batería esté algo por encima de su tensión de descarga total. Si la corriente suministrada a la carga es superior a la corriente proporcionada por el panel solar, la batería irá agotando su carga, y cuando su tensión baje hasta el valor de descarga total, la carga principal será desconectará de nuevo. Un poco de histéresis en este circuito evita que la carga se conecte y desconecte con demasiada frecuencia, pero todo esto depende de la corriente que absorbe la carga principal, la capacidad de la batería y la corriente de carga suministrada por el panel solar.
Si la corriente de carga de la batería es superior a la corriente que absorbe la carga principal, la tensión de la batería seguirá aumentando hasta que alcance la tensión de carga completa. En este punto se conecta una carga auxiliar ('Aux Load' en el esquema) para evitar la sobrecarga de la batería. Si no hay una carga auxiliar disponible, ésta debe ser proporcionada en forma de resistencia de valor y potencia adecuada. Esta carga auxiliar no es necesaria si la corriente de carga estándar de la batería es mayor que la corriente máxima que pueden proporcionar el grupo de paneles solares.
Los dos transistores MOSFETS IRF350LC se emplean para conectar y desconectar las cargas (principal y auxiliar), y permiten gobernar cargas de hasta 10 amperios. Se emplea un doble amplificador operacional CMOS TLC272 (cuyas salidas pueden ir desde 0 a la tensión de batería) como circuito sensor y de gobierno de los transistores MOSFET, simplificando el cálculo de las tensiones de conmutación. Los indicadores LED se encienden cuando se se conectan las cargas, y absorben entonces unos 2 mA.
Si se emplea una batería de plomo-ácido entonces hay que señalar que no hay compensación de temperatura en las tensiones de carga, así que es mejor mantener la temperatura de la batería entre 10 y 30 grados centígrados, o el coeficiente de 2 mV/ºK de esta tecnología podría dar lugar a una sobrecarga en las baterías plomo-acido de gel selladas.
Tensiones de conmutación
| Baterías |
Carga principal
V conexión |
Carga principal
V desconexión |
Carga Auxiliar
V conexión |
Carga Auxiliar
V desconexión |
| Plomo-acido ordinaria |
11.06 |
10.37 |
14.16 |
13.66 |
| Plomo-acido sellada |
10.77 |
10.10 |
13.79 |
13.3 |
| Litio |
9.606 |
9.006 |
12.3 |
11.86 |
Uso en el campo
Aplicando una única carga sólo en la salida auxiliar, usted lo que logra es poder cargar las baterías casi al máximo y poder derivar los excesos de carga de la batería en la carga auxiliar sólo para detener las sobrecargas. La aplicación de una carga a la salida principal en general absorberá inmediatamante mucha más energía de las baterías que la que es generada por los paneles solares. Para el funcionamiento de la nevera de camping se puede conectar ésta a la salida principal la mayor parte del tiempo, pudiéndola cambiar a la salida auxiliar cuando se requiera la salida principal para algún otro propósito, como por ejemplo para la carga de la batería del teléfono móvil, o bien por si se desea almacenar carga en la batería para un periodo prolongado de uso de la nevera conectada después a la salida principal.
|
|

Imagen del interior durante las pruebas. La batería conectada
aquí es justo un grupo de tres células de litio.

Imagen de dos paneles en el jardín bajo los niveles de
intensidad solar típicos que hay en el Reino Unido.
|
|
El panel de la izquierda es un panel de silicio amorfo adquirido a Bull Electrical. Tiene una mayor corriente de fuga y debe disponerse un diodo Schottky en serie con el panel para evitar la descarga de la batería a través del panel en condiciones de oscuridad. Son baratos, pero hay que pasar un tiempo sellando los bordes contra la humedad con resina epoxi, por lo que realmente no vale la pena emplearlos. El panel de silicio cristalino resistente a la intemperie de la derecha es también de Bull Electrical y tiene una potencia de 12 V 10 vatios a plena luz del sol. Los paneles mostrados aquí están conectados en paralelo después del diodo Schottky para proporcionar energía para pruebas del circuito regulador.
Los paneles solares de silicio cristalino más baratos en el Reino Unido proporcionan 12V - 15 Watios y custan 99 libras (en Maplin, año 2010). Estos paneles proporcionarán una corriente de 1,25 A a pleno sol, por lo que, como puede ver, no permitirá que una nevera de camping que consume 4 A pueda funcionar de forma continuada.
Sin embargo, la ventaja de utilizar energía solar para la refrigeración al aire libre es que la energía está más disponible cuando más se necesita.
|
|

Un conjunto de baterías de litio de 10,8V y 5Ah nominales a la vista, y después envueltas colocadas en la caja.
|
|
Observe el uso de cables de batería bien gruesos para evitar pérdidas cuando está la batería en carga. Las baterías de litio de los teléfonos móviles están diseñadas para suministrar impulsos de corriente de hasta 2 A a los teléfonos GSM. Puede que necesite conectar en paralelo otros dos conjuntos de tres células de litio en serie y las apretuje juntas en la caja con el fin de evitar que los circuitos de protección interna de las células (que actúan al alcanzar una corriente máxima de descarga de la batería) se activen cuando esté funcionando la nevera (que absorbe 4 A).
|
|
Circuito tomado de homepage.ntlworld.com
09/11/2010
Volver al índice
|
|
|
Circuitos recopilados por Fernando Fernández de Villegas (EB3EMD)
Actualizado; 16/10/2011
|
|
|