MEDIDOR DE INTENCIDAD DE CAMPO VHF
(Field Strength Meter)
Probado por CX1DDR

:
INTRODUCCION:
Este medido lo fabrique para poder ajustar las antenas de VHF, para todos los casos, los medidores se deben de colocar a 2 longitudes de onda como mínimo ( para la banda de 2 Mts, serian 4 Mts de distancia ) siendo recomendable colocarlo a cuatro longitudes de onda o mas.
CALIBRACION:
Antes de empezar las pruebas, coloquese cerca de la antena y con el equipo en transmisión mueva C1 para sintonizar el medidor, el instrumento M1 pondrá la aguja a fondo de escale podremos reducir un poco la señal para mejor ajuste, dandole menos sensibilidad por medio de R1, con este ajustado alejese a la distancia convenida, y termine de sintonizarlo el instrumento a la mayor señal.
Para darle la máxima ganancia a la antena, mueva la separación entre irradiante y director o directores, en caso de varios directores empiece a mover el director 1 ( director - irradiante ), y luego siga con los otros.
Cuando tenga ajustado este, haga lo mismo con el reflector, ponga el instrumento detras de este y busque la mínima irradiación, de la misma manera que ha hecho con los directores.
De esta manera obtendremos una máxima ganancia delantera de nuestra direccional.
Datos
para VHF.
L1
= 6 espiras de alambre de 2 mm sobre una forma d 10 mm, derivación
a la 3ª espira desde el extremo de tierra.
L2
= 2 espiras de alambre de 2 mm sobre forma de 10 mm, a 6 cms del extremo superior de la antena.
C1= Trimer 50 pF, C2= 0,001, C3= 0,001
D1= 1N34 o 1N60
R1= Resistencia variable de 10 K
M1= 0 a 100 Miliamapers
Antena de L1 a L2 es de 15 cms de longitus, de L2 hacia arriba es de 10 cms.
Probado por CX1DDR
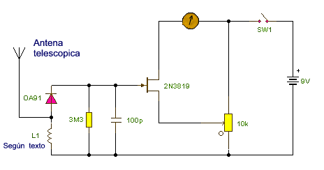
MEDIDOR DE INTENCIDAD DE CAMPO

Este medidor de campo es de banda ancha y responde a las emisiones de Rf, está diseñado para trabajar en VHF y actuará tanto con una onda portadora como con emisiones de FM dentro del rango de 80-110 Mhz.
El inductor L1 se construye al aire con un diametro de 4 m/m y 6 espiras juntas de hilo nº 20 awg (0,8 m/m) barnizado. Tambien puede optar por añadir una inductancia de un valor aproximado entre 0,15 a 0,35 uH.
El medidor es un instrumento de aguja de 250 uA, se utiliza una antena telescopica pequeña para recepción. La resistencia de 10 K se usa para ajustar el 0 de la escala del microamperimetro. Los encargados de transformar la RF en DC son el diodo, la resistencia de 3m3 y el condensador, cualquier señal de voltaje por pequeña que sea es capaz de efectuar una desviación en el instrumento de medida, sabiendo de esta manera que está recibiendo RF.
MEDIDOR DE INTENCIDAD DE CAMPO

MEDIDOR DE INTENCIDAD DE CAMPO UHF

MEDIDOR DE INTENCIDAD DE CAMPO HF
(electroschematics.com)

Este circuito esta diseñado para las frecuencias de 480 Khz a 40 Mhz, L1 cubre las frecuencias de 480 Khz a 2,4 Mhz, L2 cubre de 2,4 Mhz a 12 Mhz y L3 cubre de 12 Mhz a 40 Mhz.
La antena es un pedazo de alambre de 30 cms de longitud.
T1 es un amplificador de rf, la sencibilidad de este puede ser ajustada por P1.
Para sintonizar a la frecuencia deseada, gire C1 hasta que capte la mayor señal de resepcion deseada, trate de buscar la mayor señal posible.
Aca os dejo una tabla para L1, L2 y L3
Toroides |
|||||
Inductancia |
T50-1 |
T50-2 |
T50-6 |
T50-10 |
T50-15 |
1 |
14 esp. |
16 esp. |
18 esp. |
||
10 |
45 esp. |
50 esp. |
57 esp. |
||
15 |
55 esp. |
61 esp. |
|||
47 |
98 esp. |
108 esp. |
123 esp. |
||
220 |
148 esp. |
128 esp. |
|||
1 |
ø 1,4 |
ø 1,26 |
ø 1,14 |
||
10 |
ø 0,50 |
ø 0,45 |
ø 0,40 |
||
15 |
ø 0,42 |
ø 0,38 |
|||
47 |
ø 0,24 |
ø 0,22 |
ø 0,19 |
||
220 |
ø 0,16 |
ø 0,18 |
|||
| Color del Toroide | Azul |
Rojo |
Amarillo |
Negro |
Rojo Blanco |
Toroides |
|||||
Inductancia |
T80-1 |
T80-2 |
T80-6 |
T80-10 |
T80-15 |
1 |
13 esp. |
15 esp. |
18 esp. |
||
10 |
43 esp. |
47 esp. |
56 esp |
||
15 |
52 esp. |
58 esp. |
|||
47 |
92 esp. |
102 esp. |
121 esp. |
||
220 |
138 esp. |
114 esp. |
|||
1 |
ø 2,43 |
ø 2,17 |
ø 1,86 |
||
10 |
ø 0,86 |
ø 0,79 |
ø 0,67 |
||
15 |
ø 0,72 |
ø 0,65 |
|||
47 |
ø 0,42 |
ø 0,38 |
ø 0,32 |
||
220 |
ø 0,28 |
ø 0,34 |
|||
| Color del Toroide | Azul |
Rojo |
Amarillo |
Negro |
Rojo Blanco |
ø = Diametro del alambre en mm
En la tabla puede ver la cantidad de espiras requeridas segun la inductancia, he puesto dos tipos de toroides diferentes. Para otros toroides o alambredeberia calcular las espiras.
Para calcular otros devanados para diferentes toroide, lea este articulo que estan en mis paginas, PULSE AQUI.
MEDIDOR DE INTENCIDAD DE CAMPO HF

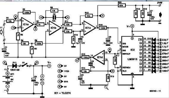
MEDIDOR DE INTENCIDAD DE CAMPO CON LEDS
Figura 1

Pulse en la imagen para ampliar
Figura 2

INTRODUCCION
( TRADUCIDA POR GOOGLE)
Estos días en los circuitos electrónicos se pueden encontrar casi en cualquier parte, hay algunas personas el temor *, un tipo diferente de la contaminación ambiental. Lo llaman electrosmog (la palabra no aparece en ningún diccionario - ni siquiera los técnicos), pero en este artículo vamos a llamarlo extravía campos magnéticos (SMFs). Algunos "expertos" SMFs pensar que puede afectar el bienestar físico de las personas. Si usted cree que estos expertos tienen razón, el campo magnético descrito metros le ayudará a encontrar fuentes de SMFs y determinar su fuerza. Estos hallazgos pueden ayudar a reducir la fieldstrength.
El amplificador de entrada, sobre la base de IC1a, asegura que la señal de la bobina de inducción, L1, se amplifica x 101. La bobina se termina en una alta impedancia, de manera que su salida es amortiguada por el amplificador op. El integrador consiste en IC1B, otro de los cuatro que figuran en amperios op IC1.The (activo) rectificador, sobre la base de IC1c, es, de hecho, un amplificador diferencial que disminuye la tensión por medio de la producción potencial de la integrador. Dado que el amplificador se alimenta op asimétrica, la salida es una rectificación de media onda de tensión alterna. Esta tensión se promedia por R16-C6, o, en caso de que un DVM se utiliza como el metro, por R18-R20-C7. El factor de forma (2,22) se ha corregido por el rectificador. El nivel de concordancia se llevó a cabo a propósito por el rectificador op desde este amplificador tiene un swing más grande que IC1a o IC1b.
DESCRIPCION
El principio de la presente se muestra en el diagrama de bloques en la Figura 1. La bobina de inducción utilizados para detectar el campo magnético está representado por una fuente de tensión alterna, V1, cuya media de salida es de 1 μV. La salida de la fuente se amplifica por op x 101 amplificador X1. El op amplificador está vinculado a X2 integrador que dependientes de la frecuencia de amplificación. Para las señales de tensión directa de este es de 1000, por las señales de alta frecuencia es 0. La cruz-más frecuencia se seleccionará de forma que la amplificación es uniforme en el rango en el que la inducción magnética para medir (40 Hz - 10 kHz). Comentarios red R4-R6 automáticamente se asegura de que el circuito tiene una estable dc punto de funcionamiento en todo momento. Esto hace posible que relativamente baratos op amperios que debe utilizarse. Además, el atenuador interno asegura que el máximo de CC amplificación es x 101 (1 + R6/R5). El valor de R6/R5 también determina el límite inferior de la gama de frecuencias.
LA BOBINA L1
La frecuencia de cruce es escogida de modo que la amplificación sea uniforme sobre la gama en la cual la inducción magnética debe ser medida (40 Hz - 10 kilohercio).
La bobina de inducción es un trabajo de bricolaje. El núcleo de los que es la herida está hecha de dos tiras cortadas de los PCB. Estas bandas se forman en un "bocadillo" separadas por cuatro de diámetro 1,3 mm. soldadura de las clavijas en la posición indicada. Tenga en cuenta que el lado de las vías de ambas tiras deben hacer frente a la placa madre. La amplia franja de soldadura tiene dos almohadillas para que los terminales de la bobina son soldados. La tercera almohadilla sólo sirve para aumentar la rigidez. Cierre de viento de 121 vueltas de 0,2 mm de alambre de cobre esmaltado en el núcleo. Si esto se hace con cuidado, la liquidación constará de exactamente cinco capas. Coloque el rollo contra la placa base de tal manera que las tres almohadillas de cobre en el borde de la placa base coinciden con los correspondientes almohadillas en la bobina. Soldadura de la bobina a la placa madre.
CONCLUSION
El resto de la instalación eléctrica es sencillo. En primer lugar establecer el puente de alambre en el centro del tablero. Después de la soldadura de dos clavijas han sido soldadas en su lugar, la soldadura de las resistencias y condensadores en la placa. Cuenta la polaridad de los condensadores electrolíticos. El CI puede ser soldado directamente a la junta, pero tomas pueden ser utilizadas como así. La última se colocará a los componentes son los LEDs. Estos diodos están en tres grupos, cada uno de un color diferente. El verde de D1-D3 indica un nivel seguro, el amarillo de D4-D6 un dudoso nivel, y el rojo de D7-D10 un nivel de riesgo. S1 y después de cambiar la batería de 9-V se ha conectado, el circuito está listo para usar. Es mejor construir en un caso adecuado para hacer un instrumento de medición compacto. El medidor no necesita ser calibrado ya que el error de medición es insignificante, siempre que la correcta componentes se han utilizado y la bobina de inducción ha sido herida cuidadosamente.
A medida que la señal se incrementa, se ensenderan los led no pudiendo recibir señales por debajo de 50nT, ya que por debajo de este estan las señales de ruido.
La salida DVM, sirve para colocar un instrumento de 50 mV.
( TRADUCIDA POR GOOGLE)
Circuit Parts list
Resistencias:
R1, R9, R11*, R14 = 10 kOhm
R2*, R5, R7* = 1 kOhm
R3*, R6, R16 = 100 kOhm
R4, R8 = 1 MOhm
R10, R12 = 22 kOhm, 1%
R13 = 100 Ohm
R15 = 6.8 kOhm
R17 = 3.9 kOhm
R18, R19* = 39 kOhm
R20 = 82 kOhm, 1%
* = 1%
Condensadores:
C1, C7 = 100 µF, 10 V, radial
C2 = 10 nF, metallized polyester film, 5%
C3 = 4.7 µF, 10 V, radial
C4 = 10 µF, 10 V, radial
C5 = 47 pF
C6 = 2.2 µF, 10 V, radial
C8 = 100 µF, 16 V, radial
Inductores:
L1 = see text
Semiconductors:
D1-D3 = LED, verde, high efficiency
D4-D6 = LED, amarillo, high efficiency
D7-D10 = LED, rojo, high efficiency
D11 = 1N4148
Integrated circuits:
IC1 = TLC274 (Hoja de datos, alternativa)
IC2 = LM3915 (Hoja de datos, alternativa)
Miscellaneous:
S1 = Llave simple
PC1-PC4 = soldering pin 1.3 mm dia.
Bt 1 = bateria 9 V
Sacado de las paginas de Electroschematic (pagina en ingles)
PD:
Aca os dejo otro articulo echo por Fernando Fernández EB3EMD, sobre medidores de campo, PULSE AQUI