Conmutador de Seis Antenas para HF
(Caja de Reles)
INSTRUCCIONES:
La ventaja de este circuito es que solo lleva tres conductores apantallados o cuatro conductores normales, (entre la caja de rele y el mando que esta en la estación) y podremos usarla para trabajar con hasta seis antenas, suficiente para las bandas de 10, 15, 20, 40 y 80 Mts.
Tenga presente que uno de los conductores es tierra, si los conductor no esta apantallado; con un diámetro de 1,5 mm cada conductor.
Se instalaron dos conectores DIM o CNTMFMP4P hembras para chasis ( ver lista de materiales )de cuatro terminales uno en la caja de mando y otro en la caja de rele, también se puede poner una regleta de las que se usan en instalaciones eléctricas.
Para evitar posibles interferencia en nuestras recepciones, el circuito estara alimentado con corriente continua, conectado directamente a la fuente de alimentación del radio.
En la caja de mando se le pueden poner seis leds, uno por cada posición de la llave, para saber que antena esta funcionando; los leds debera llevar una resistencia limitadora de 680 ohms 1/4 Watt cada una, para evitar que se quemen.
Los conectores de antena, son del tipo SO-239 para chasis (conectores coaxiales hembra).
Conector coaxial ![]() ![]() |
Conector DIN o Mini DIN ![]() |
CNTMFMP4P
|
LOS RELES:
El consumo de los rele es muy bajo, unos 20 miliampers, así que puede ser alimentados con cualquier fuente de alimentación.
Los rele dependerán de la potencia de transición, yo como tenia que comprarlos ya lo prepare para alta potencia y puse reles con una bobina de 12 volts y que los contactores aguantaran 10 ampers, mas que suficiente para potencias normales de las salidas de los equipos. Los reles los seleccione de dos polos dos posiciones y use ambos contactos para cada línea.
Si el aparato esta apagado, todas las antenas se ponen a tierra para protejerse de las descargas atmosféricas.
Es importante ponerle una tierra para evitar que la descargas atmosféricas lleguen al transceptores. Esta descarga a tierra la podremos usar tanto para la caja de reles, como para poner a tierra la torre e inclusive protejer la línea de bajada puede estar toda junta. Para saber algo de las descargas a tierra en los cables y torres, PULSE AQUI para ver un articulo en estas mismas paginas.
También se le agregaron condensadores de 0.001 microfaradios entre la bobina de los reles y los diodos D1 a D12, los condensadores se conectaron a masa.
Conecte los reles a los conectores coaxiales con un cable lo mas corto que le sea posible, en mi caso uso cables de unos pocos sentimos de largo además use el propio vivo de los coaxiales. Todos los reles se montaron sobre un circuito impreso de acrílico, pero se puede hacer sin usar este.
La caja de reles es de metal, conviene mas brindar todo por problema que puedan haber con los molestos armónicas.
RESULTADOS:
A pesar de la caja de reles, la roe generada es despreciable y dio muy buenos resultados al momento de la transición.
LOS MATERIALES:
Material |
Cantidad |
INTERRUPTOR O LLAVE ROTATIVA 2 POLOS 6 POSICIONES |
1 |
RELES DPDT 1 POLOS 2 POSICIONES 12 VOLT |
6 |
CONECTORES COAXIAL SO-239 |
7 |
DIODOS 1N4149 |
12 |
CONDENSADORES 0,001 MICRO |
12 |
CONECTORES MACHO DE 4 TERMINALES |
2 |
CONECTORES HEMBRA DE 4 TERMINALES |
2 |
LEDS |
6 |
RESISTENCIAS 2 OHMS 1/2 WATT |
3 |
INTERRUPTOR O LLAVE DE CORTE PARA LOS 13,8 VOLT |
1 |
CAJA METALICA PARA LA TORRE |
1 |
CAJA METALICA PARA EL MANDO |
1 |
CIRCUITOS:
Caja de mando en la estación.

Respete las conexiones para que todo funcione bien.
Solo subirán tres cables hasta la caja de rele, si conecta
una descarga a tierra, serán cuatro conductores.
Si la caja de mando la quiere realizar electrónica,
vea al final de esta pagina.
Caja de Reles en la torre
![]() |
|
Circuito impreso tamaño real:



CAJA ELECTRONICA DE MANDO Y PULSADOR PARA SEIS ANTENAS:
Primero y ante nada debo agradecer a elaficionado del forosdeelectronica por la gran ayuda que me ha dado con este circuito.
Circuito:
Este es el circuito con los seis pulsadores táctiles instalados:

Pulse en la imagen para ampliar
En este circuito como todos los demas que verán mas abajo, utilizan reles de 5 voltios 2 polos inversor tipo miniatura, ya que la corriente que pasan por ellos es muy baja, solo utilice reles de 12 vols / 10 amp. en la torre donde entran los coaxiales.
Los transistors son tipo BC548 y los diodos yo he puesto 1N4007 pero se puede usar 1N4004 A 1N4007.
Salvo especificaciones, las resistencias son todas de 1/4 watt.
Los botones pulsadores, son de chasis, a pesar que en el circuito impreso que verán estan puestos en este, en realidad van al chasis.
PRECAUSION:
Por seguridad, al encender el circuito por primera vez, no estara conectada ninguna antena, en reposo, todas las antenas estan a tierra.
![]() |
![]() |
![]() Pulsador de Chasis |
Rele de 5Volt |
Si quiere este circuito creado en Livewire, Pulse Aquí para descargarlo.
CAJA DE MANDO CON PULSADORES TACTIL, PARA SEIS ANTENAS:
Circuito:
Este es el circuito con los seis pulsadores táctiles instalados y la salida a la caja de rele.

Pulse en la imagen para ampliar
Vea los circuitos mas abajo por alguna
modificación que pueda haber.
PULSADORES TACTIL:
Circuito:
Con Integrado 555

Pulse en la imagen para ampliar y Ver el
Circuitos impresos para esta placa
El primer circuito cuenta con integrados LM556, que son los LM555 dobles.
Es un simple sistema táctil, temporizado de 3 segundos, el temporizado es para que de el tiempo suficiente para el cambio de antena. Si queremos cambiar el tiempo de desconexión de los reles, podremos poner o bien una resistencia o un tri-pot en R1, R3, R5, R7, R9 Y R11; uno en cada uno.
La parte táctil debera de ir aislado de chasis lo podemos fabricar con un tornillo o un terminal cualquiera.
Esta placa se ha echo en un impreso aparte y se monto en la caja encima del otro circuito, esto se ha hecho para que la caja demando no fuera tan grande.
Todos los reles son del tipo 5 voltios 2 polos inversor miniatura, ya que la corriente que pasan por ellos es muy baja, solo utilice reles de 12 volts / 10 amp. en la torre donde entran los coaxiales.
Los transistors son tipo BC548 y los diodos yo he puesto 1N4007 pero se puede usar 1N4004 A 1N4007.
Salvo especificaciones, las resistencias son todas de 1/4 watt.
La ficha de coneccion es tipo hembra para enchufarla a la placa de mando, yo puse una placa encima de otra para que la caja de mando no sea tan grande.
El segundo circuito utiliza un CMos HE4001, hace la misma función que el 555. Ambos circuitos son compatibles con la caja de rele que esta mas arriba en esta pagina, es decir puede reemplazar la llave mecanica que estábamos utilizando sin tener que cambiar la caja de reles.
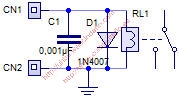
A pesar que en el circuito no aparece, es conveniente poner en paralelo con cada rele un diodo 1N4007 y un condensador de 0.001μ, vea la imagen.

Protección de los reles.

Si quiere descargar el circuito con el integrado 555, para Livewire, Pulse Aquí para descargarlo.
Si quiere descargar el circuito con el integrado 4001, para Livewire, Pulse Aquí para descargarlo.
LISTA DE MATERIALES:
Tipo |
Cantidad
para 6 reles |
Resistencias
|
|
160 |
6 |
1 K |
6 |
8 K |
6 |
Condensadores |
|
100 p |
6 |
470 micro |
6 |
Varios |
|
1N4007 |
6 |
BC548 |
6 |
LM556 |
3 |
Rele 5V |
6 |
Si quiere montar todo en una sola placa de circuito impreso, acá esta el diseño completo:

Pulse en la imagen para ampliar y Ver el
Circuitos impresos para esta placa
Si quiere montarlo en dos placas de impreso con conector, acá esta el diseño completo:

Pulse en la imagen para ampliar y Ver el
Circuitos impresos para esta placa
Si quiere descargar este circuito echo con el programa Livewire/PCB Wizar, Pulse Aquí para descargarlo
PROTECCIONES:
SOBRETENSION:
En el circuito de entrada, convendría poner un sistema de protección contra sobre tensión por si se nos dispara la fuente, este circuito esta incluido en el impreso.
Este es un circuito simple de fabricar y da buen resultado.
Circuito:

Deberemos ajustar VR1, para la tensión de disparo, yo la he puesto para que dispare en 14.2 volt, el tri-pot que se uso fue de 500 ohms ya que la medida estara aproximado a los 200 ohms.
El rele, que es de 6 voltios 1 amper, al llegar a la tensión de disparo, abre el circuito cortando la tensión. Vea el circuito completo.
SOBRECORRIENTE:
Este circuito protejera el sistema contra sobre corriente, el amperaje de corte esta calculado a 0,8 ampers.
Si queremos aumentar la corriente de disparo, deberemos modificar R57 y R48, a mallor valor, mayor sera la corriente que tenga que pasar para que Q13 no conduzca.
Recuerde que si la corriente que pasa por Q13 es muy alta se puede quemar, es decir deberemos poner otro tipo de transistor como el 2N3055, 2N3771, etc; para nuestro cirucito es mas que suficiente el TIP41 que he puesto.

ATMOSFERICAS:
Para evitar que las descargas atmosfericas lleguen a la estacion de radio, se diseño para que cuando el mando esta apagado todas las antenas estan puestas a tierra.
Note que cuando ensiende por primera vez el mando, no se activa ninguna antena, de esta manera evitamos que en un dia de tormentas electricas no se ensienda por accidente el mando y queden activada alguna de las antenas.
73´s, Gracias por visitar mis paginas.